Click here to close
Hello! We notice that you are using Internet Explorer, which is not supported by Xenbase and may cause the site to display incorrectly.
We suggest using a current version of Chrome,
FireFox, or Safari.
???displayArticle.abstract???
A bipolar spindle composed of microtubules and many associated proteins functions to segregate chromosomes during cell division in all eukaryotes, yet both spindle size and architecture vary dramatically across different species and cell types. Targeting protein for Xklp2 (TPX2) is one candidate factor for modulating spindle microtubule organization through its roles in branching microtubule nucleation, activation of the mitotic kinase Aurora A, and association with the kinesin-5 (Eg5) motor. Here we characterize a conserved nuclear localization sequence (NLS) motif, 123KKLK126 in Xenopus laevis TPX2, which regulates astral microtubule formation and spindle pole morphology in Xenopus egg extracts. Addition of recombinant TPX2 with this sequence mutated to AALA stimulated spontaneous formation of microtubule asters and increased recruitment of phosphorylated Aurora A, pericentrin, and Eg5 to meiotic spindle poles while still binding to the regulatory transport factor importin α. We propose that TPX2 is a linchpin spindle assembly factor whose regulation contributes to the activation of multiple microtubule polymerizing and organizing proteins, generating distinct spindle architectures.
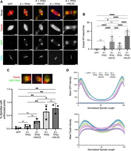
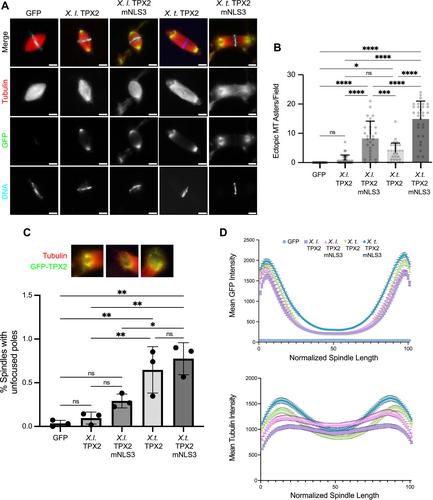
FIGURE 1. Addition of recombinant Xenopus laevis (X. l.) and Xenopus tropicalis (X. t.) mNLS3 TPX2 proteins modifies spindle architecture in X. l. egg extract. (A) Immunostaining of spindle assembly reactions in the presence of 100 nm recombinant GFP or GFP-tagged TPX2 proteins. Spindle reactions were sedimented onto coverslips before immunostaining as described in materials and methods. Scale bar = 10 μm. X.t. TPX2 mNLS3 image is taken from a larger field of view. (B) Quantification of ectopic MT asters induced by recombinant TPX2 proteins. For each condition, the number of ectopic asters was counted in 10 microscope fields, repeated in three separate extracts. (C) Percentage of spindles per condition that displayed unfocused pole defects. Total spindles analyzed for each condition, GFP n = 155, X.l. TPX2 n = 130, X.l. TPX2 mNLS3 n = 171, X.t. TPX2 n = 206, X.t. TPX2 mNLS3 n = 177. (D) Line scan quantification of mean GFP (Top) and mean tubulin (bottom) fluorescence intensities. n = 3 different extracts, total spindles analyzed for each condition analyzed, GFP n = 150, X.l. TPX2 n = 127, X.l. TPX2 mNLS3 n = 163, X.t. TPX2 n = 206, X.t. TPX2 mNLS3 n = 174. Error bars = SEM. **** = p < 0.0001, *** = p < 0.001, ** = p < 0.01, * = p < 0.1, ns = not significant.
FIGURE 2. Xenopus laevis and Xenopus tropicalis TPX2 NLS3 motif mutants increase levels of pAurora A recruited to the spindle relative to tubulin. (A) Immunostaining of spindle assembly reactions in X. laevis egg extracts in the presence of 100 nm recombinant GFP and GFP-tagged TPX2 proteins. Spindle reactions were sedimented onto coverslips before immunostaining. Scale bar = 10 μm. (B) Mean intensity measurements from bipolar spindles of recombinant TPX2/Tubulin fluorescence intensity ratio (Top), GFP fluorescence (middle), and tubulin fluorescence (bottom). n = 3 different extracts, > 27 spindles per biological replicate. Error bars indicate SD. One-way ANOVA results indicate significant differences between conditions (C) Representative Western blot and quantification of GFP and GFP-TPX2 proteins immunoprecipitated from CSF aster reactions with 500 nM protein added followed by immunoblot analysis using indicated antibodies. Although different molecular weights, GFP and TPX2 bands are cropped and aligned for comparison. Both pAurora A bands were quantified with the upper band as the most highly phosphorylated form. See Figure S3 for additional blots. (D) Immunoprecipitation of GFP and GFP-TPX2 proteins from CSF aster reactions in the presence of DMSO or 1 μM MLN 8237. 500 nM protein was added for each condition followed by immunoblot analysis using indicated antibodies. **** = p < 0.0001, *** = p < 0.001, ** = p < 0.01, * = p < 0.1, ns = not significant.
FIGURE 3. Xenopus tropicalis TPX2 proteins recruit more pericentrin (PCNT) to spindle poles. (A) Immunostaining of spindle assembly reactions in Xenopus laevis egg extracts in the presence of 100 nm recombinant GFP or GFP-tagged TPX2 proteins. Spindle reactions were sedimented onto coverslips before immunostaining for PCNT. Scale bar = 10 μm. X.t. TPX2 mNLS3 image is taken from a larger field of view. (B) Mean intensity measurements from spindle poles of GFP/tubulin intensity ratio (Top), GFP fluorescence (bottom left), and tubulin fluorescence (bottom right). n = 3 different extracts, > 63 spindle poles per biological replicate. Error bars indicate SD. One-way ANOVA results indicate significant differences between conditions, **** = p < 0.0001, ** = p < 0.01, ns = not significant.
FIGURE 4. Increased recruitment of Eg5 to metaphase spindles upon addition of recombinant Xenopus tropicalis wildtype and NLS3 mutant TPX2 proteins. (A) Immunostaining of spindle assembly reactions in Xenopus laevis egg extracts in the presence of 100 nm recombinant GFP and GFP-tagged TPX2 proteins. Spindle reactions were sedimented onto coverslips before immunostaining for Eg5. Scale bar = 10 μm. X.l. TPX2 mNLS3 and X.t. TPX2 mNLS3 images are taken from a larger field of view. (B) Mean intensity measurements from bipolar spindles of GFP/tubulin intensity ratios (Top) GFP fluorescence (middle) and tubulin fluorescence (bottom. n = 3 different extracts, > 23 spindles per biological replicate. Error bars indicate SD. One-way ANOVA results indicate significant differences between conditions, **** = p < 0.0001, *** = p < 0.001, ** = p < 0.01, * = p < 0.1, ns = not significant. (C) Representative Western blot and quantification of GFP and GFP-TPX2 proteins immunoprecipitated from CSF aster reactions supplemented with 500 nM recombinant protein followed by immunoblot analysis using indicated antibodies. Although different molecular weights, GFP, and TPX2 bands are cropped and aligned for comparison. See Figure S3 for additional blots.
FIGURE 5. Xenopus laevis and Xenopus tropicalis TPX2 NLS3 mutants localize importin- to spindle poles. (A) Immunostaining of spindle assembly reactions in X. laevis egg extracts in the presence of 100nm recombinant GFP and GFP-tagged TPX2 proteins. Spindle reactions were sedimented onto coverslips before immunostaining for importin-. Scale bar=10m. X.t. TPX2 mNLS3 image is taken from a larger field of view. (B) Mean intensity measurements from bipolar spindles of GFP/tubulin intensity ratio (Top), GFP fluorescence (middle), and tubulin intensity ratio (bottom). n=3 different extracts, >21 spindles per biological replicate. Error bars indicate SD. One-way ANOVA results indicate significant differences between conditions, ****=p<0.0001, **=p<0.01, *=p<0.1, ns=not significant. (C) Representative Western blot and quantification of GFP and GFP-TPX2 proteins immunoprecipitated from CSF aster reactions supplemented with 500nM recombinant protein followed by immunoblot analysis using indicated antibodies. Although different molecular weights, GFP and TPX2 bands are cropped and aligned for comparison. See Figure S3 for additional blots.