|
Graphical abstract
|
|
Figure 1. Contractility factors accumulate at and near neighbor cell junctions adjacent to the cytokinetic furrow
(A) Time-lapse confocal imaging of cytokinesis in an early gastrula-stage Xenopus laevis embryo expressing probes for active Rho (GFP-rGBD) and myosin II (Sf9-mCherry) and stained with membrane dye (CellMask Deep Red). Yellow boxes indicate enlarged images. Time shown in min:s from the start of furrow ingression.
(B) Kymographs of active Rho and myosin II generated from dashed line shown in (A). Yellow arrowheads indicate peak active Rho and myosin II intensity.
(C) Time-lapse confocal imaging of cytokinesis in an embryo expressing probes for active Rho (GFP-rGBD) and F-actin (LifeAct-RFP) and stained with membrane dye (CellMask Deep Red). Yellow boxes indicate enlarged images. Time shown in min:s from the start of furrow ingression.
(D) Kymographs of active Rho and F-actin generated from the dashed line shown in (C). Yellow arrowheads indicate peak active Rho and F-actin intensity.
(E and F) Quantification of active Rho and myosin II intensity (E) or active Rho and F-actin intensity (F) in neighbor cells where time = 0 is the start of cytokinesis. Intensity was normalized to the membrane signal and the start of ingression and plotted as the rolling average of 3 frames (see Figure S1F). Mean (solid line) ± 95% confidence interval (95% CI, shading). For (E): n = 16 junctions, 14 cells, 5 embryos. For (F): n = 12 junctions, 10 cells, 9 embryos.
See also Figure S1 and Videos S1 and S2.
|
|
Video S1. Active Rho and myosin II accumulate near the cytokinetic furrow in neighbor cells, related to Figure 1A. Time-lapse confocal imaging of active Rho (GFP-rGBD, top left), Myosin II (Sf9-mCherry, top right), and membrane (CellMask Deep Red, bottom left) in cells neighboring a dividing cell. Lookup table scales are indicated as shown. Time shown in minutes:seconds. Playback at 10 fps.
|
|
Video S2. Active Rho and F-actin accumulate near the cytokinetic furrow in neighbor cells, related to Figure 1C. Time-lapse confocal imaging of active Rho (GFP-rGBD, top left), F-actin (LifeAct-RFP, top right), and membrane (CellMask Deep Red, bottom left) in cells neighboring a dividing cell. Lookup table scales are indicated as shown. Time shown in minutes:seconds. Playback at 10fps.
|
|
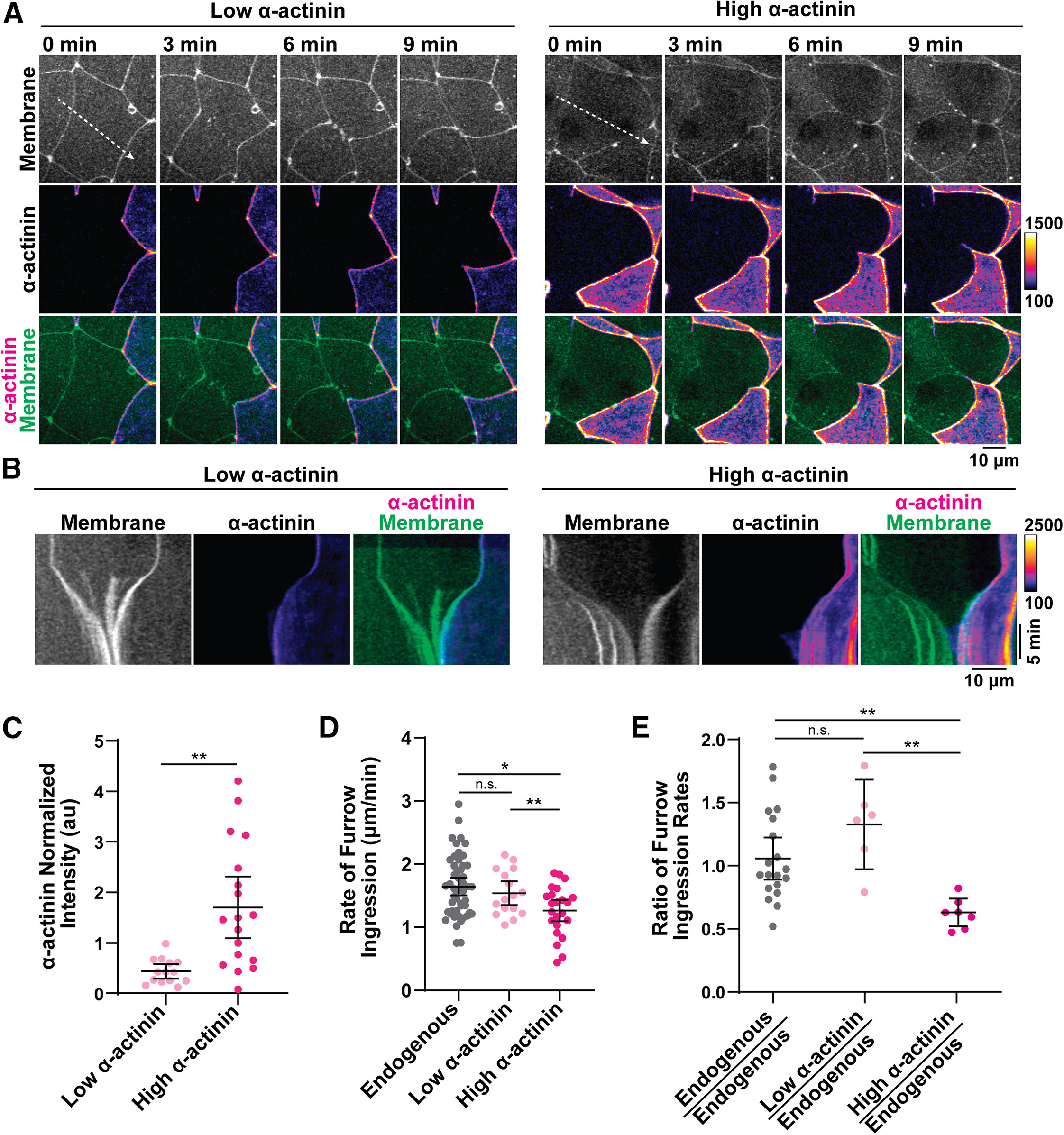
Figure 2. Overexpression of ɑ-actinin in neighbor cells slows cytokinetic furrow ingression
(A) Time-lapse confocal imaging of cytokinesis with neighbors overexpressing low or high levels of GFP-ɑ-actinin and stained with membrane dye (CellMask Deep Red).
(B) Kymographs of membrane and ɑ-actinin signal generated from the dashed lines in (A).
(C) Quantification of normalized ɑ-actinin signal intensity in neighbor cells used in the analysis of rate of furrow ingression. Mean ± 95% CI. For low overexpression: n = 14 cells, 5 embryos. For high overexpression: n = 18 cells, 7 embryos. ∗∗p ≤ 0.005.
(D) Quantification of the rate of furrow ingression for junctions with neighbors expressing endogenous, low overexpression, or high overexpression of ɑ-actinin. Mean ± 95% CI. For endogenous neighbors: n = 50, 32, 19 (junctions, dividing cells, embryos); low overexpression: n = 16, 11, 5; high overexpression: n = 23, 17, 8. ∗p ≤ 0.05 and ∗∗p ≤ 0.005.
(E) Ratio of furrow ingression rates for dividing cells with neighbors expressing ɑ-actinin as indicated. Mean ± 95% CI. For two endogenous neighbors: n = 19, 10 (cells, embryos); low ɑ-actinin/endogenous neighbors: n = 6, 3; high ɑ-actinin/endogenous neighbors: n = 7, 6. ∗∗p ≤ 0.005.
See also Figure S2 and Video S3.
|
|
Video S3. ɑ-actinin overexpression in neighbor cells slows cytokinetic furrow ingression, related to Figure 2A. Time-lapse confocal imaging of GFP-ɑ-actinin (Fire lookup table) and cell membrane (CellMask Deep Red, green). Left: Dividing cell with one neighbor overexpressing ɑ-actinin at low level; Right: dividing cell with one neighbor overexpressing ɑ-actinin at high level. Lookup table scale is indicated as shown. Time shown in minutes:seconds. Playback at 10fps.
|
|
Figure 3. Optogenetic activation of contractility in neighbor cells stalls or stops furrow ingression
(A) Time-lapse confocal imaging of cytokinesis with optogenetic stimulation of Rho-mediated actomyosin contractility in neighbor cell on one side of the furrow. Orange triangle and line indicate the region and duration of stimulation, respectively. Time shown in min:s.
(B) Kymograph of furrow ingression generated from the dashed line shown in (A). Orange arrowhead indicates the side of furrow with a stimulated neighbor, and blue arrowhead indicates side with unstimulated neighbor. Orange line indicates the duration of stimulation.
(C) Quantification of the rate of furrow ingression before, during, and after neighbor cells were optogenetically stimulated. Junctions neighboring the stimulated cells are shown in warm colors, and corresponding junctions with unstimulated neighbors are shown in cool colors. Mean ± 95% CI. n = 7 junctions, 7 cells, 5 embryos. ∗p ≤ 0.05 and ∗∗p ≤ 0.005.
(D) Total rate of furrow ingression for junctions from cells with stimulated (orange) or unstimulated (blue) neighbors, as shown in (C), or for junctions in control cells. Mean ± 95% CI. For both stimulated and unstimulated: n = 7 junctions, 7 cells, 5 embryos; for control cells: n = 20 junctions, 10 cells, 6 embryos. ∗p ≤ 0.05 and ∗∗p ≤ 0.005.
(E) Time-lapse confocal imaging of cytokinesis with optogenetic stimulation of Rho-mediated actomyosin contractility in neighbors on both sides of the furrow. Orange triangles and line indicate the region and duration of stimulation, respectively. Time shown in min:s.
(F) Kymograph of furrow ingression with optogenetic stimulation of Rho in both neighbors. Examples of furrow regression (generated from the dashed line shown in E) and stalling are shown. Orange arrowheads and line indicate sides of the furrow with a stimulated neighbor and the duration of stimulation, respectively. Dashed lines illustrate time points used to measure cell width.
(G) Quantification of cell width at the equator (at maximum ingression or after stimulation) relative to the initial anaphase width. Arrowheads indicate the maximum ingression width and width after stimulation for the cells shown in (F). R indicates furrow regression example, and S indicates stalling example.
(H) Quantification of cytokinesis success for dividing cells with stimulated neighbors, dividing cells in the same field of view with unstimulated neighbors, and cells expressing the optogenetic system in tissue that did not experience light stimulation. Mean ± SD. For stimulated neighbors: n = 3, 12, 12 (experimental days, cells, embryos); unstimulated neighbors: n = 3, 28, 10; unstimulated tissue: 3, 26, 8. ∗p ≤ 0.05.
See also Figure S3 and Video S4.
|
|
Video S4. Optogenetic activation of Rho-mediated contractility in neighbor cells stalls or stops cytokinetic furrow ingression, related to Figure 3. First movie: Time-lapse confocal imaging of an embryo expressing the TULIP optogenetic system (signal not shown), and a marker for active Rho (mCherry-2XrGBD). Orange triangle indicates the region and duration of light stimulation for activating the TULIP system. Time shown in minutes:seconds. Playback at 10 fps. Second movie: Time-lapse confocal imaging of embryo expressing the TULIP optogenetic system (signal not shown), a marker for active Rho (mCherry-2XrGBD), and a chromatin marker (mCherry-H2B). The orange triangles indicate the region and duration of light stimulation for activating the TULIP system. Time shown in minutes:seconds. Playback at 10 fps.
|
|
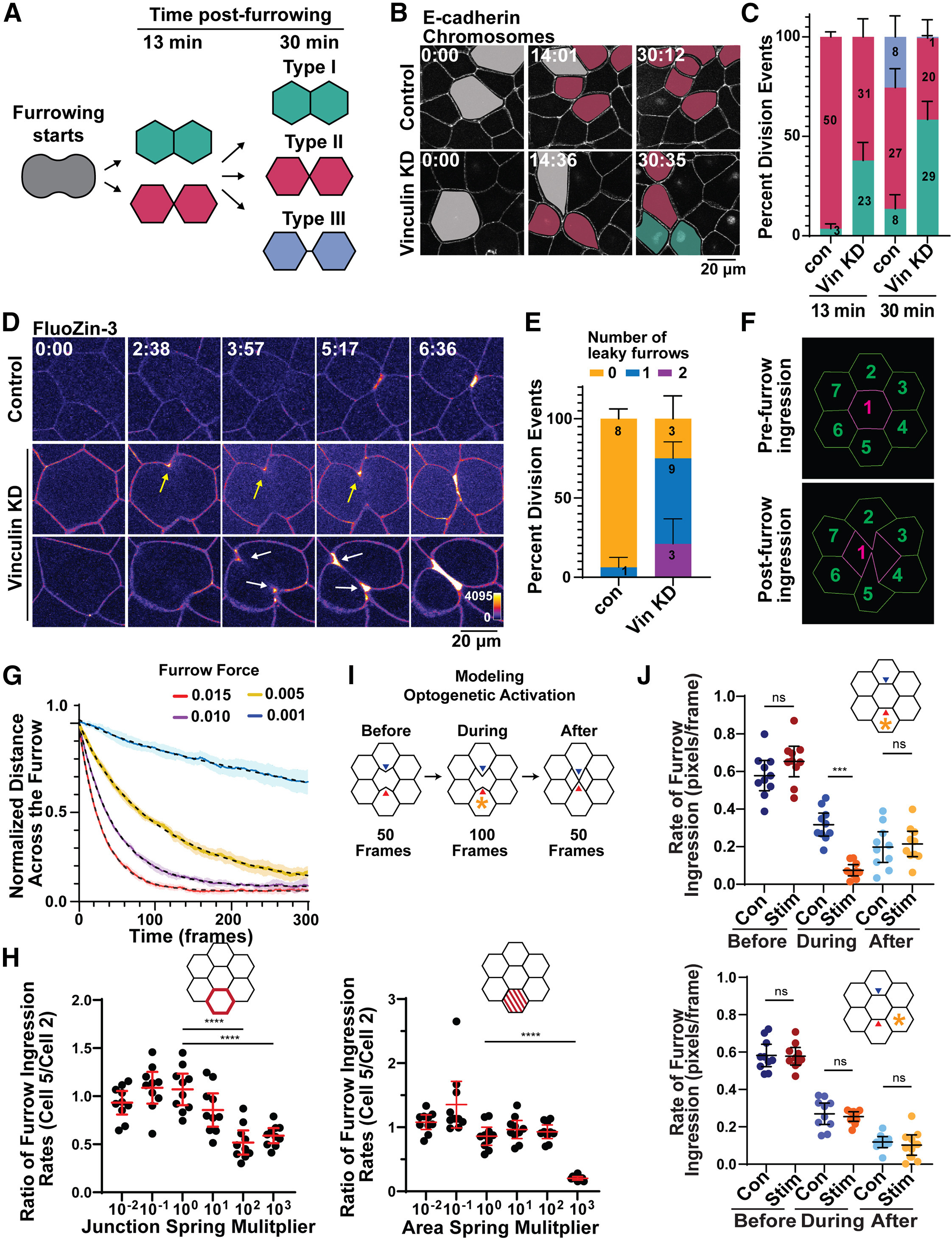
Figure 4. Cell non-autonomous regulation of epithelial cytokinesis
(A) Schematic of types I, II, and III cell-cell interfaces.
(B) Montage of control and vinculin KD embryos expressing E-cadherin-3×GFP and GFP-H2B (chromosome marker) showing cells before ingression (gray) and ∼14 and ∼30 min after ingression. Dividing cells are color coded for type I (green) and type II interfaces (magenta).
(C) Quantification of types I, II, and III interfaces 13 and 30 min after ingression. Mean ± SEM. n = number of divisions in each category. 5 experiments; controls = 12 embryos; vinculin KD = 16 embryos.
(D) Montage of FluoZin-3 signal (barrier leaks) in control and vinculin KD embryos. Arrows show increased FluoZin-3 signal at one (yellow) or both (white) sides of the furrow.
(E) Quantification of leaky furrows in control and vinculin KD embryos. Mean ± SEM. n = number of divisions in each category. 2 experiments; controls = 4 embryos; vinculin KD = 4 embryos.
(F) Images from computational model of epithelial cytokinesis before and after furrow ingression. A central cell undergoes cytokinesis (magenta, cell 1) and is surrounded by 6 neighbor cells (green, cells 2–7), with cells 2 and 5 neighboring the cytokinetic furrow.
(G) Computational modeling of distance across the furrow over time at a range of furrow ingression forces. Mean (solid lines) ± 95% CI (shading) and best fit curve (dashed lines) are shown. n = 10 simulations for each condition.
(H) Ratio of furrow ingression rates with a single neighbor (cell 5) stiffened with either a junction spring multiplier or an area spring multiplier. Mean ± 95% CI; n = 10 simulations for each condition. ∗∗∗∗p ≤ 0.0001.
(I) Schematic of the approach used to model optogenetic neighbor cell contraction during cytokinesis. Orange asterisk indicates region of “optogenetic contraction.” Blue arrowhead indicates control side of furrow, and red arrowhead indicates stimulated side of furrow.
(J) Rate of furrow ingression for side of furrow neighboring a control cell (cool colors) or a “optogenetically contracted” cell (warm colors) before, during, and after contraction. Contraction was modeled for a furrow neighbor (cell 5, top) or a non-furrow neighbor (cell 4, bottom). Mean ± 95% CI: n = 10 simulations for each condition. ∗∗∗p ≤ 0.001.
See also Figure S4.
|
|
Supplemental Figure 1: Quantification of neighbor cell contractility factor intensities
during furrowing. Related to Figure 1. A) Quantification of normalized junctional active Rho
intensity in neighbor cells at 0%, 25%, 50%, and 75% ingression (solid x-axis, top). Normalized
junctional active Rho intensity in non-dividing control cells measured at 0, 250, 500, and 750
seconds (dashed x-axis, bottom) with the start of furrow ingression as time = 0. For non-dividing
controls cells: n = 20 junctions, and for dividing cells: n = 20 junctions from 12 dividing cells across
5 embryos. Mean ± 95% CI is shown; ** p ≤ 0.01. B) Quantification of normalized junctional Myosin
II intensity in neighbor cells at 0%, 25%, 50%, and 75% ingression (solid x-axis, top). Normalized
junctional Myosin II intensity in non-dividing control cells was measured at 0, 250, 500, and 750
seconds (dashed x-axis, bottom) with the start of furrow ingression as time = 0. For non-dividing
controls cells: n = 20 junctions, and for dividing cells: n = 20 junctions from 13 dividing cells across
6 embryos. Mean ± 95% CI is shown; **** p ≤ 0.0001. C) Quantification of normalized junctional
F-actin intensity in neighbor cells at 0%, 25%, 50%, and 75% ingression (solid x-axis, top).
Normalized junctional F-actin intensity in non-dividing control cells was measured at 0, 250, 500,
and 750 seconds (dashed x-axis, bottom) with the start of furrow ingression as time = 0. For nondividing controls cells: n = 20 junctions, and for dividing cells: n = 20 dividing junctions from 12
cells across 6 embryos. Mean ± 95% CI is shown; ** p ≤ 0.01. D) Time to complete furrowing for
cells used to quantify Active Rho and Myosin II intensities in neighbor cells in Figure 1E. Control
cells are those with neighbors not expressing markers for Active Rho and Myosin II. Each data
point represents one cell. Mean ± 95% CI is shown in red. E) Time to complete furrowing for cells
used to quantify Active Rho and F-actin intensities in neighbor cells in Figure 1F. Control cells are
those with neighbors not expressing markers for Active Rho and F-actin. Each data point
represents one cell. Mean ± 95% CI is shown in red. F) Approach for quantifying normalized
intensities for neighbor cell active Rho and Myosin II (shown in example in F) or active Rho and
F-actin (not shown in F) as shown in Figure 1E-F and Figure S1A-C. A 5 µm region of interest
(ROI, dashed circle) was drawn in the neighbor cell so that the ROI encompassed signal from
both the junction and the near junctional area. The intensities of Active Rho, Myosin II, F-actin,
and Membrane were measured at each time point during furrow ingression. A background
measurement was taken using the same size ROI at a non-expressing or non-stained region of
the field of view. The Active Rho, Myosin II, and F-actin intensities were normalized to the
membrane signal to account for the changing junction shape at the furrow, and the intensity at
each time point was normalized to the start of furrow ingression (t = 0).
|
|
Supplemental Figure 1: Quantification of neighbor cell contractility factor intensities
during furrowing. Related to Figure 1. A) Quantification of normalized junctional active Rho
intensity in neighbor cells at 0%, 25%, 50%, and 75% ingression (solid x-axis, top). Normalized
junctional active Rho intensity in non-dividing control cells measured at 0, 250, 500, and 750
seconds (dashed x-axis, bottom) with the start of furrow ingression as time = 0. For non-dividing
controls cells: n = 20 junctions, and for dividing cells: n = 20 junctions from 12 dividing cells across
5 embryos. Mean ± 95% CI is shown; ** p ≤ 0.01. B) Quantification of normalized junctional Myosin
II intensity in neighbor cells at 0%, 25%, 50%, and 75% ingression (solid x-axis, top). Normalized
junctional Myosin II intensity in non-dividing control cells was measured at 0, 250, 500, and 750
seconds (dashed x-axis, bottom) with the start of furrow ingression as time = 0. For non-dividing
controls cells: n = 20 junctions, and for dividing cells: n = 20 junctions from 13 dividing cells across
6 embryos. Mean ± 95% CI is shown; **** p ≤ 0.0001. C) Quantification of normalized junctional
F-actin intensity in neighbor cells at 0%, 25%, 50%, and 75% ingression (solid x-axis, top).
Normalized junctional F-actin intensity in non-dividing control cells was measured at 0, 250, 500,
and 750 seconds (dashed x-axis, bottom) with the start of furrow ingression as time = 0. For nondividing controls cells: n = 20 junctions, and for dividing cells: n = 20 dividing junctions from 12
cells across 6 embryos. Mean ± 95% CI is shown; ** p ≤ 0.01. D) Time to complete furrowing for
cells used to quantify Active Rho and Myosin II intensities in neighbor cells in Figure 1E. Control
cells are those with neighbors not expressing markers for Active Rho and Myosin II. Each data
point represents one cell. Mean ± 95% CI is shown in red. E) Time to complete furrowing for cells
used to quantify Active Rho and F-actin intensities in neighbor cells in Figure 1F. Control cells are
those with neighbors not expressing markers for Active Rho and F-actin. Each data point
represents one cell. Mean ± 95% CI is shown in red. F) Approach for quantifying normalized
intensities for neighbor cell active Rho and Myosin II (shown in example in F) or active Rho and
F-actin (not shown in F) as shown in Figure 1E-F and Figure S1A-C. A 5 µm region of interest
(ROI, dashed circle) was drawn in the neighbor cell so that the ROI encompassed signal from
both the junction and the near junctional area. The intensities of Active Rho, Myosin II, F-actin,
and Membrane were measured at each time point during furrow ingression. A background
measurement was taken using the same size ROI at a non-expressing or non-stained region of
the field of view. The Active Rho, Myosin II, and F-actin intensities were normalized to the
membrane signal to account for the changing junction shape at the furrow, and the intensity at
each time point was normalized to the start of furrow ingression (t = 0).
|
|
Supplemental Figure 2: Quantification of rate of furrow ingression and relative change in
neighbor cell area and perimeter when neighbors overexpress ɑ-actinin. Related to Figure
2. A) Top left: schematic of a dividing cell with one neighbor expressing endogenous levels of ɑactinin and one neighbor overexpressing low levels of GFP-ɑ-actinin. Top right: schematic of a
dividing cell with one neighbor expressing endogenous levels of ɑ-actinin and one neighbor
overexpressing high levels of GFP-ɑ-actinin. Bottom: equation used to determine the ratio of
furrow ingression rates when a dividing cell has two different neighbors. B) Plot of relative change
in neighbor cell area after furrow ingression for junctions with neighbors expressing endogenous,
low overexpression, or high overexpression of ɑ-actinin. Mean ± 95% CI is shown. C) Plot of
relative change in neighbor cell perimeter after furrow ingression for junctions with neighbors
expressing endogenous, low overexpression, or high overexpression of ɑ-actinin. Mean ± 95%
CI is shown.
|
|
Supplemental Figure 3: Quantification of response to TULIP optogenetic activation of
contractility in neighbor cells. Related to Figure 3. A) Schematic of TULIP-dependent
optogenetic activation of Rho-mediated actomyosin contractility. B) Left: Plot of active Rho
(mCherry-2XrGBD) intensity over time before (-286-0 sec), during (0-286 sec, dashed box), and
after (286-564 sec) optogenetic stimulation. Mean intensity (solid line) ± 95% CI (shading) is
shown. Active Rho intensity was measured in stimulated neighbor cells (orange), corresponding
unstimulated neighbors (blue), and a control ROI (gray) well distanced from the stimulation region,
and these were normalized to whole field active Rho intensity. For all: n = 7 regions across 5
embryos, and * p ≤ 0.05, indicates significance of t-test between stimulated and unstimulated
sides of the furrow. Right: Example field of view used for quantification of active Rho intensity with
regions of interest (control region, stimulated neighbor, unstimulated neighbor) shown with
dashed outlines. C) Approach for quantifying rate of furrow ingression for cytokinetic cells with
optogenetically stimulated neighbors as shown in Figures 3C and 3D. The position of the
cytokinetic furrow was tracked over time by kymographs, and the change in distance relative to
the change in time was plotted as the rate of furrow ingression. Rate of ingression was measured
before, during, and after neighbor cell stimulation (Figure 3C) and for the entirety of cell division
(total rate of furrow ingression, Figure 3D).
|
|
Supplemental Figure 4: Quantification of rate of furrow ingression with Vinculin
knockdown and supporting data for computational modeling. Related to Figure 4. A)
Quantification of the rate of furrow ingression in control embryos and Vinculin knockdown (Vin
KD) embryos. Mean ± 95% CI is shown. For controls, n = 38 cells across 6 embryos, and for
Vinculin knockdown, n = 28 cells across 8 embryos. B) Quantification of the percentage of dividing
cells with intersecting junctions at the furrow in control embryos and Vinculin knockdown embryos.
Schematic (right) illustrates examples of dividing cells with ≤1 intersecting junction or ≥ 2
intersecting junctions. Mean ± 95% CI is shown. For controls, n = 39 cells across 6 embryos, and
for Vinculin knockdown, n = 41 cells across 8 embryos. C) Montage of a control embryo
expressing E-cadherin-3XGFP and GFP-H2B displaying a Type II (4-way, magenta) interface
about 14 min after the start of furrowing and a Type III (neighbor-neighbor, blue) interface about
30 min after the start of furrowing. Time is shown in min:sec. D) Quantification of relative apical
cell area of control cytokinetic cells compared to neighbors adjacent the furrow immediately before
furrow ingression. Mean ± 95% CI is shown (red), n = 11 cells from 7 embryos. E) Quantification
of distance across the furrow during epithelial cytokinesis from control embryos. Mean (solid black
line) ± 95% CI (shading) is shown; dashed line (red) shows best fit curve. n = 10 cells from 7
embryos. F) Ratio of furrow ingression rates with a single non-furrow neighbor (Cell 4) stiffened
with either a junction spring multiplier or an area spring multiplier using computational modeling.
Mean ± 95% CI is shown, n = 10 simulations for each condition. G) Ratio of furrow ingression
rates with three neighbors (Cells 4, 5, and 6) stiffened with either a junction spring multiplier or an
area spring multiplier using computational modeling. Note that stiffening the area spring multiplier
by 103 generated an error in the model and was not included in the dataset. Mean ± 95% CI is
shown, n = 10 simulations for each condition. **** p ≤ 0.0001. H) Normalized cell area during
simulated neighbor cell contraction (Cell 5) without cytokinesis for computational modeling of
optogenetic experiments. The area of the cell that would divide (Cell 1) is shown in blue, and the
contracted neighbor cell (Cell 5) is shown in red. All other cells are shown in grayscale. Mean
(solid line) ± 95% CI (shading) is shown. n = 10 simulations. I) Rate of furrow ingression before,
during, and after “optogenetic contraction” using computational modeling. Orange asterisks
indicate region of “optogenetic contraction”. Contraction was modeled for three neighbors (top) or
all six neighbors (bottom). Sides of the furrow are indicated in warm or cool colors. Mean ± 95%
CI is shown; n = 10 simulations for each condition. *** p ≤ 0.0001.
|
|
Supplemental Figure 4: Quantification of rate of furrow ingression with Vinculin
knockdown and supporting data for computational modeling. Related to Figure 4. A)
Quantification of the rate of furrow ingression in control embryos and Vinculin knockdown (Vin
KD) embryos. Mean ± 95% CI is shown. For controls, n = 38 cells across 6 embryos, and for
Vinculin knockdown, n = 28 cells across 8 embryos. B) Quantification of the percentage of dividing
cells with intersecting junctions at the furrow in control embryos and Vinculin knockdown embryos.
Schematic (right) illustrates examples of dividing cells with ≤1 intersecting junction or ≥ 2
intersecting junctions. Mean ± 95% CI is shown. For controls, n = 39 cells across 6 embryos, and
for Vinculin knockdown, n = 41 cells across 8 embryos. C) Montage of a control embryo
expressing E-cadherin-3XGFP and GFP-H2B displaying a Type II (4-way, magenta) interface
about 14 min after the start of furrowing and a Type III (neighbor-neighbor, blue) interface about
30 min after the start of furrowing. Time is shown in min:sec. D) Quantification of relative apical
cell area of control cytokinetic cells compared to neighbors adjacent the furrow immediately before
furrow ingression. Mean ± 95% CI is shown (red), n = 11 cells from 7 embryos. E) Quantification
of distance across the furrow during epithelial cytokinesis from control embryos. Mean (solid black
line) ± 95% CI (shading) is shown; dashed line (red) shows best fit curve. n = 10 cells from 7
embryos. F) Ratio of furrow ingression rates with a single non-furrow neighbor (Cell 4) stiffened
with either a junction spring multiplier or an area spring multiplier using computational modeling.
Mean ± 95% CI is shown, n = 10 simulations for each condition. G) Ratio of furrow ingression
rates with three neighbors (Cells 4, 5, and 6) stiffened with either a junction spring multiplier or an
area spring multiplier using computational modeling. Note that stiffening the area spring multiplier
by 103 generated an error in the model and was not included in the dataset. Mean ± 95% CI is
shown, n = 10 simulations for each condition. **** p ≤ 0.0001. H) Normalized cell area during
simulated neighbor cell contraction (Cell 5) without cytokinesis for computational modeling of
optogenetic experiments. The area of the cell that would divide (Cell 1) is shown in blue, and the
contracted neighbor cell (Cell 5) is shown in red. All other cells are shown in grayscale. Mean
(solid line) ± 95% CI (shading) is shown. n = 10 simulations. I) Rate of furrow ingression before,
during, and after “optogenetic contraction” using computational modeling. Orange asterisks
indicate region of “optogenetic contraction”. Contraction was modeled for three neighbors (top) or
all six neighbors (bottom). Sides of the furrow are indicated in warm or cool colors. Mean ± 95%
CI is shown; n = 10 simulations for each condition. *** p ≤ 0.0001.
|