XB-ART-58907
Elife
2022 Apr 11;11. doi: 10.7554/eLife.57642.
Show Gene links
Show Anatomy links
Characterization of convergent thickening, a major convergence force producing morphogenic movement in amphibians.
Shook DR
,
Wen JWH
,
Rolo A
,
O'Hanlon M
,
Francica B
,
Dobbins D
,
Skoglund P
,
DeSimone DW
,
Winklbauer R
,
Keller RE
.
???displayArticle.abstract???
The morphogenic process of convergent thickening (CT) was originally described as the mediolateral convergence and radial thickening of the explanted ventral involuting marginal zone (IMZ) of Xenopus gastrulae (Keller and Danilchik, 1988). Here, we show that CT is expressed in all sectors of the pre-involution IMZ, which transitions to expressing convergent extension (CE) after involution. CT occurs without CE and drives symmetric blastopore closure in ventralized embryos. Assays of tissue affinity and tissue surface tension measurements suggest CT is driven by increased interfacial tension between the deep IMZ and the overlying epithelium. The resulting minimization of deep IMZ surface area drives a tendency to shorten the mediolateral (circumblastoporal) aspect of the IMZ, thereby generating tensile force contributing to blastopore closure (Shook et al., 2018). These results establish CT as an independent force-generating process of evolutionary significance and provide the first clear example of an oriented, tensile force generated by an isotropic, Holtfreterian/Steinbergian tissue affinity change.
???displayArticle.pubmedLink??? 35404236
???displayArticle.pmcLink??? PMC9064293
???displayArticle.link??? Elife
???displayArticle.grants??? [+]
NIH RO1 GM099108 NIGMS NIH HHS , R37 HD025594 NICHD NIH HHS , NIH RO1 GM094793 NIGMS NIH HHS , NICHD R37 HD025594 MERIT award Eunice Kennedy Shriver National Institute of Child Health and Human Development, R01 GM094793 NIGMS NIH HHS , S10 RR021202 NCRR NIH HHS , R01 GM099108 NIGMS NIH HHS , CIHR MOP-53075 CIHR, R35 GM131865 NIGMS NIH HHS , MOP-53075 CIHR
Species referenced: Xenopus laevis
Genes referenced: cdh3 ddx59 dnai1 dvl1 fn1 mib1 myh6 myl9 tst
GO keywords: convergent extension
???displayArticle.antibodies??? Cdh3 Ab1 Myl9 Ab3
???displayArticle.morpholinos??? myh10 MO1
???attribute.lit??? ???displayArticles.show???
|
|
Figure 1. Morphogenic movements in the embryo and explants. (A) The behavior of the involuting marginal zone (IMZ) in blastopore closure is shown in the pre-gastrula embryo (St 10-) and at subsequent stages of gastrulation (St. 10+, 11â11.5) in mid-sagittal cut-aways rotated 45°, within the context of the whole embryo and the other morphogenic movements. This includes the animal and vegetal poles (AP, VP), the involuting marginal zone (IMZ), the vegetal endoderm (VE), and the morphogenic movements convergent thickening (CT, white arrows), epiboly (E, black arrows within epidermis), vegetal rotation (VR, gray arrows/black arrows within VE), mesendoderm migration (purple arrows), involution (red arrows), and convergent extension (CE, green (C) and blue (E) arrows within neural and mesodermal tissues). See legend of tissue colors, acronyms and movements at the bottom of the figure. The IMZ is a ring of several layers of deep cells, plus a superficial epithelium, that lies above and around the VE prior to gastrulation (St 10-). Deep IMZ cells are presumptive mesoderm whereas the superficial cells are primarily presumptive endoderm, with some presumptive mesoderm dorsally (Shook et al., 2004). After involution, the early involuting tissues originating from the lower (vegetal) region of the IMZ, including the presumptive head, heart, and lateroventral mesoderm (orange), migrate across the blastocoel roof (St 10+, 11â11.5, purple arrows), whereas tissues originating from the upper (animal) region of the IMZ, the presumptive notochordal (magenta) and somitic (red) mesoderm engage in CE (green and blue arrows), as does the overlying neural tissue (dark blue). Only the most recently involuted notochordal and somitic tissue, lying just around the inside of the blastopore directly generate convergence forces closing the blastopore by CE. The non-involuting marginal zone (NIMZ) is the ring of tissue above the IMZ that bounds the blastopore at the end of gastrulation, with its vegetal edge being the âLimit of Involutionâ (LI; see Figure 1âfigure supplement 1B). The dorsal and dorsolateral sectors of the NIMZ contains the posterior neural tissues (Figure 1A St 11â11.5, darker blue cells), which will undergo CE in parallel to the underlying somitic and notochordal mesoderm, driven by an intercalation behavior similar to MIB (Keller et al., 1992; Elul et al., 1997; Elul and Keller, 2000; Ezin et al., 2003; Ezin et al., 2006). (B) A vegetal view of the early gastrula shown without the superficial, epithelial layer over the IMZ reveals the underlying deep presumptive mesoderm (B1). Sandwich explants of the dorsal quadrant of the Marginal Zone (IMZ plus NIMZ, B2), including tissues of presumptive notochordal (magenta), somitic (red), and neural (blue) fates undergo CE (green and blue symbols)(for detailed anatomy of explants, see Figure 1âfigure supplement 1). In contrast, explants of the ventral quadrant (B3) develop only ventrolateral mesoderm (orange) when separated from the organizer (âdorsalâ) side of the embryo, round up and show a thickening of the mesodermal tissues, a movement called Convergent Thickening (CT, white symbols). Together, CE on the dorsal side and CT on the ventral side of the IMZ were previously thought to provide the convergence forces that close the blastopore in the intact embryo (Keller and Danilchik, 1988) (B1). (C) In the current work, a more detailed analysis of âgiantâ sandwich explants of the entire Marginal Zone, and variants thereof (Figure 1âfigure supplement 1A), reveals a revised view of the pattern of CT expression, wherein the entire IMZ uniformly expresses CT during early gastrulation (white symbols, St 10). At the midgastrula stage, expression of CT begins to transition into a progressive expression of CE (green and blue arrows, St 10.5), a post-involution progression from anterior to posterior, as described previously (Shih and Keller, 1992a), while CT continues in the pre-involution IMZ; CE also begins in the posterior neural tissue (St 10.5â12+). (D) Lastly, ventralized embryos, which lack the presumptive tissues of notochordal and somitic mesoderm and contain only presumptive ventrolateral tissues, involute their marginal zone (red arrows) and close their blastopore symmetrically (green arrows), using CT alone (white symbols), and giant explants of ventralized embryos (E), consisting entirely of ventral tissues, undergo uniform CT. For a complete description of these and other types of explants, see Materials and methods and Figure 1âfigure supplement 1. |
|
|
Figure 2. Early Convergence is uniform across regions. Frames from time lapse movies of standard giant sandwich explants (A; Video 2*, left) or ventralized standard giants (B; Video 3*) after release from their constraining coverslips show uniform convergence of the IMZ. The upper limits of the upper and lower IMZ are indicated by dashed yellow and pink lines, respectively (A). To compare regional rates of convergence in such explants, the mediolateral extent of the dorsal (A, between blue pointers), lateral (between blue and magenta pointers), and ventral regions (between magenta and green pointers) of the IMZ were measured at times from Stage 10- and plotted with respect to initial width (Wt/Wi) in standard (dorsally centered) giants (n = 3â5 embryos per time point) (C) and ventrally centered giants (n = 4â5 embryos) (D). The convergence of the entire IMZ was also measured in giants from ventralized embryos (n = 3 embryos) (E); error bars = SEM. For C-E, the same explants were measured at sequential time points. |
|
|
Figure 3. Quantitation of convergence and thickening in IMZ vs. NIMZ regions of explants. Double ventral NIMZ and IMZ sandwich explants (see Figure 1âfigure supplement 1A8) were used to examine the autonomous rates of convergence and thickening in each region, by imaging both from above (A, Video 9*) and from the side, viewing the lateral edge (B, Video 10*); pointers in A indicate the edge of the superficial epithelium on the IMZ explant, red lines in A and B indicate the initial width or height of the explants. Explant width (C; n = 6 explants per time point) and thickness (D; n = 2 explants per time point) were measured over time (Wt and Tt respectively; see Materials and methods for details) and plotted with respect to the initial value (Wi and Ti); error bars = SEM. Measures for C and D were made from the same explants at sequential time points. |
|
|
|
|
|
Figure 5. Tissue surface tension and interfacial tension rise in association with the onset of CT. Aggregates of deep tissue wrapped in excess superficial epithelium (âwontonsâ), (A), were used to measure the IFT between DIMZ (Mesoderm) or AC (Ectoderm) deep tissue and epithelium (C), assayed by parallel plate compression (using a MicroSquisher; see Materials and methods and Figure 5âfigure supplement 1). Aggregates of deep mesodermal or ectodermal tissue, prepared by explanting deep tissue into an agarose well and allowing the explant to round up (D, left panel) were similarly used to measure TST (F). IFT and TST were determined using outline and analysis features of the MicroSquisher software, SquisherJoy (see Materials and methods and Figure 5âfigure supplement 1). For IFT, the outline of the wrapped tissue was used as an approximation for the deep tissue. nâs = 4â9 for mesodermal and ectodermal IFT; nâs = 4â7 explants for mesodermal, 1â5 for ectodermal TST; error bars = SEM; the same explants were measured at sequential time points, roughly 1 hr apart. Axisymmetric drop shape analysis (ADSA)(David et al., 2009; Luu et al., 2011) of explants was also used to measure surface tensions. Wontons made with rhodamine dextran labeled deep tissues wrapped in unlabeled epithelium were allowed come to equilibrium and develop for a time (Video 13), then fixed, the wonton cut in half and LSCM used to capture the profile of each half (B). ADSA of the profile (E) was used to determine the IFT between the deep and superficial tissues (H); nâs = 3â8 explants per time point; error bars = SEM. To measure TST with ADSA, deep cell aggregates were prepared as above (D, left panel), then the profile of the aggregate under 1 g was imaged at sequential time points using a 45° mirror (D, right panel; Video 14*). ADSA was used on outlines of the aggregate to determine the TST of each aggregate over time (I); the mean of TSTs for dorsal and ventral IMZ tissue (DIMZ, VIMZ) was plotted over time (I); nâs = 4â6; error bars = SEM. The MicroSquisher was also used to determine the amount of compression force that wrapped deep tissue (IMZ wontons (Mesoderm) and AC wontons and sandwiches (Ectoderm)) could generate in 30 min (G); each point represents a single run. |
|
|
Figure 6. Blastopore closure. Time lapse movie frames of normal (left) and ventralized embryos (right) are shown at the stages and times indicated (A, Video 1*). Dorsal (âDâ) and ventral (âVâ) sides of the embryo are indicated. Blastopore formation (blastopore pigment line formation) and subsequent blastopore closure (see Figure 6âfigure supplement 1 for details) is delayed in the ventralized embryos, with formation of the blastopore usually occurring at control Stage 10.5 (red pointers), two hours after the onset of gastrulation at Stage 10 (G + 2 h). The blastopore of ventralized embryos closes symmetrically whereas the normal closure is biased toward the future ventral side (compare Stages 10.5 vs 12). Convergence (B) in the dorsal, lateral and ventral quadrants of the pre-involution IMZ of normal embryos (n = 3 or 4 embryos per time point; error bars = SEM within region, across embryos) and in the entire IMZ of ventralized embryos (n = 5 embryos per time point; error bars = SEM across embryos). Change in superficial area compared to its original size (At/Ai) of the pre-involution IMZ, a measure of its involution, and the area of the exposed vegetal endoderm, a measure of blastopore closure (C) (n = 3 normal embryos and 3 ventralized embryos; error bars = SEM across embryos). For both B and C, the same embryos were measured at sequential time points. |
|
|
Figure 7. CT and CE depend on different molecular pathways. (A) Representative stills of time lapse movies (Video 22*) comparing blastopore closure in normal and ventralized embryos, un-injected or injected with an MHC IIB morpholino. The region just outside the blastopore or forming blastopore are indicated by red dots in cases where it is difficult to see. (B) Frequency of blastopore closure by Stage 20 (G + 13 h effective success of blastopore closure) was scored for embryos from 4 different clutches of embryos (nâs indicated on chart); ** = p < 0.01. Comparison of the extent of blastopore closure over time in normal and ventralized embryos, either un-injected or injected with 0.5 ng dnWnt11 RNA (C; see for example Figure 7âfigure supplement 1 and Video 23*), based on the projected area of the blastopore, Abp, divided by the projected area of the whole embryo, Awe, measured from time lapse movies (n = 4 embryos for each treatment). Force measurements (Shook et al., 2018) of D180 or V180 explants made from embryos, either un-injected or injected with 1 ng Xdd1 RNA (D; nâs = 3â4 explants per treatment). Errors bars in all cases = SEM. |
|
|
Figure 8. Proposed mechanism of CT, its function in the gastrula and in explants, its relationship to CE and its integration with the other movements of gastrulation. Yellow/green = endoderm, pink/red = mesoderm, blue = ectoderm (See Figure 1 for details). Prior to the onset of gastrulation (top row), vegetal rotation (VR) (Sagittal Sections, gray arrows) has not yet occurred and the IMZ annulus (3rd column) remains stable, as does the IMZ explant (4th column), due to a stable deep-epithelial cell affinity (far right). With the onset of gastrulation and CT (2nd row), apical constriction of the lower IMZ epithelium (bottle cell formation â Sagittal Sections, dark green), VR, involution and invagination begin (Sagittal Sections, black arrows). Co-incident with bottle cell formation, the deep mesodermal tissue begins to lose its affinity with the overlying epithelium. During early gastrulation both tissue surface tension of the IMZ as a whole and its interfacial tension with an epithelium increase, resulting in a tendency for the IMZ to minimize its surface area by converging and thickening (2nd row, far right). This loss of affinity at the interface of deep and epithelial tissue (2nd and 3rd rows, shown by white spaces between epithelial and deep, at black arrowhead pointers) increases the IFT between deep and superficial layers, resulting in both convergence and thickening of the IMZ of the explants (CT, second row, bulge in DMZ explant). Increased IFT would have a tendency to thicken and decrease the circumference of the IMZ annulus in embryos (3rd column, 2nd row) were it not resisted by adjacent tissue, so instead generates a pre-involution tensile force around the blastopore and converges, but does not thicken (not shown). In explants, the weak affinity of the IMZ epithelium to the underlying deep region results in its retraction, initially from the leading edge mesoderm (not shown), whereas in the intact embryo, the IMZ epithelium is tightly attached at its vegetal edge to the forming bottle cells, which in turn are tightly attached to the adjacent vegetal endodermal tissues. Thus the IMZ epithelium is pulled along with the bottle cells as they move inside the blastopore (1st, 2nd column). During early involution, as the lower edge of the IMZ involutes, it transitions from expressing CT to expressing directed migration (2nd column, 2nd row), and during later involution, the upper IMZ transitions to expressing CE (2nd column, 3rd row). In the case of CE, this transition is accompanied by regaining a high deep-epithelial affinity (loss of white space, on involution, 2nd column, 2nd and 3rd rows). In explants, the later transition from CT to CE first occurs in tissue laying dorsally at the vegetal edge of the upper IMZ, and continues in an anterior to posterior progression (Shih and Keller, 1992a). The snout of tissue extending from the thickened collar of mesoderm in the explant reflects the onset of CE and is coincident with the progressive return of the affinity between the deep cells and the bottle cell epithelium (3rd row, 4th column). In the meantime, VR (black arrows, 1st column, 2nd row) has moved the vegetal endoderm inward at the onset of gastrulation such that convergence force generated by CT cooperates with VR to move the IMZ vegetally and push the vegetal endoderm inside (compare to 1st column, 1st row). VR, CT and CE also cooperate to stretch the ectodermal (NIMZ-AC) region by pulling it vegetally (1st column, 1st to 3rd rows). When CE begins at Stage 10.5, it has been positioned by the actions of CT and VR such that it further moves the IMZ vegetally and pushes the vegetal endoderm inside (4th row, right, red arrow), in contrast to converging in its initially more equatorial position, where it would tend to push the vegetal endoderm out, rather than in (4th row, left, red arrow). |
|
|
Figure 1-Figure Supplement 1. Description of explant construction. Various types of sandwich explants that included some or all of the Marginal Zone were made at Stage 9â10.25 for use in this work (A). Lateral view of the pre-gastrulation embryo (B) (Stage 10-) with animal pole (AP) at the top and vegetal pole (VP) at the bottom, showing presumptive tissues and the ranges of the AC, NIMZ, IMZ, and VE regions (colored bar). AC and NIMZ are ectodermal, the deep layers of the IMZ are mesodermal, whereas the superficial layer is either mesodermal (dorsally) or endodermal (laterally and ventrally); see below for details. Upper and lower regions of the IMZ are indicated (solid vs. broken red). The Limit of Involution (LI) lies at the boundary between the NIMZ and the IMZ and divides the mesodermal and endodermal tissues that will be internalized (below the LI) from the ectodermal tissues that will remain outside (above the LI). Images of whole embryos showing tissue fates are shown in lateral (B) and in vegetal view, with the epithelial tissues removed to show the underlying deep tissues in the left half (C) and with the epithelial tissues left intact (D). Presumptive tissue fates in the superficial (epithelial) layer: Light blue = epidermis (Epid), darker blues = neurectoderm (Forebrain (FB), hindbrain-spinal cord (HbSc)); magenta = notochord (N), gray = hypochord (H), red = adaxial somitic mesoderm (AM); yellow = supra-blastoporal endoderm (SE), bright green = presumptive bottle cells (BC, also SE); pale green is vegetal endoderm (VE) or âsub-blastoporalâ endoderm. Presumptive fates in the deep layer of the Marginal Zone are shown in the left half of C and A1, and in the entire IMZ in A6,7: light orange = leading edge mesoderm (LEM, migratory mesoderm); light red = somitic mesoderm (SM); light magenta = notochordal mesoderm. Standard âGiantâ sandwich explants (A1) were made of the entire Marginal Zone with bottle cells and some vegetal endoderm included (Shook et al., 2004), the âstandardâ version for this work. Embryos were first cut ventrally (pointer in C), then AC and VE tissue removed as indicated (above and below pointers and lines in B) and VE was removed from the inner face of the IMZ (see Figure 1A, St 10-). Two such explants were then pressed under cover glass to make a sandwich, inner face to inner face, to allow the epithelium to heal together around the edges. To make Giants without bottle cells (A2), all VE and some or all of the bottle cells were additionally removed from the explants prior to sandwiching (Poznanski et al., 1997). Ventrally centered giant sandwich explants (A4) were made as for standard giants, but initially cutting along the dorsal (pointer in D), rather than ventral midline. Dorsal 180° (D180) (A3), and Ventral 180° (V180) (A5) explants are made as standard or ventrally centered giants, with the ventral or dorsal 180°, respectively, of the marginal zone cut off. Ventralized (A6) or dorsoanteriorized (A7) giant explants were made from ventralized or dorsoanteriorized embryos, cut without reference to âdorsalâ, as these embryos are symmetrical about the blastopore (Scharf and Gerhart, 1980; Kao and Elinson, 1988). Double ventral or dorsal, IMZ or NIMZ only sandwich explants (A8) were made by first constructing V180 explants with most of the presumptive bottle cells removed, allowing them to heal together at least 15 min, then cutting out the NIMZ and IMZ regions, avoiding the LI, and recombining two NIMZ- or two IMZ-only pieces with their newly cut posterior edges (those closest to the LI) juxtaposed and pressed together by two cover glass bits against the outer, anterior surfaces of the individual pieces. The epithelia at the cut edges heal together rapidly, preventing artifacts resulting from extended healing of the epithelium over the cut face. The doubled explants were allowed to heal for 30 min to 1 hr before being moved onto a cover glass platform in front of a 45° mirror in the culture dish, with the lateral edge of the explant facing the mirror, such that we could image both convergence (from above) and thickening (from the side). Convergence is reported from the point at which cover glass is lifted from the initial sandwiches, prior to cutting apart the IMZ and NIMZ portions of the explants. Thickness is reported from the time the two IMZ or NIMZ regions heal together. As a consequence of the explant construction process, our measures do not capture the initial ~25% convergence of the IMZ with respect to its initial mediolateral extent in the embryo or the initial ~50% thickening of the IMZ with respect to its initial thickness in the embryo. NIMZ explants show little or no change in thickness over the course of explant construction. See Materials and methods for general details of explant construction. |
|
|
Figure 2-Figure Supplement 1. CT in giants without bottle cells and in Li+ Dorsoanteriorized giant sandwich explants. Giants made without bottle cells (A, Video 2, right) also show isotropic convergence and thickening of the IMZ throughout gastrulation in control embryos (stages and hours from the onset of gastrulation (G + Xh) indicated). Giants made from dorsoanteriorized embryos (B, Video 5) show isotropic convergence and thickening of the IMZ through at least Stage 10.5, when they begin isotropic convergence driving anterior-posterior extension; a thickened mass remains in the more animal portion of the IMZ and feeds into the converging and extending tissue. |
|
|
Figure 3-Figure Supplement 1. Giant sandwich explants were made from rhodamine dextran amine (RDA) labeled embryos (A,B) prior to the onset of gastrulation, allowed to heal under a cover glass for 30 minutes, then allowed to equilibrate for at least 1 hour after cover glass removal, prior to fixation. Explants were then cut parasagittally in the dorsal and ventral regions and the resulting âchopsâ were imaged with LSCM parallel to the cut surface. The total thickness of the lower and upper IMZ and the NIMZ as in the examples shown (A, B), were measured for explants fixed at timepoints (C, D). This revealed that the lower portion of the ventral IMZ thickened the most during early gastrulation, whereas the upper portion of the ventral IMZ thickened the least; similarly, the lower dorsal IMZ remained thicker than the upper dorsal IMZ (C). During this period, the NIMZ of both thinned (D). For C and D, each time point represents a single measure; 1â2 measures were made from each of 5â7 different explants, fixed at various time point. These data were highly variable in these types of explants, especially in the IMZ where the subtle variations of explant construction come into play. To resolve the spatial pattern of thickening of the pre-involution IMZ in explants, we made standard giant explants at Stage 9.5 (G-1h) from RDA injected embryos, fixed them at mid-gastrula stages, and imaged them en face with LSCM to generate topographic maps of thickness (left column). Corresponding giant explants just prior to fixation (right column) and lateral views reconstructed from confocal stacks (center column). Explants just before onset of CE show a thickened IMZ (Stage 10.5, yellow and orange) and a thinner NIMZ (Stage 10.5, blue and green). The thickness at the vegetal edge of IMZ consists of the leading edge mesoderm and a small amount of attached VE (right, Stage 10.5â11.5, lighter tissue at vegetal edge; left, band contiguous with red), which rounds up after being exposed to the media by the retracting bottle cell epithelium. Beginning at Stage 11, the medial region of the IMZ begins thinning (Stage 11.5, 12), which reflects radial intercalation of the notochord and somitic tissues prior to MIB and CE (Wilson and Keller, 1991). The upper (animal) portion of the IMZ remains relatively thick across its top throughout gastrulation (left, Stage 11.5, upper orange and yellow band; Stage 12, medial yellow arc contiguous with upper orange laterally). The extreme thinning of the central region of NIMZ (left, Stage 12, dark blue), reflects the center part of the posterior neural ectoderm, which is undergoing CE at this point (see Keller and Danilchik, 1988). |
|
|
Figure 3-Figure Supplement 2. LSCM images of RDA injected embryos (A) were used to measure regional thickness of the IMZ and NIMZ, before and during early gastrulation. In gastrula stage embryos, the thickness of the upper (more animal) IMZ was measured dorsally and ventrally (A, green and red double-headed arrows, respectively). The thickness of the lower IMZ in whole embryos after the onset of gastrulation is more ambiguous, so is not reported. In pre-gastrula embryos, upper IMZ thickness was measured on opposite sides and averaged (not shown). The expected thickness that would result from sandwich explants made from embryos at time points, assuming no change upon explantation, for purposes of comparison (B). |
|
|
Figure 5-Figure Supplement 1. Example of parallel plate compression test. Frames taken at 0, 10, 180, and 220 seconds (A, B, C, D, respectively). Blue line marks the top of the explant prior to compression (0 s, A). Orange line marks top of explant after initial compression is applied (10 s, B). Red line marks top of explant after 180 s of stress relaxation (C). Green line marks top of explant 10 s after plate is lifted off explant (220 s, D). Compression is applied to 20% strain over the first 10 s, then stabilized for an additional 10 s, after which active plate movement stops and the explant is allowed to undergo stress relaxation (E). The shape of the explant profile is measured at 180 s (F), giving the radii of curvature and the angle between explant and plate (F – inset; R1–R3, A); these are used to give the surface tension (see Materials and methods). Figure 5—figure supplement 1F inset is reproduced from image from CellScale MicroTester software, with permission from CellScale. |
|
|
Figure 5-Figure Supplement 2. Test of epithelial thickness; test of surface tension vs. strain; test of IMZ pushback; behavior of deep IMZ plus NIMZ tissue explants. (A) Model for the development of IFT between superficial (yellow) and deep layers (red-ish) of the IMZ; prior to Stage 10- (top), the superficial epithelium and deep tissue have high affinity for each other, so low IFT; beginning at Stage 10-, affinity decreases (middle), increasing IFT and leading the deep tissue to round up (bottom). One possibility is that the epithelium columnarizes (Bottom, yellow cells), to match the new, lower surface area of the deep tissue. (B) Thickness of the non-bottle cell epithelium of the IMZ in both whole embryos (WE) and explants declines during the first two hours of gastrulation (based on RDA-labeled explants and embryos as showing in Figure 3âfigure supplement 1A,B, 2 A). The IFT of small sandwiches of both AC (C) and IMZ (D) over a range of strains. (E) DIMZ wontons held under the MicroSquisher platen, initially at 0.3 μN, develop additional compression force over three hours (e.g. Video 15*, on which the dark blue line is based). The mean time of force increase, G-41m, is indicated (red arrow). (F) Explants of about 90° of deep ventral and dorsal upper IMZ plus NIMZ tissue (VMZ and DMZ) under a cover glass (upper panels). The upper IMZ (red outline in lower panels) begins to engulf the NIMZ (blue outline) in both VMZ and DMZ explants (green arrows), but at Stage 10.5, IMZ in the DMZ explant reverses course and begins to converge and extend (magenta arrows; Video 16*, 21*; see also Video 17*). |
|
|
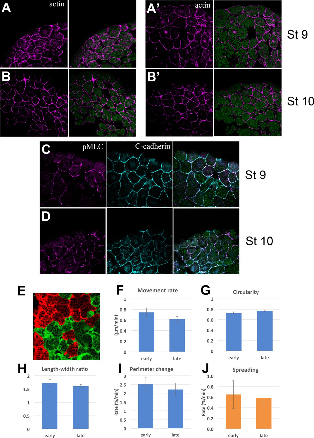
Figure 5-Figure Supplement 3. Cytoskeleton and Cell motility. Actin (magenta) and yolk autofluorescence (green) in the upper and lower IMZ at Stages 9 (A, Aâ) and 10 (B, Bâ); vegetal is to the left. Loose cell organization is a by-product of the rapid fixation used to allow Phalloidin staining. pMLC (magenta) and C-cadherin (cyan) in the upper IMZ at Stages 9 (C) and 10 (D). Fluorescently labeled cells in deep cell explants of upper IMZ were imaged via LSCM (Video 19) and their outlines and centroids were tracked and analyzed. Mean movement rate of the centroid over 2â3 min intervals (E), mean Circularity ( = 4Ï*(area)/(perimeter)^2, such that 1 = a perfect circle) (F), mean Aspect ratio (length:width ratio of an ellipse fit to the cell outline) (G), and mean Perimeter Length change (H) show no significant differences between Stages 9â9.5 (âearlyâ) and Stage 10 (âlateâ). Dissociated deep IMZ cells were plated on C-cadherin-Fc and imaged with DIC optics (Video 20) and their outline was tracked and analyzed at 5â16 min intervals. The rate of cell spreading was not significantly different at Stage 9â9.5 vs. Stage 10 (I). Error bars for E-I are standard error of the mean. |
|
|
Figure 6-Figure Supplement 1. The lower (vegetal) and upper (animal) limits of the IMZ are indicated by yellow and green lines superimposed on to vegetal views of a Xenopus gastrula stage embryo at the indicated Nieuwkoop and Faber stages (Nieuwkoop and Faber, 1967). Formation of the blastoporal pigment line, which defines the vegetal end of the IMZ, and initially defines the blastopore, is indicated by yellow pointers, and formation of a depression, the initiation of involution (and an invagination) of the IMZ is indicated by green pointers. Note that the vegetal boundary of the IMZ is carried inside (dashed yellow lines) and covered over by the blastoporal lips from dorsal to ventral as gastrulation proceeds; as this occurs, the lips define the blastopore. |
|
|
Figure 6-Figure Supplement 2. Examples of tracking of IMZ and blastopore area through the course of a time lapse movie using fiduciary points. Points initially laying at the blastopore lip at late time points (~G + 8 h) are tracked backward to early gastrula stages (top row, outer points). Once bottle cells apices are revealed, the vegetal edge of the bottle field is also tracked backwards (top row, inner circle of blue points). At each time point, the blastoporal area (or prospective blastoporal area, at earlier stages) is determined (area inside pink line), as is the area inside the upper boundary of the IMZ (yellow line â a bit below the actual limit of involution). Areas are determined based on the spherical area of the embryo occupied by each region (see Materials and methods). IMZ area is determined as the area inside the upper IMZ boundary minus the blastoporal area ( = area inside the lower IMZ boundary). Areas are normalized to starting area for each embryo. The embryo shown is a ventralized embryo. |
|
|
Figure 7-Figure Supplement 1. Time lapse movie stills of normal and ventralized embryos, +/- 0.5 ng dnWnt11 mRNA. dnWnt11 causes a delay in blastopore closure in normal, but not in ventralized embryos. |
|
|
Figure 1—figure supplement 1. Description of explant construction.Various types of sandwich explants that included some or all of the Marginal Zone were made at Stage 9–10.25 for use in this work (A). Lateral view of the pre-gastrulation embryo (B) (Stage 10-) with animal pole (AP) at the top and vegetal pole (VP) at the bottom, showing presumptive tissues and the ranges of the AC, NIMZ, IMZ, and VE regions (colored bar). AC and NIMZ are ectodermal, the deep layers of the IMZ are mesodermal, whereas the superficial layer is either mesodermal (dorsally) or endodermal (laterally and ventrally); see below for details. Upper and lower regions of the IMZ are indicated (solid vs. broken red). The Limit of Involution (LI) lies at the boundary between the NIMZ and the IMZ and divides the mesodermal and endodermal tissues that will be internalized (below the LI) from the ectodermal tissues that will remain outside (above the LI). Images of whole embryos showing tissue fates are shown in lateral (B) and in vegetal view, with the epithelial tissues removed to show the underlying deep tissues in the left half (C) and with the epithelial tissues left intact (D). Presumptive tissue fates in the superficial (epithelial) layer: Light blue = epidermis (Epid), darker blues = neurectoderm (Forebrain (FB), hindbrain-spinal cord (HbSc)); magenta = notochord (N), gray = hypochord (H), red = adaxial somitic mesoderm (AM); yellow = supra-blastoporal endoderm (SE), bright green = presumptive bottle cells (BC, also SE); pale green is vegetal endoderm (VE) or ‘sub-blastoporal’ endoderm. Presumptive fates in the deep layer of the Marginal Zone are shown in the left half of C and A1, and in the entire IMZ in A6,7: light orange = leading edge mesoderm (LEM, migratory mesoderm); light red = somitic mesoderm (SM); light magenta = notochordal mesoderm. Standard ”Giant” sandwich explants (A1) were made of the entire Marginal Zone with bottle cells and some vegetal endoderm included (Shook et al., 2004), the ‘standard’ version for this work. Embryos were first cut ventrally (pointer in C), then AC and VE tissue removed as indicated (above and below pointers and lines in B) and VE was removed from the inner face of the IMZ (see Figure 1A, St 10-). Two such explants were then pressed under cover glass to make a sandwich, inner face to inner face, to allow the epithelium to heal together around the edges. To make Giants without bottle cells (A2), all VE and some or all of the bottle cells were additionally removed from the explants prior to sandwiching (Poznanski et al., 1997). Ventrally centered giant sandwich explants (A4) were made as for standard giants, but initially cutting along the dorsal (pointer in D), rather than ventral midline. Dorsal 180° (D180) (A3), and Ventral 180° (V180) (A5) explants are made as standard or ventrally centered giants, with the ventral or dorsal 180°, respectively, of the marginal zone cut off. Ventralized (A6) or dorsoanteriorized (A7) giant explants were made from ventralized or dorsoanteriorized embryos, cut without reference to ‘dorsal’, as these embryos are symmetrical about the blastopore (Scharf and Gerhart, 1980; Kao and Elinson, 1988). Double ventral or dorsal, IMZ or NIMZ only sandwich explants (A8) were made by first constructing V180 explants with most of the presumptive bottle cells removed, allowing them to heal together at least 15 min, then cutting out the NIMZ and IMZ regions, avoiding the LI, and recombining two NIMZ- or two IMZ-only pieces with their newly cut posterior edges (those closest to the LI) juxtaposed and pressed together by two cover glass bits against the outer, anterior surfaces of the individual pieces. The epithelia at the cut edges heal together rapidly, preventing artifacts resulting from extended healing of the epithelium over the cut face. The doubled explants were allowed to heal for 30 min to 1 hr before being moved onto a cover glass platform in front of a 45° mirror in the culture dish, with the lateral edge of the explant facing the mirror, such that we could image both convergence (from above) and thickening (from the side). Convergence is reported from the point at which cover glass is lifted from the initial sandwiches, prior to cutting apart the IMZ and NIMZ portions of the explants. Thickness is reported from the time the two IMZ or NIMZ regions heal together. As a consequence of the explant construction process, our measures do not capture the initial ~25% convergence of the IMZ with respect to its initial mediolateral extent in the embryo or the initial ~50% thickening of the IMZ with respect to its initial thickness in the embryo. NIMZ explants show little or no change in thickness over the course of explant construction. See Materials and methods for general details of explant construction. |
|
|
Figure 2—figure supplement 1. CT in giants without bottle cells and in Li+ Dorsoanteriorized giant sandwich explants.Giants made without bottle cells (A, Video 2, right) also show isotropic convergence and thickening of the IMZ throughout gastrulation in control embryos (stages and hours from the onset of gastrulation (G + Xh) indicated). Giants made from dorsoanteriorized embryos (B, Video 5) show isotropic convergence and thickening of the IMZ through at least Stage 10.5, when they begin isotropic convergence driving anterior-posterior extension; a thickened mass remains in the more animal portion of the IMZ and feeds into the converging and extending tissue. |
|
|
Figure 3—figure supplement 1. Giant sandwich explants were made from rhodamine dextran amine (RDA) labeled embryos (A,B) prior to the onset of gastrulation, allowed to heal under a cover glass for 30 minutes, then allowed to equilibrate for at least 1 hour after cover glass removal, prior to fixation.Explants were then cut parasagittally in the dorsal and ventral regions and the resulting “chops” were imaged with LSCM parallel to the cut surface. The total thickness of the lower and upper IMZ and the NIMZ as in the examples shown (A, B), were measured for explants fixed at timepoints (C, D). This revealed that the lower portion of the ventral IMZ thickened the most during early gastrulation, whereas the upper portion of the ventral IMZ thickened the least; similarly, the lower dorsal IMZ remained thicker than the upper dorsal IMZ (C). During this period, the NIMZ of both thinned (D). For C and D, each time point represents a single measure; 1–2 measures were made from each of 5–7 different explants, fixed at various time point. These data were highly variable in these types of explants, especially in the IMZ where the subtle variations of explant construction come into play. To resolve the spatial pattern of thickening of the pre-involution IMZ in explants, we made standard giant explants at Stage 9.5 (G-1h) from RDA injected embryos, fixed them at mid-gastrula stages, and imaged them en face with LSCM to generate topographic maps of thickness (left column). Corresponding giant explants just prior to fixation (right column) and lateral views reconstructed from confocal stacks (center column). Explants just before onset of CE show a thickened IMZ (Stage 10.5, yellow and orange) and a thinner NIMZ (Stage 10.5, blue and green). The thickness at the vegetal edge of IMZ consists of the leading edge mesoderm and a small amount of attached VE (right, Stage 10.5–11.5, lighter tissue at vegetal edge; left, band contiguous with red), which rounds up after being exposed to the media by the retracting bottle cell epithelium. Beginning at Stage 11, the medial region of the IMZ begins thinning (Stage 11.5, 12), which reflects radial intercalation of the notochord and somitic tissues prior to MIB and CE (Wilson and Keller, 1991). The upper (animal) portion of the IMZ remains relatively thick across its top throughout gastrulation (left, Stage 11.5, upper orange and yellow band; Stage 12, medial yellow arc contiguous with upper orange laterally). The extreme thinning of the central region of NIMZ (left, Stage 12, dark blue), reflects the center part of the posterior neural ectoderm, which is undergoing CE at this point (see Keller and Danilchik, 1988). Figure 3—figure supplement 1—source data 1. Figure 3—figure supplement 1C, D source data: Fixed explant thickness vs. time. |
|
|
Figure 3—figure supplement 2. LSCM images of RDA injected embryos (A) were used to measure regional thickness of the IMZ and NIMZ, before and during early gastrulation.In gastrula stage embryos, the thickness of the upper (more animal) IMZ was measured dorsally and ventrally (A, green and red double-headed arrows, respectively). The thickness of the lower IMZ in whole embryos after the onset of gastrulation is more ambiguous, so is not reported. In pre-gastrula embryos, upper IMZ thickness was measured on opposite sides and averaged (not shown). The expected thickness that would result from sandwich explants made from embryos at time points, assuming no change upon explantation, for purposes of comparison (B). Figure 3—figure supplement 2—source data 1. Figure 3—figure supplement 2B source data: Projected sandwhich explant thickness. |
|
|
Figure 5—figure supplement 1. Example of parallel plate compression test.Frames taken at 0, 10, 180, and 220 seconds (A, B, C, D, respectively). Blue line marks the top of the explant prior to compression (0 s, A). Orange line marks top of explant after initial compression is applied (10 s, B). Red line marks top of explant after 180 s of stress relaxation (C). Green line marks top of explant 10 s after plate is lifted off explant (220 s, D). Compression is applied to 20% strain over the first 10 s, then stabilized for an additional 10 s, after which active plate movement stops and the explant is allowed to undergo stress relaxation (E). The shape of the explant profile is measured at 180 s (F), giving the radii of curvature and the angle between explant and plate (F – inset; R1–R3, A); these are used to give the surface tension (see Materials and methods). Figure 5—figure supplement 1F inset is reproduced from image from CellScale MicroTester software, with permission from CellScale. |
|
|
Figure 5—figure supplement 2. Test of epithelial thickness; test of surface tension vs. strain; test of IMZ pushback; behavior of deep IMZ plus NIMZ tissue explants.(A) Model for the development of IFT between superficial (yellow) and deep layers (red-ish) of the IMZ; prior to Stage 10- (top), the superficial epithelium and deep tissue have high affinity for each other, so low IFT; beginning at Stage 10-, affinity decreases (middle), increasing IFT and leading the deep tissue to round up (bottom). One possibility is that the epithelium columnarizes (Bottom, yellow cells), to match the new, lower surface area of the deep tissue. (B) Thickness of the non-bottle cell epithelium of the IMZ in both whole embryos (WE) and explants declines during the first two hours of gastrulation (based on RDA-labeled explants and embryos as showing in Figure 3—figure supplement 1A,B, 2 A). The IFT of small sandwiches of both AC (C) and IMZ (D) over a range of strains. (E) DIMZ wontons held under the MicroSquisher platen, initially at 0.3 μN, develop additional compression force over three hours (e.g. Video 15*, on which the dark blue line is based). The mean time of force increase, G-41m, is indicated (red arrow). (F) Explants of about 90° of deep ventral and dorsal upper IMZ plus NIMZ tissue (VMZ and DMZ) under a cover glass (upper panels). The upper IMZ (red outline in lower panels) begins to engulf the NIMZ (blue outline) in both VMZ and DMZ explants (green arrows), but at Stage 10.5, IMZ in the DMZ explant reverses course and begins to converge and extend (magenta arrows; Video 16*, 21*; see also Video 17*). Figure 5—figure supplement 2—source data 1. Figure 5—figure supplement 2C-D source data: Epithelial thickness vs. time; IMZ, AC surface tension vs. strain.Figure 5—figure supplement 2—source data 2. Figure 5—figure supplement 2E source data: Long push-back force vs. time. |
|
|
Figure 5—figure supplement 3. Cytoskeleton and Cell motility.Actin (magenta) and yolk autofluorescence (green) in the upper and lower IMZ at Stages 9 (A, A’) and 10 (B, B’); vegetal is to the left. Loose cell organization is a by-product of the rapid fixation used to allow Phalloidin staining. pMLC (magenta) and C-cadherin (cyan) in the upper IMZ at Stages 9 (C) and 10 (D). Fluorescently labeled cells in deep cell explants of upper IMZ were imaged via LSCM (Video 19) and their outlines and centroids were tracked and analyzed. Mean movement rate of the centroid over 2–3 min intervals (E), mean Circularity ( = 4π*(area)/(perimeter)^2, such that 1 = a perfect circle) (F), mean Aspect ratio (length:width ratio of an ellipse fit to the cell outline) (G), and mean Perimeter Length change (H) show no significant differences between Stages 9–9.5 (‘early’) and Stage 10 (‘late’). Dissociated deep IMZ cells were plated on C-cadherin-Fc and imaged with DIC optics (Video 20) and their outline was tracked and analyzed at 5–16 min intervals. The rate of cell spreading was not significantly different at Stage 9–9.5 vs. Stage 10 (I). Error bars for E-I are standard error of the mean. Figure 5—figure supplement 3—source data 1. Figure 5—figure supplement 3F-J source data: Cellular movement rate, circularity, length-width ratio, perimeter change rate and spreading rate. |
|
|
Figure 6—figure supplement 1. The lower (vegetal) and upper (animal) limits of the IMZ are indicated by yellow and green lines superimposed on to vegetal views of a Xenopus gastrula stage embryo at the indicated Nieuwkoop and Faber stages (Nieuwkoop and Faber, 1967).Formation of the blastoporal pigment line, which defines the vegetal end of the IMZ, and initially defines the blastopore, is indicated by yellow pointers, and formation of a depression, the initiation of involution (and an invagination) of the IMZ is indicated by green pointers. Note that the vegetal boundary of the IMZ is carried inside (dashed yellow lines) and covered over by the blastoporal lips from dorsal to ventral as gastrulation proceeds; as this occurs, the lips define the blastopore. |
|
|
Figure 6—figure supplement 2. Examples of tracking of IMZ and blastopore area through the course of a time lapse movie using fiduciary points.Points initially laying at the blastopore lip at late time points (~G + 8 h) are tracked backward to early gastrula stages (top row, outer points). Once bottle cells apices are revealed, the vegetal edge of the bottle field is also tracked backwards (top row, inner circle of blue points). At each time point, the blastoporal area (or prospective blastoporal area, at earlier stages) is determined (area inside pink line), as is the area inside the upper boundary of the IMZ (yellow line – a bit below the actual limit of involution). Areas are determined based on the spherical area of the embryo occupied by each region (see Materials and methods). IMZ area is determined as the area inside the upper IMZ boundary minus the blastoporal area ( = area inside the lower IMZ boundary). Areas are normalized to starting area for each embryo. The embryo shown is a ventralized embryo. |
|
|
Figure 7—figure supplement 1. Time lapse movie stills of normal and ventralized embryos, +/- 0.5 ng dnWnt11 mRNA.dnWnt11 causes a delay in blastopore closure in normal, but not in ventralized embryos. |
References [+] :
Amack,
Knowing the boundaries: extending the differential adhesion hypothesis in embryonic cell sorting.
2012, Pubmed,
Xenbase
Amack, Knowing the boundaries: extending the differential adhesion hypothesis in embryonic cell sorting. 2012, Pubmed , Xenbase
Armstrong, Cell sorting out: the self-assembly of tissues in vitro. 1989, Pubmed
Beloussov, Effects of relaxation of mechanical tensions upon the early morphogenesis of Xenopus laevis embryos. 1990, Pubmed , Xenbase
Benítez, Expression of Brachyury during development of the dendrobatid frog Colostethus machalilla. 2002, Pubmed , Xenbase
Bhatia-Dey, Differential expression of non-muscle myosin heavy chain genes during Xenopus embryogenesis. 1998, Pubmed , Xenbase
Black, High-frequency twinning of Xenopus laevis embryos from eggs centrifuged before first cleavage. 1986, Pubmed , Xenbase
Brodland, The Differential Interfacial Tension Hypothesis (DITH): a comprehensive theory for the self-rearrangement of embryonic cells and tissues. 2002, Pubmed
Brodland, Cellular interfacial and surface tensions determined from aggregate compression tests using a finite element model. 2009, Pubmed
Canty, Sorting at embryonic boundaries requires high heterotypic interfacial tension. 2017, Pubmed , Xenbase
Chien, Mechanical strain determines the axis of planar polarity in ciliated epithelia. 2015, Pubmed , Xenbase
Conlon, Inhibition of Xbra transcription activation causes defects in mesodermal patterning and reveals autoregulation of Xbra in dorsal mesoderm. 1996, Pubmed , Xenbase
Constance Lane, BMP antagonism by Spemann's organizer regulates rostral-caudal fate of mesoderm. 2004, Pubmed , Xenbase
Dale, Regional specification within the mesoderm of early embryos of Xenopus laevis. 1987, Pubmed , Xenbase
David, Tissue surface tension measurement by rigorous axisymmetric drop shape analysis. 2009, Pubmed , Xenbase
David, Tissue cohesion and the mechanics of cell rearrangement. 2014, Pubmed , Xenbase
Davidson, Mesendoderm extension and mantle closure in Xenopus laevis gastrulation: combined roles for integrin alpha(5)beta(1), fibronectin, and tissue geometry. 2002, Pubmed , Xenbase
Davidson, Integrin alpha5beta1 and fibronectin regulate polarized cell protrusions required for Xenopus convergence and extension. 2006, Pubmed , Xenbase
del Pino, A comparative analysis of frog early development. 2007, Pubmed , Xenbase
del Pino, The expression of Brachyury (T) during gastrulation in the marsupial frog Gastrotheca riobambae. 1996, Pubmed , Xenbase
Del Pino, Development of the dendrobatid frog Colostethus machalilla. 2004, Pubmed , Xenbase
De Robertis, Dorsal-ventral patterning and neural induction in Xenopus embryos. 2004, Pubmed , Xenbase
Dzamba, Cadherin adhesion, tissue tension, and noncanonical Wnt signaling regulate fibronectin matrix organization. 2009, Pubmed , Xenbase
Eagleson, Kif2a depletion generates chromosome segregation and pole coalescence defects in animal caps and inhibits gastrulation of the Xenopus embryo. 2015, Pubmed , Xenbase
Elinson, Cleavage and gastrulation in the egg-brooding, marsupial frog, Gastrotheca riobambae. 1985, Pubmed
Elinson, Developmental diversity of amphibians. 2012, Pubmed , Xenbase
Elul, Monopolar protrusive activity: a new morphogenic cell behavior in the neural plate dependent on vertical interactions with the mesoderm in Xenopus. 2000, Pubmed , Xenbase
Elul, Cellular mechanism underlying neural convergent extension in Xenopus laevis embryos. 1997, Pubmed , Xenbase
Evren, EphA4-dependent Brachyury expression is required for dorsal mesoderm involution in the Xenopus gastrula. 2014, Pubmed , Xenbase
Ewald, Regional requirements for Dishevelled signaling during Xenopus gastrulation: separable effects on blastopore closure, mesendoderm internalization and archenteron formation. 2004, Pubmed , Xenbase
Ezin, The midline (notochord and notoplate) patterns the cell motility underlying convergence and extension of the Xenopus neural plate. 2003, Pubmed , Xenbase
Ezin, The presumptive floor plate (notoplate) induces behaviors associated with convergent extension in medial but not lateral neural plate cells of Xenopus. 2006, Pubmed , Xenbase
Fagotto, Tissue segregation in the early vertebrate embryo. 2020, Pubmed , Xenbase
Fagotto, Ephrin-Eph signaling in embryonic tissue separation. 2014, Pubmed , Xenbase
Forgacs, Viscoelastic properties of living embryonic tissues: a quantitative study. 1998, Pubmed
Fukuda, Zygotic VegT is required for Xenopus paraxial mesoderm formation and is regulated by Nodal signaling and Eomesodermin. 2010, Pubmed , Xenbase
Gumbiner, Regulation of cadherin-mediated adhesion in morphogenesis. 2005, Pubmed
Gustafson, Cellular movement and contact in sea urchin morphogenesis. 1967, Pubmed
Hara, Directional migration of leading-edge mesoderm generates physical forces: Implication in Xenopus notochord formation during gastrulation. 2013, Pubmed , Xenbase
Hardin, The behaviour and function of bottle cells during gastrulation of Xenopus laevis. 1988, Pubmed , Xenbase
Harris, Is Cell sorting caused by differences in the work of intercellular adhesion? A critique of the Steinberg hypothesis. 1976, Pubmed
Heisenberg, Silberblick/Wnt11 mediates convergent extension movements during zebrafish gastrulation. 2000, Pubmed
Horb, A vegetally localized T-box transcription factor in Xenopus eggs specifies mesoderm and endoderm and is essential for embryonic mesoderm formation. 1997, Pubmed , Xenbase
Huang, Cell migration in the Xenopus gastrula. 2018, Pubmed , Xenbase
Ibrahim, Mechanisms of mesendoderm internalization in the Xenopus gastrula: lessons from the ventral side. 2001, Pubmed , Xenbase
Johnson, Circus movements and blebbing locomotion in dissociated embryonic cells of an amphibian, Xenopus laevis. 1976, Pubmed , Xenbase
Kao, Lithium-induced respecification of pattern in Xenopus laevis embryos. , Pubmed , Xenbase
Kao, Dorsalization of mesoderm induction by lithium. 1989, Pubmed , Xenbase
Kao, The entire mesodermal mantle behaves as Spemann's organizer in dorsoanterior enhanced Xenopus laevis embryos. 1988, Pubmed , Xenbase
Kavka, Evidence for dual mechanisms of mesoderm establishment in Xenopus embryos. 2000, Pubmed , Xenbase
Keller, Convergent extension in the amphibian, Xenopus laevis. 2020, Pubmed , Xenbase
Keller, The cellular basis of epiboly: an SEM study of deep-cell rearrangement during gastrulation in Xenopus laevis. 1980, Pubmed , Xenbase
Keller, Regional expression, pattern and timing of convergence and extension during gastrulation of Xenopus laevis. 1988, Pubmed , Xenbase
Keller, Xenopus Gastrulation without a blastocoel roof. 1992, Pubmed , Xenbase
Keller, The cellular basis of the convergence and extension of the Xenopus neural plate. 1992, Pubmed , Xenbase
Keller, Mechanisms of convergence and extension by cell intercalation. 2000, Pubmed
Keller, The forces that shape embryos: physical aspects of convergent extension by cell intercalation. 2008, Pubmed , Xenbase
Keller, An experimental analysis of the role of bottle cells and the deep marginal zone in gastrulation of Xenopus laevis. 1981, Pubmed , Xenbase
Keller, Vital dye mapping of the gastrula and neurula of Xenopus laevis. II. Prospective areas and morphogenetic movements of the deep layer. 1976, Pubmed , Xenbase
Keller, Early embryonic development of Xenopus laevis. 1991, Pubmed , Xenbase
Kelley, Xenopus nonmuscle myosin heavy chain isoforms have different subcellular localizations and enzymatic activities. 1996, Pubmed , Xenbase
Kim, Punctuated actin contractions during convergent extension and their permissive regulation by the non-canonical Wnt-signaling pathway. 2011, Pubmed , Xenbase
Kimelman, The events of the midblastula transition in Xenopus are regulated by changes in the cell cycle. 1987, Pubmed , Xenbase
Klymkowsky, Evidence that the deep keratin filament systems of the Xenopus embryo act to ensure normal gastrulation. 1992, Pubmed , Xenbase
Kofron, Mesoderm induction in Xenopus is a zygotic event regulated by maternal VegT via TGFbeta growth factors. 1999, Pubmed , Xenbase
Krens, Interstitial fluid osmolarity modulates the action of differential tissue surface tension in progenitor cell segregation during gastrulation. 2017, Pubmed
Kwan, Xbra functions as a switch between cell migration and convergent extension in the Xenopus gastrula. 2003, Pubmed , Xenbase
Lane, Designation of the anterior/posterior axis in pregastrula Xenopus laevis. 2000, Pubmed , Xenbase
Lane, Heading in a new direction: implications of the revised fate map for understanding Xenopus laevis development. 2006, Pubmed , Xenbase
Lane, Microtubule disruption reveals that Spemann's organizer is subdivided into two domains by the vegetal alignment zone. 1997, Pubmed , Xenbase
Lane, The origins of primitive blood in Xenopus: implications for axial patterning. 1999, Pubmed , Xenbase
Lane, Fate mapping hematopoietic lineages in the Xenopus embryo. 2005, Pubmed , Xenbase
Lecuit, Cell surface mechanics and the control of cell shape, tissue patterns and morphogenesis. 2007, Pubmed
Lee, Timing of endogenous activin-like signals and regional specification of the Xenopus embryo. 2001, Pubmed , Xenbase
Lee, Temporal and spatial regulation of fibronectin in early Xenopus development. 1984, Pubmed , Xenbase
Luu, PAPC mediates self/non-self-distinction during Snail1-dependent tissue separation. 2015, Pubmed , Xenbase
Luu, Large-scale mechanical properties of Xenopus embryonic epithelium. 2011, Pubmed , Xenbase
Luxardi, Distinct Xenopus Nodal ligands sequentially induce mesendoderm and control gastrulation movements in parallel to the Wnt/PCP pathway. 2010, Pubmed , Xenbase
Maître, Adhesion functions in cell sorting by mechanically coupling the cortices of adhering cells. 2012, Pubmed
Manning, Coaction of intercellular adhesion and cortical tension specifies tissue surface tension. 2010, Pubmed
Marsden, Regulation of cell polarity, radial intercalation and epiboly in Xenopus: novel roles for integrin and fibronectin. 2001, Pubmed , Xenbase
Medina, Xenopus paraxial protocadherin has signaling functions and is involved in tissue separation. 2004, Pubmed , Xenbase
Mgharbel, Measuring accurately liquid and tissue surface tension with a compression plate tensiometer. 2009, Pubmed
Moya, Gastrulation of Gastrotheca riobambae in comparison with other frogs. 2007, Pubmed , Xenbase
Nagel, Guidance of mesoderm cell migration in the Xenopus gastrula requires PDGF signaling. 2004, Pubmed , Xenbase
Nakaya, Epithelial to mesenchymal transition during gastrulation: an embryological view. 2008, Pubmed
Nakaya, Epiblast integrity requires CLASP and Dystroglycan-mediated microtubule anchoring to the basal cortex. 2013, Pubmed
Nakaya, RhoA and microtubule dynamics control cell-basement membrane interaction in EMT during gastrulation. 2008, Pubmed
National Academy of Engineering, 2018, Pubmed
Newman, 'Generic' physical mechanisms of morphogenesis and pattern formation. 1990, Pubmed
Newport, A major developmental transition in early Xenopus embryos: I. characterization and timing of cellular changes at the midblastula stage. 1982, Pubmed , Xenbase
Ninomiya, Epithelial coating controls mesenchymal shape change through tissue-positioning effects and reduction of surface-minimizing tension. 2008, Pubmed , Xenbase
Ogata, TGF-beta signaling-mediated morphogenesis: modulation of cell adhesion via cadherin endocytosis. 2007, Pubmed , Xenbase
Pfister, Molecular model for force production and transmission during vertebrate gastrulation. 2016, Pubmed , Xenbase
Poznanski, Epithelial cell wedging and neural trough formation are induced planarly in Xenopus, without persistent vertical interactions with mesoderm. 1997, Pubmed , Xenbase
Ramos, Integrin-dependent adhesive activity is spatially controlled by inductive signals at gastrulation. 1996, Pubmed , Xenbase
Río, Axisymmetric Drop Shape Analysis: Computational Methods for the Measurement of Interfacial Properties from the Shape and Dimensions of Pendant and Sessile Drops. 1997, Pubmed
Rohani, Variable combinations of specific ephrin ligand/Eph receptor pairs control embryonic tissue separation. 2014, Pubmed , Xenbase
Rohani, EphrinB/EphB signaling controls embryonic germ layer separation by contact-induced cell detachment. 2011, Pubmed
Rozario, The physical state of fibronectin matrix differentially regulates morphogenetic movements in vivo. 2009, Pubmed , Xenbase
Ryan, Eomesodermin, a key early gene in Xenopus mesoderm differentiation. 1996, Pubmed , Xenbase
Sater, Induction of neuronal differentiation by planar signals in Xenopus embryos. 1993, Pubmed , Xenbase
Satoh, MOTILITY OF DISSOCIATED EMBRYONIC CELLS IN XENOPUS LAEVIS: ITS SIGNIFICANCE TO MORPHOGENETIC MOVEMENTS. 1976, Pubmed , Xenbase
Scharf, Determination of the dorsal-ventral axis in eggs of Xenopus laevis: complete rescue of uv-impaired eggs by oblique orientation before first cleavage. 1980, Pubmed , Xenbase
Shih, Cell motility driving mediolateral intercalation in explants of Xenopus laevis. 1992, Pubmed , Xenbase
Shih, Patterns of cell motility in the organizer and dorsal mesoderm of Xenopus laevis. 1992, Pubmed , Xenbase
Shook, Pattern and morphogenesis of presumptive superficial mesoderm in two closely related species, Xenopus laevis and Xenopus tropicalis. 2004, Pubmed , Xenbase
Shook, Urodeles remove mesoderm from the superficial layer by subduction through a bilateral primitive streak. 2002, Pubmed
Shook, Large, long range tensile forces drive convergence during Xenopus blastopore closure and body axis elongation. 2018, Pubmed , Xenbase
Skoglund, Convergence and extension at gastrulation require a myosin IIB-dependent cortical actin network. 2008, Pubmed , Xenbase
Smith, Expression of a Xenopus homolog of Brachyury (T) is an immediate-early response to mesoderm induction. 1991, Pubmed , Xenbase
Sokol, Analysis of Dishevelled signalling pathways during Xenopus development. 1996, Pubmed , Xenbase
Sonavane, Mechanical and signaling roles for keratin intermediate filaments in the assembly and morphogenesis of Xenopus mesendoderm tissue at gastrulation. 2017, Pubmed , Xenbase
Steinberg, Differential adhesion in morphogenesis: a modern view. 2007, Pubmed
Steinberg, Townes and Holtfreter (1955): directed movements and selective adhesion of embryonic amphibian cells. 2004, Pubmed
Steinberg, Does differential adhesion govern self-assembly processes in histogenesis? Equilibrium configurations and the emergence of a hierarchy among populations of embryonic cells. 1970, Pubmed
Steinberg, Strategies for specifying form and pattern: adhesion-guided multicellular assembly. 1981, Pubmed
Steinberg, Experimental specification of cell sorting, tissue spreading, and specific spatial patterning by quantitative differences in cadherin expression. 1994, Pubmed
Stennard, Differential expression of VegT and Antipodean protein isoforms in Xenopus. 1999, Pubmed , Xenbase
Stennard, The Xenopus T-box gene, Antipodean, encodes a vegetally localised maternal mRNA and can trigger mesoderm formation. 1996, Pubmed , Xenbase
Sun, derrière: a TGF-beta family member required for posterior development in Xenopus. 1999, Pubmed , Xenbase
Szabó, The Molecular Basis of Radial Intercalation during Tissue Spreading in Early Development. 2016, Pubmed , Xenbase
Tada, Xwnt11 is a target of Xenopus Brachyury: regulation of gastrulation movements via Dishevelled, but not through the canonical Wnt pathway. 2000, Pubmed , Xenbase
Venegas-Ferrín, Comparison of Lim1 expression in embryos of frogs with different modes of reproduction. 2010, Pubmed , Xenbase
Vogt, [Not Available]. 1929, Pubmed
Wacker, Development and control of tissue separation at gastrulation in Xenopus. 2000, Pubmed , Xenbase
Wallingford, Dishevelled controls cell polarity during Xenopus gastrulation. 2000, Pubmed , Xenbase
Weber, A mechanoresponsive cadherin-keratin complex directs polarized protrusive behavior and collective cell migration. 2012, Pubmed , Xenbase
Wen, Ingression-type cell migration drives vegetal endoderm internalisation in the Xenopus gastrula. 2017, Pubmed , Xenbase
Wilson, Cell rearrangement during gastrulation of Xenopus: direct observation of cultured explants. 1991, Pubmed , Xenbase
Winklbauer, Directional mesoderm cell migration in the Xenopus gastrula. 1991, Pubmed , Xenbase
Winklbauer, Forces driving cell sorting in the amphibian embryo. 2017, Pubmed , Xenbase
Winklbauer, Cell adhesion strength from cortical tension - an integration of concepts. 2015, Pubmed
Winklbauer, Frizzled-7-dependent tissue separation in the Xenopus gastrula. 2008, Pubmed , Xenbase
Winklbauer, Vegetal rotation, a new gastrulation movement involved in the internalization of the mesoderm and endoderm in Xenopus. 1999, Pubmed , Xenbase
Wirtz-Peitz, Junctional trafficking and epithelial morphogenesis. 2009, Pubmed
Xanthos, The roles of three signaling pathways in the formation and function of the Spemann Organizer. 2002, Pubmed , Xenbase
Zhong, Analysis of C-cadherin regulation during tissue morphogenesis with an activating antibody. 1999, Pubmed , Xenbase
