|
Graphical Abstract
|
|
Figure 1. Spatiotemporal Patterning of Zygotic Genome Activation at the Single-Cell Level in Xenopus Early Embryogenesis.
A) Hypotheses for patterning of genome activation in blastula embryos based on a timer and sizer model, respectively. Color scale indicates low (gray) to high (red) transcription.
(B) Schematic of metabolic labeling of nascent zygotic transcripts in early Xenopus embryos.
(C) Confocal images of nascent EU-RNA (upper panel) and heatmap of its intensity (lower panel) in individual nucleus for blastula-stage embryos from embryonic cleavage 10 (C10) to 14 (C14). Color scale indicates original EU-RNA intensity from low (blue) to high (red), without background subtraction. AP, animal pole; VP, vegetal pole. Dashed line demarcates individual embryos. Scale bar, 100 μm.
(D) 3D reconstruction and heatmap of nascent EU-RNA amount with background subtraction in individual nucleus of blastula embryos. Color scale indicates low (blue) to high (red) transcription. No significant EU-RNA signal until C12.
(E–G) Ensemble view (E), single-cell view (F), and regional view (G) of ZGA. Each point indicates one embryo. Exponential (E) or sigmoidal (F and G) fit to data as visual aid.
(E) Ensemble view of ZGA: total nascent EU-RNA amount with background subtraction within entire blastula embryos.
(F) Single-cell view of ZGA: percentage of cells above the threshold EU-RNA amount in nucleus of each blastula embryo.
(G) Regional view of ZGA: percentage of cells above the threshold EU-RNA amount in nucleus of the animal (A, red) and vegetal (V, blue) pole in each blastula embryo. Animal pole and vegetal pole at 200-μm depth from the top and the bottom, respectively.
See also Figure S1.
|
|
Figure 2. Nascent Zygotic Transcription during Early Embryogenesis.
(A) Confocal images of EU-RNA (red) and DNA (green) in the animal pole of embryos at ∼C13 with or without EU or indicated amount of α-amanitin. Scale bars, 20 μm.
(B) Box and whiskers plot of EU-RNA intensity in individual nuclei at the animal pole of embryos (n > 60 cells for each group). Statistical difference determined by one-way ANOVA. ∗∗∗∗p < 0.0001; n.s., not significant.
(C) qRT-PCR quantification for indicated genes with or without EU or α-amanitin. Data are represented as mean ± standard deviation. Statistical difference determined by one-way ANOVA. ∗∗∗∗p < 0.0001.
(D) RNA-seq for nascent EU-RNA and total RNA isolated from EU-injected and normal embryos, respectively, at ∼9 h pf (mid-ZGA). Table shows number of genes with DESeq2 normalized reads > 10.
(E) Levels of highly induced zygotic genes from RNA-seq for nascent EU-RNA and total RNA. The inset schematic shows selection of highly induced zygotic genes. The inset plot shows correlation of highly induced genes between nascent EU-RNA and total RNA. Slope indicates ∼4-fold higher read-depth in nascent EU-RNA-seq. Linear fitting.
(F) Levels of all genes ranked by log2-fold change. The genes more sensitive to detection in EU are highlighted in yellow, and the exclusively maternal genes are shown in light blue. Table shows number of genes with DESeq2 normalized reads > 10.
|
|
Figure 3. Activation of Zygotic Transcription Depends on Achieving a Critical Cell Size.
Figure 3Activation of Zygotic Transcription Depends on Achieving a Critical Cell Size
|
|
Figure 4. A Cell-Size Threshold, Not Spatial Position, Dictates ZGA Onset.
(A and E) Schematic of confocal imaging of the vegetal pole (VP) (A) and animal pole (AP) (E) in embryos at ∼C13. Z-position along the AV axis in the indicated directions.
(B, C, F, and G) Heatmap contour plot of nuclear EU-RNA amount as a function of Z-position and distance from embryo center within the vegetal pole (B) and animal pole (F), and of Z-position and cell size within the vegetal pole (C) and animal pole (G). Color scales indicate low (blue) to high (red) transcription.
(D and H) EU-RNA amount and percent of transcriptionally active cells as a function of Z-position within the indicated sub-regions of the vegetal pole (D) and animal pole (H). Data in top panel of (D) are represented as mean ± standard deviation. Data fit for visual aid in (H).
(I) Predicted decision boundaries for ZGA with a perfect sizer (top left), positional bias (top right), and mixed sizer and positional effect (bottom). Gray, inactive; red, active; green line, decision boundary for ZGA.
(J) Logistic regression boundary decision for ZGA as a function of cell size and Z-position along the AV axis. Each point is a bin of 25 μm by Z-position followed by a bin of 250 cells for each of 8 embryos at ∼C12.8–C13.5. Binary activation based on threshold amount EU-RNA. Black square, inactive cells; red square, active cells; green line, decision boundary of ZGA.
See also Figure S4.
|
|
Figure 5. Computational Model for Characterization of Zygotic Genome Activation.
A) Developmental progression in silico: showing relationship between cell number, rounds of division (mitotic cycle), and time elapsed since fertilization.
(B) Successive mitotic waves generate asynchrony, resulting in an increase in the phase delay between the division of the first cell (on animal side) and the division of the last cell (on vegetal side).
(C) Delay of up to 80 min (2+ rounds of division) between onset of 13th division in cells at the animal pole and cells at the vegetal pole.
(D) A single embryo at ∼8,000-cell stage contains a mixture of cells that have undergone 12, 13, or 14 divisions. Cells that have undergone more divisions are located in the animal pole.
(E–G) Predicted timing of ZGA onset for computationally simulated models compared to experimental data and confidence interval (CI).
(E) “Strict Timer” (orange line) poorly fits experimental data (gray) (R2 = 0.758); “Loose Timer” model (red line + CI) better fits the experimental data (R2 = 0.96).
(F) Cell Sizer model (blue line + CI) and experimental data (gray) (R2 = 0.959).
(G) Cell-cycle Counter model (green line + CI) and experimental data (gray) (R2 = 0.939).
(H–J) Predicted spatial patterns of ZGA for an embryo in early ZGA (∼9,000 cells; log2 = 13.1), based on timer, sizer, and counter models. Activated nuclei (red) and inactive nuclei (gray).
(H) Timer model 3D prediction: inaccurately predicts ZGA in the vegetal cells.
(I) Sizer model predicts a 3D spatial pattern of ZGA similar to the experimental data.
(J) Counter model predicts a 3D spatial pattern of ZGA similar to the experimental data.
(K) Predicted fraction of activated cells along the AV axis. Comparing experimental data (gray dotted line and CI) versus computationally simulated models: timer (red), sizer (blue), and counter (green).
(L) Fraction of cells active in the vegetal pole in a 9,000-cell embryo, comparing computational models to experimental data. Timer model incorrectly predicts high activity in vegetal region.
(M) Goodness of fit for model predictions to experimental data in subplot (K).
See also Figure S5.
|
|
Figure 6. Premature ZGA in Miniature Embryos Rules out a Cell-Cycle Counter Model and Supports a Cell Sizer Model for ZGA.
(A) Schematic predictions of ZGA onset in wild-type (WT) and miniature (mini) embryos for a counter and sizer model.
(B) Representative sagittal slices of WT, midi (half volume, 1/2 V), and mini (quarter volume, 1/4 V) embryos stained for DNA (black pseudocolored). Scale bars, 100 μm.
(C) Volume measurements for WT (gray), midi (orange), and mini (red) embryos at blastula stages. Each point indicates one embryo. Data represented as mean ± standard deviation.
(D) Percentage of transcriptionally active cells as a function of embryonic cleavage for WT (gray), midi (orange), and mini (red) embryos. Each point indicates one embryo. Data pooled from four independent experiments. Exponential fits to data as visual aid.
(E) Histogram of cell-size distributions for WT embryos at ∼2,000-cell stage (∼C11; gray) and ∼8,000-cell stage (∼C13; black) and mini-embryos at ∼2,000-cell stage (∼C11; red). Yellow stripe indicates a putative threshold of ∼45 μm.
(F) Fraction of transcriptionally active cells as a function of cells smaller than 35 μm for WT (black) and midi and mini (red) embryos. Each square indicates one embryo. Linear fits to data.
See also Figure S6.
|
|
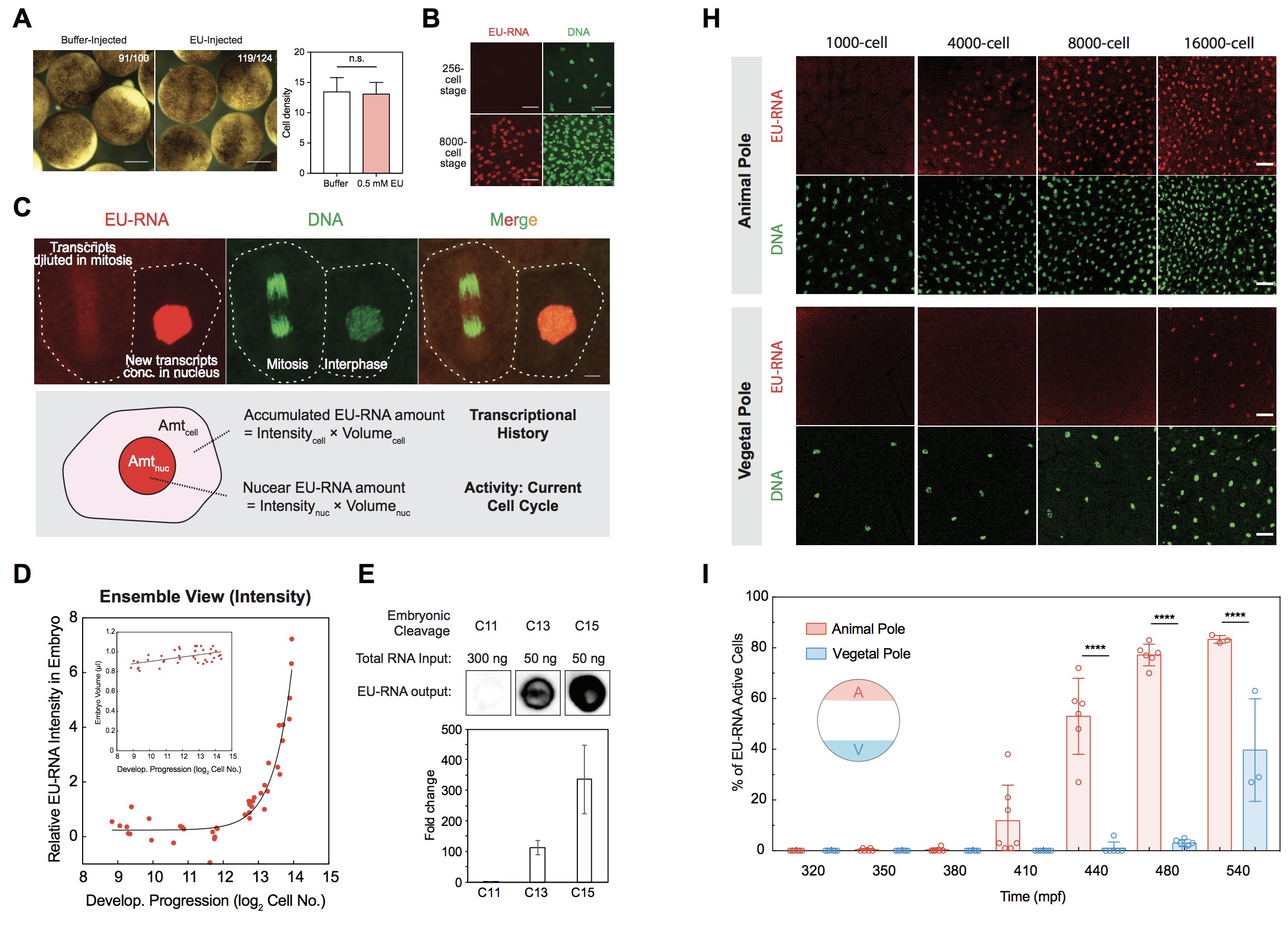
Figure S1. Metabolic Labeling of Nascent Zygotic Transcripts in Xenopus Embryogenesis using 5-Ethynyl Uridine
(EU). (A-E) Related to Figure 1.
(A) EU-microinjection does not interfere with blastula development. (Left) Representative images of buffer and EU-microinjected Xenopus embryos at MBT stage. Embryos at 1-cell stage were microinjected with 10 nl of buffer (1× TBS) and 50 mM EU
(final 0.5 mM), respectively. Scale bars, 500 µm. (Right) Quantitation of developmental progression based on surface cell density in buffer and EU-microinjected Xenopus embryos at MBT stage. Cell counts from a 100 × 100-pixel square of the animal pole
(N = 10 embryos for each group). Data shown as mean ± standard deviation. Unpaired t test shows no statistically significant
difference between buffer and EU-injected embryos.
(B) Representative images of nuclei in cells of the animal pole, for embryos at 256-cell stage (log2
cell no. = 8) and cleavage
8000-cell stage (log2
cell no. = 13). EU-RNA (red) and DNA (green). Scale bars, 50 µm.
(C) Subcellular localization of nascent RNA. Red, EU-RNA; green, DNA. Scale bar, 10 µm. EU-RNA in the interphase nucleus
provides a measure of transcriptional activation within the current cell cycle. Total EU-RNA in a cell indicates the integrated
transcriptional history of that cell. Nuclear EU-RNA amount calculated by multiplying the nuclear EU-RNA intensity by nucleus
volume.
(D) Measurement of EU-RNA intensity in individual embryos as a function of development progression (log2
Cell No.).EU-RNA
intensity was measured in EU-microinjected embryos and subtracted with background signal in embryos without EU microinjection. Each red dot represent one embryo. Exponential fitting to the data. Result shows that EU-RNA is exponentially increased
strarting from embryonic cleavages 12-13, consistent with previous data. Inset: Measurement of embryo volume as a function
of development progression (log2
Cell No.). Each red dot represent one embryo. Linear fitting to the data. Result shows that embryo volume remains relatively constant in early embryogenesis.
(E) Measurement of accumulated EU-RNA in embryos from times 380-600 min post-fertilization (log2 cell no. = 11-15). Dot blot assay for biotinylated EU-RNA, using streptavidin-HRP probe. The fold change was normalized to signal in C11; data shown as mean ± standard deviation from triplicates.
|
|
Figure S1. Metabolic Labeling of Nascent Zygotic Transcripts in Xenopus Embryogenesis using 5-Ethynyl Uridine
(EU). Related to Figure 1. (F-G)
(F) Image analysis pipeline for quantification of nuclear EU-RNA intensity and amount in wholemount Xenopus embryos at
various developmental stages.
(G) Heatmap of EU-RNA nascent transcript intensity (top panel) and amount (bottom panel; also shown in Figure 1D) accumulated in the nuclei of individual cells within an embryo during developmental progression. mpf, minutes post fertilization. Embryonic cleavages were approximated from log2 cell number. EU-RNA amount in each nucleus was calculated by multiplying the
nucleus volume with its nuclear EU-RNA intensity after background subtraction. The images shown are reconstructed using the
x, y and z information of the center of each nucleus from confocal imaging. Color-coded scale indicates the EU-RNA intensity
or amount accumulated in the nucleus from low (blue) to high (red).
(H) Representative confocal images of EU-RNA (red) and DNA (green) for cells at the animal pole (top panels) and the vegetal pole (bottom panels) in the same embryo at respective cleavage stages. Scale bars, 50 µm.
(I) Percentage of transcriptionally active cells within the animal pole (AP, top 200 µm in depth) and vegetal pole (VP, bottom 200 µm in depth) of embryos (N = 3-7 embryos) at indicated times post-fertilization. mpf, minutes post fertilization. Data show mean ± standard deviation. The statistical difference between groups was determined by one-way ANOVA. ****, p < 0.0001.
|
|
Figure S2. Patterning of Cell Size and ZGA in Early Development: Zygotic Gene Expression Depends on Cell Size But Not Time. Related to Figure 3. (A-F).
(A) Heatmap of cell size as a function of z-position (along animal-vegetal axis) and developmental progression (time and
embryo cleavage). Data bins are averages for every 20 µm of Z position. mpf, minutes post fertilization.
(B) EU-RNA accumulation within individual nucleus as a function of cell diameter in embryos at ~ 9000-cell stage (log2
cell no. = 13.2). The same data as in Figure 2C except that only the interphase cells are shown by filtering the nuclear
sphericity > 0.9.
(C) Percentage of transcriptionally active cells as a function of cell diameterin embryos at ~ 9000-cell stage (log2 cell no. = 13.2). The same data as in Figure 2D except that only the interphase cells are shown by filtering the nuclear sphericity > 0.9.
(D) Predicted logistic decision boundary based on perfect sizer.
(E) Predicted logistic decision boundary based on perfect timer. Red, active cells; black, inactive cells. Green line indicates decision boundary. Data points are bin averages of 200 cells from 8 embryos at early-mid ZGA (log2 cell no.=12.8-13.5).
(F) F1 scores from decision boundary fitting.
|
|
Figure S2. Patterning of Cell Size and ZGA in Early Development: Zygotic Gene Expression Depends on Cell Size But Not Time. Related to Figure 3. (G-J).
(G) Schematic of comparison of whole-embryo D:C ratio and single-cell D:C ratio in a ~ 7000-cell embryo which is to
initiate ZGA. To simplify the calculations for D:C ratio, DNA content in each nucelus averaged from 2N to 4N, which is
3N, is used and cytoplasmic volume is ~ 50% of cell volume that is subtracted with nucleus volume (excluding volumes
of yolk granules). While there is a broad cell size variation in a single staged blastula embryo, the volume of embryo
remains a constant throughout the early cleavages. AP, animal pole; VP, vegetal pole.
(H) Distribution of D:C ration in a ~ 7000-cell embryo which is to initiate ZGA. Data were binned by 100 increments of
D:C ratio from single cells. D:C ratio varies dramatically within a single staged blastula embryo. Dashed line indicates
whole-embryo D:C ratio.
(I) D:C ratio as a function of fraction of transcriptionally active cells for both whole-embryo D:C ratio and single-cell D:C
ratio. Data were from 40 embryos from C8-C15. The left panel is a blowup view of the gray region in the right panel. For
whole-embryo D:C ratio, each circular dot represents one embryo at indicated developmental stages (log2
cell number)
and the colored regions indicate grouped embryos at indicated ranges. For single-cell D:C ratio, each light red square
represents single-cell data binned by 40 increments of single-cell D:C ratio. Both data were fitted with Hill function. The
dashed lines indicate half max D:C ratio derived from respective fittings with Hill function. The dashed double-headed
arrows in both left and right panels indicate error caused by whole-embryo D:C in predicting ZGA onset and patterning.
(J) Predicted pattern of large-scale ZGA based on the DNA:cytoplasm ratio of a whole-embryo vs. of indiivudal cells in
a Xenopus blastula embryo.
|
|
Figure S3. Correlation Between Nascent Zygotic Transcription and Nucleocytoplasmic (N:C) Volume Ratio. Related to Figure 3.
(A) Model for nucleocytoplasmic (N:C) volume ratio regulation of ZGA. During early embryogenesis, cell size reduction directly regulates N:C volume ratio. Cell size also regulates nucleus size by intracellular scaling, which further regulates
N:C volume ratio. In addition, the N:C volume ratio is affected by the time of cell spent in interphase.
(B) EU-RNA accumulation within individual nucleus as a function of N:C volume ratio. Data were binned in 0.05 increments of N:C ratio from 5 embryos at 8000-cell stage (log2 cell no. = 13) and represented as mean ± standard deviation.
(C) The same as (B) except that y axis represents fraction of active cells.
(D) Influence of duration in interphase on DNA replication, new zygotic transcription and N:C volume ratio. From early to late interphase, DNA replicates, transcripts accumulate, and nucleus grows. Increased nucleus size elevates N:C volume ratio.
(E) Histogram of DNA amount in cells at interphase. Integrated DNA intensity within the nucleus, background subtracted.
Data from cells smaller than the sizer threshold: cells 25-35 µm diameter in the animal pole of ~ 8000-cell stage embry- os. Bimodal peak fitting to distribution shows DNA amount from 2N (orange) to 4N (red). DNA amount correlates with
the during of a cell in interphase. A.U., arbitrary units. (F) New transcription (EU-RNA amount) as a function of duration in interphase (DNA amount) for cells smaller than the sizer threshold: cells 25-35 µm diameter. The red dots indicate the peaks 2N to 4N in subfigure (E). A.U., arbitrary units.
(G) Mean values for EU-RNA for 2N and 4N DNA bins from (F). Shows amount of new transcription (top) and percentage
of transcriptionally active cells (bottom) at early and late interphase, corresponding to 2N and 4N DNA, respectively.
(H) N:C volume ratio as a function of duration in interphase (DNA amount) for cells smaller than the sizer threshold: cells
25-35 µm diameter. The red dots indicate the peaks 2N to 4N in subfigure (E). A.U., arbitrary units.
(I) Mean values for N:C ratio for 2N and 4N DNA bins from (H). Shows N:C volume ratio at early and late interphase, corresponding to 2N and 4N DNA, respectively.
(J) N:C volume ratio as a function of DNA amount for small cells: those with a cell diameter of 23.5-25.5 µm. The dotted line indicates the threshold of N:C ratio adapted from Figure S3B in Jevtic and Levy, Curr Biol 2015. All cells are above this threhold.
(K) Fraction of transcriptionally active cells as a function of N:C ratio for small cells (23.5-25.5 µm cell diameter). Data were binned in 0.01 increments of N:C ratio. Many cells whose N:C ratio has surpassed the threshold remain inactive.
|
|
Figure S4. Patterning of Large-scale ZGA is Explained by Cell Size, and Elevated Levels of Histones Correlates to A More Stringent Cell Size Threshold. Related to Figure 4. ( A, B, C).
(A-B) Defined boundary decisions for models of ZGA based on a perfect sizer or positional activation.
(A) Hypothetical sizer: based on activation in cells below 45 µm.
(B) Hypothetical activation within only animal hemisphere (vegetal side inhibited). Cells from 8 embryos at C12.8-13.5
data points are bins of 25 µm and 250 cells by z-position. Black square, transcription inactive cells; red triangle, tran- scription active cells; green line, decision boundary for ZGA.
(C) F1 scores from decision boundary fitting (top) and fitting errors (bottom). FP, false positive; FN, false negative.
|
|
Figure S4. Patterning of Large-scale ZGA is Explained by Cell Size, and Elevated Levels of Histones Correlates to A More Stringent Cell Size Threshold. Related to Figure 4. (D, E, F).
(D and E) EU-RNA accumulation within individual nucleus as a function of cell diameter for animal pole in embryos containing log2 cell no. = 13.2 and vegetal pole in embryos containing log2 cell no. = 13.2 and 13.8. Data binned in 1 µm increments of cell diameter and represented as mean ± 95% CI. Data fit using Hill function, with 95% CI band. Dotted lines indicate 10% of cells being activated.
(F) Cell size threshold for transcription at the animal and vegetal pole. We define ZGA initiation for a bin of cells as 10% of cells being activated. Here this occurs at a size threshold of ~ 45 µm at the animal pole and ~ 62 µm at the vegetal pole. Data fit using Hill function, with 95% CI band.
|
|
Figure S4. Patterning of Large-scale ZGA is Explained by Cell Size, and Elevated Levels of Histones Correlates to A More Stringent Cell Size Threshold. Related to Figure 4. (G-K). (G) Schematic models for polarized localization of a ZGA inhibitor, such as core histones: vegetal polarization could explain delay in ZGA onset in vegetal pole; even distribution would suggest no delay and that sizer is sufficient to explain data; and animal polarization would suggest sizer threshold may vary in the animal and vegetal pole.
(H) Western blot images of H2B, H3, H4 and β-tubulin from the animal pole and vegetal pole of embryos at indicated cleavage stages. For each lane, the animal or vegeal pole from five embryos were combined and used in Western blot analysis.
(I) Quantitation of protein levels - densities of western blot bands (H) for core histone levels normalized to that for β-tubu- lin (top panel). Ratios of the levels of histones normalized to β-tubulin in the animal pole versus the vegetal pole are shown in bottom panels.
(J) Ratios of histone concentration in AP vs. VP in early to mid ZGA. Average of embryos in early to mid ZGA (log2 cell no. = 12.5-13.5), normalized to tubulin. Shows ~ 1.6-fold higher levels of core histones in animal pole.
(K) A simple model for ZGA regulation by cell size. During early embryogenesis, cell size is a main physical parameter that reduces dramatically and causes increase of DNA concentration or DNA:cytoplasm ratio in cells, which further titrates transcription repressors - histones. Differential levels of histones in animal pole and vegetal pole sets different cell size threholds for ZGA.
|
|
Figure S5. Validation of Computational Model for Zygotic Genome Activation. Related to Figure 5. (A-J).
(A) Cumulative distribution functions (CDFs) of cell sizes of 40 measured embryos (solid lines) and simulated embryos
(dashed lines) with the same number of cells.
(B) Comparison of simulated (y axis) and measured (x axis) CDF values at all cell sizes. Perfect correspondence indicated by thick dashed line with slope equal to unity. Thin dashed lines indicate 12.5% deviation from unity. AKA the line of
identity. Colors in A and B indicate number of cells.
(C) Spatial distribution of cell sizes in a single representative simulated embryo. AV, animal-vegetal axis; LR, left-right
axis; DV, dorsal-ventral axis.
(D) Distribution of cell sizes as a function of time for 100 simulated embryos.
(E) Distribution of mitotic cycles as a function of time for 100 simulated embryos.
(F-H) Estimation of confidence intervals for the fraction of active cells. Lower limit of active fraction is estimated using a
global EU intensity threshold (red vertical lines in G, H) as described in Methods. Upper limit is estimated by assuming
a common distribution of background-subtracted fluorescence intensity values for inactive cells. PDF, probability density
function.
(F) Distribution of nonspecific fluorescence was determined by computing the background-subtracted EU intensity distri- bution for 18 young embryos prior to ZGA and containing between 464 and 3357 cells. The distribution was fit to a
normal distribution (dashed blue line, mu = -0.24, sigma = 1.09). Subtracting a rescaled normal distribution with this
width yielded the distribution of EU intensities corresponding to active nuclei.
(G) The rescaled normal distribution (solid blue line) does not perfectly describe the distribution from an individual
young, inactive embryo (this example: 664 cells). Subtracting the idealized normal distribution from the actual distribu- tion (dashed blue line) yields an estimate of error in the upper limit of the confidence interval. The average error across
18 embryos is 3% as calculated by summing the total area between the dashed line and the x axis.
(H) Applying the same procedure to an embryo undergoing ZGA provides an estimate of the fraction of cells that do not
exceed the global threshold but whose intensities are found with greater frequency than expected in an inactive embryo.
The embryo shown contains 7496 cells. The upper and lower bounds on the fraction of active cells for this embryo are
12% and 44%.
(I) For each embryo, the upper (red x) and lower (blue o) limits of the fraction of active cells are plotted. A logistic function
was then fit to the set of upper or lower limits across all 40 embryos to generate the confidence interval (gray shaded
band). The confidence interval, which contains 95% of all observations, represents the upper and lower logistic functions
plus (or minus) 6%. These data points and confidence intervals are used in Figure 4.
(J) Comparison of counter model implemented with detectable genome activation following mitosis 14 (green), following
mitosis 13 with no delay in detection (blue), or with increasing duration of delay until the accumulation of detectable
signal. Activation at cycle 13 followed by a delay of 30 minutes falls largely within the confidence interval.
|
|
Figure S5. Validation of Computational Model for Zygotic Genome Activation. Related to Figure 5. (K-N).
(K-N) Fitting experimental data and overlay with predicted models. Split out of plots from Figure 4K. (K) Experimental data showing fraction of activated cells as a function of position along AV axis. Data from five embryos
at indicated developmental stage (log2 cell number); equivalent to early-mid ZGA. Fitting to individual embryos. Thick
gray line indicates average fit to all 5 embryos; confidence interval shown in light gray.
(L) Timer model prediction of fraction activated cells as a function of position along AV axis by timer (red line), compared
to experimental data (gray line and confidence interval).
(M) Cell sizer model prediction of fraction activated cells as a function of position along AV axis by timer (blue line), com- pared to experimental data (gray line and confidence interval).
(N) Cell cycle counter model prediction of fraction activated cells as a function of position along AV axis by timer (green
line), compared to experimental data (gray line and confidence interval).
|
|
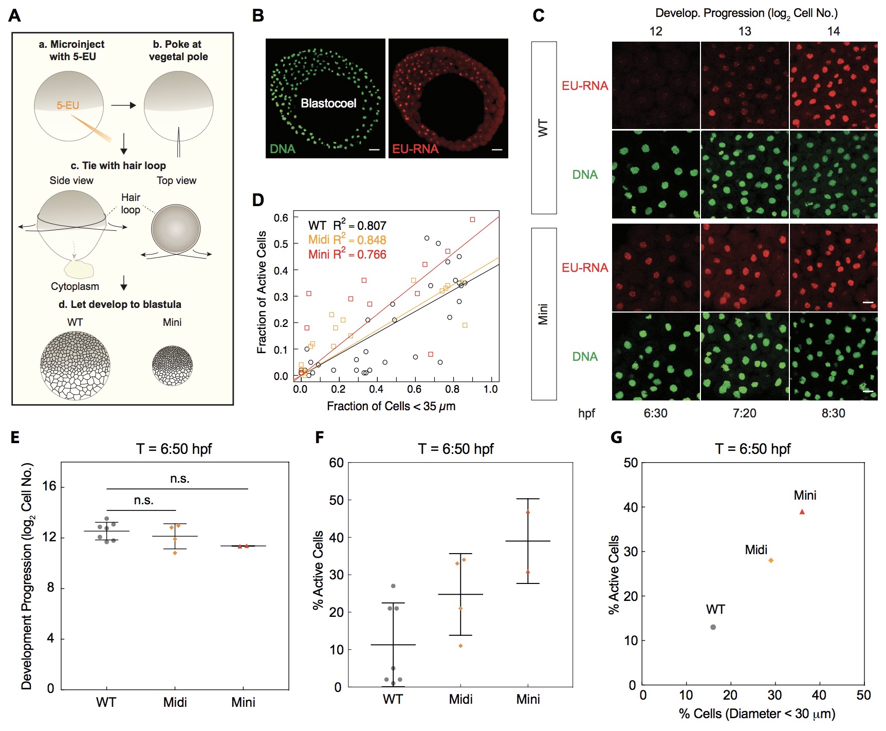
Figure S6. Onset of ZGA in Miniature Embryos. Related to Figure 6.
(A) Schematic of mini-embryo preparation procedure. a, microinject 1-cell stage embryos with 5-EU from the vegetal
side; b, poke the vegetal pole with a needle; c, constrict the animal side of the embryo using ligature (hair loop); d, schematic of resulting volume-reduced mini embryo, as well as wildtype (WT) control, developed to blastula stages.
(B) Representative confocal slice of of EU-RNA (red) and DNA (green) in a mini-embryo at 1300-cell stage (log2
cell no.
= 10.3), showing that the mini-embryo contains a blastocoel. Scale bars, 50 µm.
(C) Representative confocal images of nascent transcripts (EU-RNA, red) and DNA (green) in WT and mini-embryos at
indicated developmental stages (log2
cell no. ≈ 12, 13, 14). Scale bars, 20 µm.
(D) Fraction of cells smaller than 35 microns predicts near-universal activation trend for WT embryos (5-9 hpf), and for
all midi (half-volume) and mini (quarter-volume) embryos.
(E) Developmental progression of WT, Midi and Mini embryos at 6:50 hpf. Data shows log2
cell number: mean ± standard
deviation. The statistical difference between groups was determined by one-way ANOVA. n.s., not significant.
(F) Percentage of transcriptionally active cells WT, Midi and Mini embryos at 6:50 hpf. Data show mean ± standard deviation. Data from two indepdendent experiments, showing variability using absolute time.
(G) Percentage of cells smaller than 30 µm predicts percentage of transcription active cells at 6:50 hpf. The precentage
of cells < 30 µm and trancription active cells were calculated from WT (n = 7), Midi (n = 4) and Mini (n = 2) embryos.
|