XB-ART-55019
Genes Dev
2018 Jun 01;3211-12:806-821. doi: 10.1101/gad.310995.117.
Show Gene links
Show Anatomy links
Nucleosomes around a mismatched base pair are excluded via an Msh2-dependent reaction with the aid of SNF2 family ATPase Smarcad1.
Terui R
,
Nagao K
,
Kawasoe Y
,
Taki K
,
Higashi TL
,
Tanaka S
,
Nakagawa T
,
Obuse C
,
Masukata H
,
Takahashi TS
.
???displayArticle.abstract???
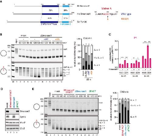
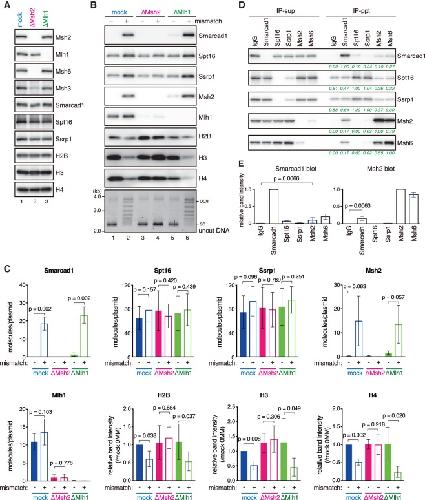
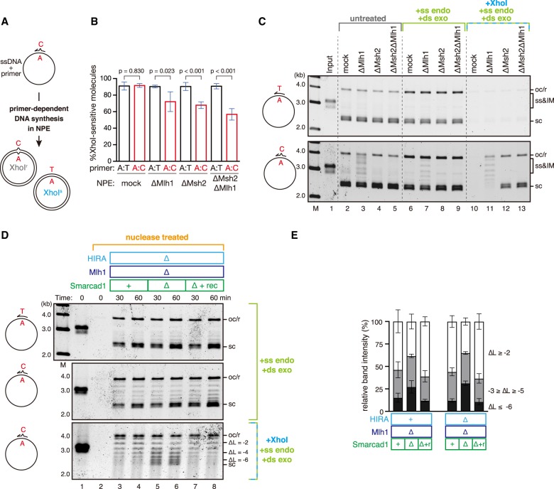
Post-replicative correction of replication errors by the mismatch repair (MMR) system is critical for suppression of mutations. Although the MMR system may need to handle nucleosomes at the site of chromatin replication, how MMR occurs in the chromatin environment remains unclear. Here, we show that nucleosomes are excluded from a >1-kb region surrounding a mismatched base pair in Xenopus egg extracts. The exclusion was dependent on the Msh2-Msh6 mismatch recognition complex but not the Mlh1-containing MutL homologs and counteracts both the HIRA- and CAF-1 (chromatin assembly factor 1)-mediated chromatin assembly pathways. We further found that the Smarcad1 chromatin remodeling ATPase is recruited to mismatch-carrying DNA in an Msh2-dependent but Mlh1-independent manner to assist nucleosome exclusion and that Smarcad1 facilitates the repair of mismatches when nucleosomes are preassembled on DNA. In budding yeast, deletion of FUN30, the homolog of Smarcad1, showed a synergistic increase of spontaneous mutations in combination with MSH6 or MSH3 deletion but no significant increase with MSH2 deletion. Genetic analyses also suggested that the function of Fun30 in MMR is to counteract CAF-1. Our study uncovers that the eukaryotic MMR system has an ability to exclude local nucleosomes and identifies Smarcad1/Fun30 as an accessory factor for the MMR reaction.
???displayArticle.pubmedLink??? 29899141
???displayArticle.pmcLink??? PMC6049510
???displayArticle.link??? Genes Dev
Species referenced: Xenopus laevis
Genes referenced: hira mlh1 mrc1 msh2 msh3 msh6 smarca4 smarcad1
GO keywords: mismatch repair
???attribute.lit??? ???displayArticles.show???
References [+] :
Amin,
exo1-Dependent mutator mutations: model system for studying functional interactions in mismatch repair.
2001, Pubmed
Amin, exo1-Dependent mutator mutations: model system for studying functional interactions in mismatch repair. 2001, Pubmed
Awad, The Snf2 homolog Fun30 acts as a homodimeric ATP-dependent chromatin-remodeling enzyme. 2010, Pubmed , Xenbase
Brown, Dynamic DNA binding licenses a repair factor to bypass roadblocks in search of DNA lesions. 2016, Pubmed
Chen, The Fun30 nucleosome remodeller promotes resection of DNA double-strand break ends. 2012, Pubmed
Chen, Proteomic Analysis Reveals a Novel Mutator S (MutS) Partner Involved in Mismatch Repair Pathway. 2016, Pubmed
Costelloe, The yeast Fun30 and human SMARCAD1 chromatin remodellers promote DNA end resection. 2012, Pubmed
Densham, Human BRCA1-BARD1 ubiquitin ligase activity counteracts chromatin barriers to DNA resection. 2016, Pubmed
Drummond, DHFR/MSH3 amplification in methotrexate-resistant cells alters the hMutSalpha/hMutSbeta ratio and reduces the efficiency of base-base mismatch repair. 1997, Pubmed
Eapen, The Saccharomyces cerevisiae chromatin remodeler Fun30 regulates DNA end resection and checkpoint deactivation. 2012, Pubmed
Evans, The yeast protein complex containing cdc68 and pob3 mediates core-promoter repression through the cdc68 N-terminal domain. 1998, Pubmed
Formosa, The role of FACT in making and breaking nucleosomes. 2012, Pubmed
Gaillard, Chromatin assembly coupled to DNA repair: a new role for chromatin assembly factor I. 1996, Pubmed , Xenbase
Genschel, Isolation of MutSbeta from human cells and comparison of the mismatch repair specificities of MutSbeta and MutSalpha. 1998, Pubmed
Ghodgaonkar, Ribonucleotides misincorporated into DNA act as strand-discrimination signals in eukaryotic mismatch repair. 2013, Pubmed
Gorman, Visualizing one-dimensional diffusion of eukaryotic DNA repair factors along a chromatin lattice. 2010, Pubmed
Haye, The Eukaryotic Mismatch Recognition Complexes Track with the Replisome during DNA Synthesis. 2015, Pubmed
Holmes, Strand-specific mismatch correction in nuclear extracts of human and Drosophila melanogaster cell lines. 1990, Pubmed
Hombauer, Visualization of eukaryotic DNA mismatch repair reveals distinct recognition and repair intermediates. 2011, Pubmed
Iyer, DNA mismatch repair: functions and mechanisms. 2006, Pubmed
Javaid, Nucleosome remodeling by hMSH2-hMSH6. 2009, Pubmed , Xenbase
Jiricny, Postreplicative mismatch repair. 2013, Pubmed
Kadyrov, Endonucleolytic function of MutLalpha in human mismatch repair. 2006, Pubmed
Kadyrova, The Major Replicative Histone Chaperone CAF-1 Suppresses the Activity of the DNA Mismatch Repair System in the Cytotoxic Response to a DNA-methylating Agent. 2016, Pubmed
Kadyrova, CAF-I-dependent control of degradation of the discontinuous strands during mismatch repair. 2011, Pubmed
Kawasoe, MutSα maintains the mismatch repair capability by inhibiting PCNA unloading. 2016, Pubmed , Xenbase
Kleczkowska, hMSH3 and hMSH6 interact with PCNA and colocalize with it to replication foci. 2001, Pubmed
Kunkel, Eukaryotic Mismatch Repair in Relation to DNA Replication. 2015, Pubmed
Lebofsky, DNA replication in nucleus-free Xenopus egg extracts. 2009, Pubmed , Xenbase
Lee, Single-molecule views of MutS on mismatched DNA. 2014, Pubmed
Li, Evidence that nucleosomes inhibit mismatch repair in eukaryotic cells. 2009, Pubmed
Li, The histone mark H3K36me3 regulates human DNA mismatch repair through its interaction with MutSα. 2013, Pubmed
Liu, Cascading MutS and MutL sliding clamps control DNA diffusion to activate mismatch repair. 2016, Pubmed
Liu, A model for random sampling and estimation of relative protein abundance in shotgun proteomics. 2004, Pubmed
Lucchini, Replication of transcriptionally active chromatin. 1995, Pubmed
Lujan, Heterogeneous polymerase fidelity and mismatch repair bias genome variation and composition. 2014, Pubmed
Lujan, Ribonucleotides are signals for mismatch repair of leading-strand replication errors. 2013, Pubmed
Lynch, Milestones of Lynch syndrome: 1895-2015. 2015, Pubmed
Marra, Mismatch repair deficiency associated with overexpression of the MSH3 gene. 1998, Pubmed
Marsischky, Redundancy of Saccharomyces cerevisiae MSH3 and MSH6 in MSH2-dependent mismatch repair. 1996, Pubmed
McKnight, Electron microscopic analysis of chromatin replication in the cellular blastoderm Drosophila melanogaster embryo. 1977, Pubmed
Narlikar, Mechanisms and functions of ATP-dependent chromatin-remodeling enzymes. 2013, Pubmed
Neves-Costa, The SNF2-family member Fun30 promotes gene silencing in heterochromatic loci. 2009, Pubmed
Nozawa, Human POGZ modulates dissociation of HP1alpha from mitotic chromosome arms through Aurora B activation. 2010, Pubmed
Okazaki, The novel protein complex with SMARCAD1/KIAA1122 binds to the vicinity of TSS. 2008, Pubmed
Olivera Harris, Mismatch repair-dependent metabolism of O6-methylguanine-containing DNA in Xenopus laevis egg extracts. 2015, Pubmed , Xenbase
Pluciennik, Extrahelical (CAG)/(CTG) triplet repeat elements support proliferating cell nuclear antigen loading and MutLα endonuclease activation. 2013, Pubmed
Pluciennik, PCNA function in the activation and strand direction of MutLα endonuclease in mismatch repair. 2010, Pubmed
Polo, Chromatin dynamics after DNA damage: The legacy of the access-repair-restore model. 2015, Pubmed
Ransom, Chaperoning histones during DNA replication and repair. 2010, Pubmed
Ray-Gallet, HIRA is critical for a nucleosome assembly pathway independent of DNA synthesis. 2002, Pubmed , Xenbase
Rodriges Blanko, DNA Mismatch Repair Interacts with CAF-1- and ASF1A-H3-H4-dependent Histone (H3-H4)2 Tetramer Deposition. 2016, Pubmed
Rosche, Determining mutation rates in bacterial populations. 2000, Pubmed
Rowbotham, Maintenance of silent chromatin through replication requires SWI/SNF-like chromatin remodeler SMARCAD1. 2011, Pubmed
Sarkar, On fluctuation analysis: a new, simple and efficient method for computing the expected number of mutants. 1992, Pubmed
Schöpf, Interplay between mismatch repair and chromatin assembly. 2012, Pubmed
Shibahara, Replication-dependent marking of DNA by PCNA facilitates CAF-1-coupled inheritance of chromatin. 1999, Pubmed
Sirbu, Identification of proteins at active, stalled, and collapsed replication forks using isolation of proteins on nascent DNA (iPOND) coupled with mass spectrometry. 2013, Pubmed
Smith, Intrinsic coupling of lagging-strand synthesis to chromatin assembly. 2012, Pubmed
Smith, Purification and characterization of CAF-I, a human cell factor required for chromatin assembly during DNA replication in vitro. 1989, Pubmed
Sogo, Structure of replicating simian virus 40 minichromosomes. The replication fork, core histone segregation and terminal structures. 1986, Pubmed
Strålfors, The FUN30 chromatin remodeler, Fft3, protects centromeric and subtelomeric domains from euchromatin formation. 2011, Pubmed
Taneja, SNF2 Family Protein Fft3 Suppresses Nucleosome Turnover to Promote Epigenetic Inheritance and Proper Replication. 2017, Pubmed
Thomas, Heteroduplex repair in extracts of human HeLa cells. 1991, Pubmed
Tishkoff, Identification and characterization of Saccharomyces cerevisiae EXO1, a gene encoding an exonuclease that interacts with MSH2. 1997, Pubmed
Tran, Hypermutability of homonucleotide runs in mismatch repair and DNA polymerase proofreading yeast mutants. 1997, Pubmed
Walter, Regulated chromosomal DNA replication in the absence of a nucleus. 1998, Pubmed , Xenbase
Walter, Initiation of eukaryotic DNA replication: origin unwinding and sequential chromatin association of Cdc45, RPA, and DNA polymerase alpha. 2000, Pubmed , Xenbase
Yuan, Evidence for involvement of HMGB1 protein in human DNA mismatch repair. 2004, Pubmed
Zhang, Identification of regulatory factor X as a novel mismatch repair stimulatory factor. 2008, Pubmed
