|
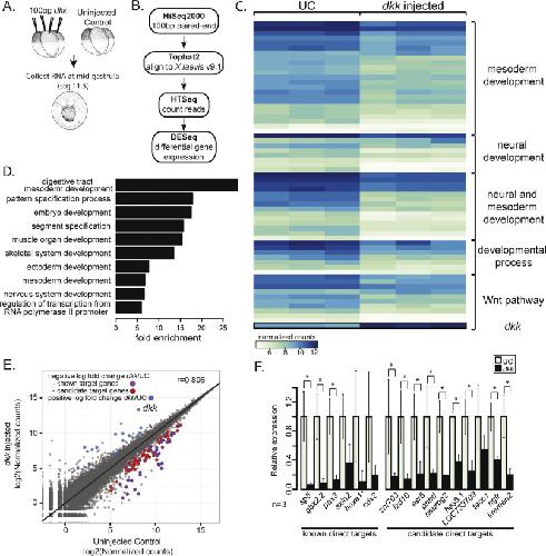
Fig. 1. Expression screen for transcriptional targets of Wnt signaling during gastrulation. (A) Schematic of experiment. 100 pg dkk was injected animally into all blastomeres of 4-cell staged X. laevis embryos. mRNA was extracted from single embryos at stage 11.5 (mid gastrula) and used to make Illumina TruSeq RNA sequencing libraries. (B) Schematic pipeline of RNAseq analysis. (C) Heat map of normalized counts for differentially expressed (DE) genes between three single uninjected control (UC) and three dkk-injected embryos grouped based on categories from GO analysis. (D) Differentially expressed genes were analyzed for enrichment of PANTHER GOslim terms. Fold enrichment is expressed as the observed fraction of genes in GO term category divided by the expected fraction of genes in GO term category. (E) log 2 of normalized counts plotted. Uninjected control (UC) counts on the x-axis and dkk-injected counts on the y-axis. Blue dots have a significant (p-adjustedâ¤0.05) positive log 2 fold change in dkk-injected embryos, purple and red dots have a significant negative log 2 fold change in dkk-injected embryos. The purple dots are known direct target genes of Wnt signaling and the red dots are candidate target genes of Wnt signaling. (F) qPCR data from single embryos in 3 independent experiments validating selected known and candidate target genes (n=3). Error bars indicate standard deviation and significance was calculated by Student's t-test (*p<0.05).
|
|
Fig. 2. Chromatin Immunoprecipitation and sequencing (ChIPseq) of a FLAG-tagged β-catenin at mid gastrula identifies β-catenin bound regions. (A) Schematic of experiment. 500 pg of mRNA encoding triple FLAG-tagged β-catenin was injected animally into both blastomeres of a 2-cell stage embryo. Chromatin was crosslinked at mid gastrula, sonicated, and used to make Illumina TruSeq libraries. (B) Pipeline of ChIPseq analysis. 50 bp single-end reads were aligned to X. laevis genome version 9.1 using Bowtie2. Peaks were called with MACS and HOMER. Common peaks were identified by both peak callers in all three biological replicates. (C) Histogram of distances from peak to transcription start site (TSS). Inset: Common peaks were randomly distributed along the genome to make Randomized Peaks (see Section 4). Red line is the probability density for distances. For ChIP peaks the mean distance to TSS=â2929 bp and for randomized peaks the mean distance to TSS=â9131 bp. Samples are significantly different with a p-value=2.925eâ05 (KolmogorovâSmirnov test). Note: Only peaks within 50 kb from TSS are shown. (D) IGV browser views of ChIPseq coverage at previously identified target genes and new candidate targets. (1) The Consensus Peak track shows the consensus peaks from three replicate experiments. (2) Read pile-up coverage from a single ChIPseq replicate sample. We note that the width of the peak displayed depends on the overall length of DNA represented, such that peaks appear narrow in 50 kb windows. (3) Read pile-up coverage from a single Input replicate sample. (E) Peaks were extended by 250 bp from the middle nucleotide and submitted to MEMEchip. Position Weight Matrix of TCF4 motif and most enriched motif found in consensus peaks. E-value=3.1eâ084. (F) Distribution of enriched motif in consensus peaks. (G) Box plot representing number of TCF4 motifs in a peak versus the MACS score (MACS score=â10*log 10 p value) of that peak.
|
|
Fig. 3. Candidate Wnt direct target genes have both a negative log2 fold change in dkk-injected embryos and a ChIP peak within 50 kb of the coding DNA sequence. (A) Differentially expressed (DE) genes were designated as candidate direct target genes if they had a ChIPseq peak within 50 kb from the coding DNA sequence (CDS). (B) Number of DE genes that have either no peaks or at least one peak within 50 kb from CDS. (C) Log2 fold change (y-axis) of DE gene plotted as a function of number of peaks within 50 kb (x-axis). Genes that have at least one peak have a significantly greater negative log2 fold change than genes with zero peaks. p<0.05. (D) A TCF motif is enriched in the set of peaks within 50 kb of DE genes as determined by MEMEChIP. E-value=2.5eâ029. (E) Percentage of peaks with TCF motif. Blue is peaks within 50 kb of DE gene; white represents all consensus peaks.
|
|
Fig. 4. In situ hybridization shows that the expression patterns of many characterized and candidate Wnt/β-catenin direct target genes resemble wnt8 expression. Genes are grouped based on functional role. (A) Expression of wnt8 at different developmental stages. (B) Expression of a few characterized direct target genes of Wnt/β-catenin at different developmental stages. (C) Expression of selected candidate direct target genes. Stages 11.5-12 and 12.5-13 are blastopore view with dorsal up. Neurula stage is dorsal view with anterior up.
|
|
Fig. 5. Expression of Wnt/β-catenin target genes is reduced by dkk-injection. (A, C, E) Normalized counts from RNAseq data comparing uninjected control (UC) and dkk-injected embryos for selected known (A) and candidate (C, E) target genes at stage 11.5 (mid-gastrula). (B, D, F) In situ hybridization showing expression pattern of known (B) and candidate (D, F) target genes. Embryos were injected in the right (asterisk) 2 blastomeres at the 4-cell stage with a total of 100 pg dkk. Blue box indicates that embryo was cleared in either benzyl benzoate:benzoic acid (BB:BA) or benzyl benzoate alone (BB; to reduce transparency and visualize the archenteron). Blastopore view with dorsal up, except pnhd is dorsal view with anterior up.
|
|
Supplemental Figure 1
(A) Embryos injected with 100pg dkk have large heads, large cement glands, and a shortened A-P axis. (B) Principle component analysis (PCA) of single uninjected control (UC) or dkk-injected embryos. Embryos segregate according to mating pair, indicating the general similarity of gene expression within that clutch. (C) Full list of PANTHER GOslim terms. Fold enrichment is observed fraction of genes in GO term category divided by expected fraction of genes in GO term category.
|
|
Supplementary Figure 2
Heatmap of normalized counts for all differentially expressed genes (DE) between three single uninjected control (UC) and three dkk-injected embryos. Gene names are from X. laevis annotation v1.8
|
|
(A) Western blot of embryos injected with mRNA encoding triple FLAG-tagged β-catenin either alone or with increasing amounts of dkk. Numbers bellow FLAG blot represent relative abundance of FLAG epitope compared to abundance in embryos injected with 500pg triple FLAG-tagged β-catenin. Numbers are normalized to the amount of actin loading control detected in the same blot. (B) Number of peaks called by MACS and Homer peak callers. Final peak set was selected by taking the intersection from both peak callers for each sample and then the intersection of all three samples. (C) Chromatin Immunoprecipitaion (ChIP) followed by qPCR using uninjected control (UC) embryos or embryos injected with 500pg triple FLAG-tagged β-catenin either alone or with dkk. Primers were designed to amplify the central region of selected peaks. The negative region is 10 kb from peak_16965. MACS peak score is given for each peak. We note the progressive decline in binding at negative control regions progressively further from the peak, expected from incomplete sonication of chromatin. Values are normalized to input and fold change is taken compared to uninjected control (UC). Error bars are standard deviation.
|
|
Supplementary Figure 4
IGV browser views of ChIPseq coverage at known target genes and candidate targets. (1) The Consensus Peak track shows the consensus peaks from three replicate experiments. (2) Read pile-up coverage from a single ChIPseq replicate sample. (3) Read pile-up coverage from a single Input replicate sample.
|
|
Supplementary Figure 5
Complete list of motifs found using MEMEChIP (Machanick & Bailey, 2011) ranked by significance. Position Weight Matrix (PWM) of motif discovered, closest known motif, motif discovery program and the E-value are listed.
|
|
Supplementary Figure 6
In situ hybridization of known (cdx1, irx3, msgn) and candidate (frzd10, ngn2) Wnt/β-catenin target genes. Stage 11.5-12 and 12.5-13 is blastopore view with dorsal up. Neurula stage is dorsal view with anterior up.
|
|
Supplementary Figure 7
Normalized counts from RNAseq data comparing uninjected control (UC) and dkk-injected embryos and in situ hybridization showing expression pattern. Embryos were injected in the right (asterisk) 2 blastomeres at the 4-cell stage with a total of 100pg dkk.
|
|
axin2 (axin 2 (conductin, axil) ) gene expression in Xenopus laevis embryo, assayed via in situ hybridization, NF stage 11.5-12, blastopore view, dorsal up.
|
|
axin2 (axin 2 (conductin, axil) ) gene expression in Xenopus laevis embryo, assayed via in situ hybridization, NF stage 13-21, dorsal view, anterior up.
|
|
hes5.9 (hairy and enhancer of split 5, gene 9) gene expression in Xenopus laevis embryo, assayed via in situ hybridization, NF stage 11.5-12, blastopore view, dorsal up.
|
|
hes5.9 (hairy and enhancer of split 5, gene 9) gene expression in Xenopus laevis embryo, assayed via in situ hybridization, NF stage 13-21, dorsal view, anterior up.
|
|
ngfr (nerve growth factor receptor) gene expression in Xenopus laevis embryo, assayed via in situ hybridization, NF stage 11.5-12, blastopore view, dorsal up.
|
|
ngfr (nerve growth factor receptor) gene expression in Xenopus laevis embryo, assayed via in situ hybridization, NF stage 13-21, dorsal view, anterior up.
|