Click here to close
Hello! We notice that you are using Internet Explorer, which is not supported by Xenbase and may cause the site to display incorrectly.
We suggest using a current version of Chrome,
FireFox, or Safari.
???displayArticle.abstract???
Polypharmacology (action of drugs against multiple targets) represents a tempting avenue for new drug development; unfortunately, methods capable of exploiting the known polypharmacology of drugs for target deconvolution are lacking. Here, we present an ensemble approach using elastic net regularization combined with mRNA expression profiling and previously characterized data on a large set of kinase inhibitors to identify kinases that are important for epithelial and mesenchymal cell migration. By profiling a selected optimal set of 32 kinase inhibitors in a panel against six cell lines, we identified cell type-specific kinases that regulate cell migration. Our discovery of several informative kinases with a previously uncharacterized role in cell migration (such as Mst and Taok family of MAPK kinases in mesenchymal cells) may represent novel targets that warrant further investigation. Target deconvolution using our ensemble approach has the potential to aid in the rational design of more potent but less toxic drug combinations.
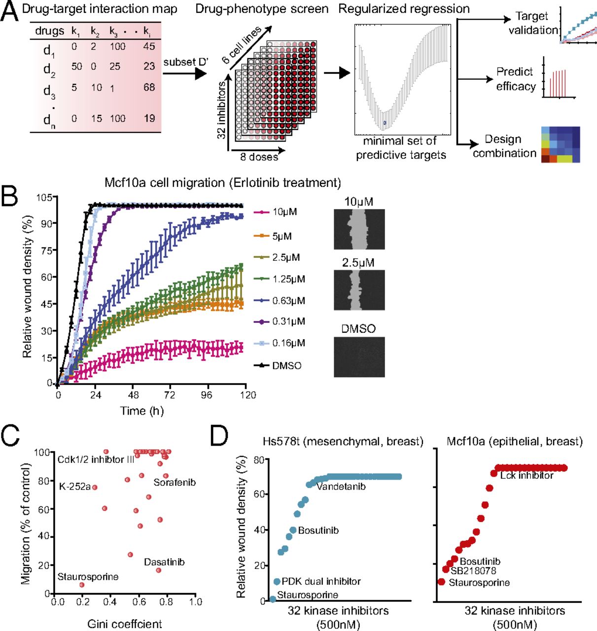
Fig. 2. An ensemble approach of exploiting polypharmacology for kinase drug target deconvolution. (A) A schematic showing our approach of using a combination of drug-target interaction map, drug phenotypic screen, and regularized regression to exploit the polypharmacology of drugs to identify drug targets, predict efficacy, and rationally design combination therapy. (B) A real-time quantitative phenotypic method to measure cell migration using the scratch wound assay. A plot of relative wound density of Mcf10a cells treated with varying doses of Erlotinib. (Right) Representative images of cells with wound area are also shown. (C) A plot of Gini score of all 32 kinase inhibitors and their effect on relative migration in FOCUS cells. (D) Plots showing the effect of 32 kinase inhibitors on cell migration in Hs578t (mesenchymal) and Mcf10a (epithelial) breast cell lines.
Fig. 3. Identification of informative kinases in cell migration using elastic net regularization. (A) Plots show LOOCV error using elastic net regularization fit in HS578t and Mcf10a cell lines. The error bars represent cross-validation error plus 1 SD. The kinases identified at absolute minima (blue dashed line) were termed the most informative kinases. (B) The observed kinase activities of all informative kinases identified using elastic net regularization were affected by the panel of 32 kinase inhibitors used in our screen. A heatmap showing in vitro residual kinase activities of the 16 most informative kinases identified in Hs578t cells against 32 kinase inhibitors tested. (C) An illustration showing if two inhibitors d1 and d2 are affecting four targets K1–K4 proportionally, it would be impossible to distinguish which of the affected targets is actually responsible for the phenotype. (D) Bar graphs showing the nonzero elastic net coefficients associated with the most informative kinases (determined at α = 1) identified in Hs578t and Mcf10a cells are shown. (E) Subcellular and functional annotation of informative kinases identified in all three mesenchymal cancer cells (union of 0.7 ≤ α ≤ 1.0). Kinases with known role in cell migration are listed in bold font.
Fig. 4. Validation of cell type-specific kinases that are determinant of mesenchymal cell migration. (A) Evolution of regression coefficients. Plots showing regression coefficients for respective kinases against value of elastic-net penalty α. Nonzero regression coefficients for kinases picked at α > 0.5 (gray region) are considered significantly informative. (B) RNAi-mediated knockdown of cell type-specific kinases in mesenchymal cancer cells. Plots showing relative wound density of indicated mesenchymal cell lines transfected with either a siRNA targeting the indicated kinase or against a scrambled control. Data are the mean of at least three independent samples and error bars indicate SEM.
Fig. 5. Predicting the effect of kinase inhibitors on cell migration. (A) Plot showing correlation between observed and predicted migration of HS578t and Mcf10a cells treated with 32 kinase inhibitors. Unpredictable drugs (rapamycin in Hs578t and K-252 in Mcf10a) are also indicated. (B) Informative nonzero variables determined by elastic net regularization were used to predict the efficacy of 178 (146 untested) small molecule kinase inhibitors. The black circles denote predicted values of 178 kinase inhibitors, whereas red circles denote experimental validated 32 kinase inhibitor and blue crosses denote 7 previously unseen inhibitors.
Anastassiadis,
Comprehensive assay of kinase catalytic activity reveals features of kinase inhibitor selectivity.
2011, Pubmed
Anastassiadis,
Comprehensive assay of kinase catalytic activity reveals features of kinase inhibitor selectivity.
2011,
Pubmed
Chen,
Measurement of chondrocyte chemotaxis using a Boyden chamber: a model of receptor-mediated cell migration combined with cell sedimentation.
2013,
Pubmed
Day,
EphA3 maintains tumorigenicity and is a therapeutic target in glioblastoma multiforme.
2013,
Pubmed
Friedman,
Regularization Paths for Generalized Linear Models via Coordinate Descent.
2010,
Pubmed
Garofalo,
EGFR and MET receptor tyrosine kinase-altered microRNA expression induces tumorigenesis and gefitinib resistance in lung cancers.
2011,
Pubmed
Graczyk,
Gini coefficient: a new way to express selectivity of kinase inhibitors against a family of kinases.
2007,
Pubmed
Hopkins,
Network pharmacology: the next paradigm in drug discovery.
2008,
Pubmed
Huang,
Heterotrimerization of the growth factor receptors erbB2, erbB3, and insulin-like growth factor-i receptor in breast cancer cells resistant to herceptin.
2010,
Pubmed
Jechlinger,
Autocrine PDGFR signaling promotes mammary cancer metastasis.
2006,
Pubmed
Karaman,
A quantitative analysis of kinase inhibitor selectivity.
2008,
Pubmed
Kuo,
Analysis of the myosin-II-responsive focal adhesion proteome reveals a role for β-Pix in negative regulation of focal adhesion maturation.
2011,
Pubmed
Law,
Phosphorylated insulin-like growth factor-i/insulin receptor is present in all breast cancer subtypes and is related to poor survival.
2008,
Pubmed
Lee,
Target deconvolution techniques in modern phenotypic profiling.
2013,
Pubmed
Malumbres,
Cell cycle, CDKs and cancer: a changing paradigm.
2009,
Pubmed
Melixetian,
NEK11 regulates CDC25A degradation and the IR-induced G2/M checkpoint.
2009,
Pubmed
Ou,
TBK1 directly engages Akt/PKB survival signaling to support oncogenic transformation.
2011,
Pubmed
Paolini,
Global mapping of pharmacological space.
2006,
Pubmed
Pelegrini,
Nek1 silencing slows down DNA repair and blocks DNA damage-induced cell cycle arrest.
2010,
Pubmed
Peters,
Polypharmacology - foe or friend?
2013,
Pubmed
Ridley,
Cell migration: integrating signals from front to back.
2003,
Pubmed
Starr,
ErbB4 increases the proliferation potential of human lung cancer cells and its blockage can be used as a target for anti-cancer therapy.
2006,
Pubmed
Stommel,
Coactivation of receptor tyrosine kinases affects the response of tumor cells to targeted therapies.
2007,
Pubmed
Terstappen,
Target deconvolution strategies in drug discovery.
2007,
Pubmed
Thomson,
A systems view of epithelial-mesenchymal transition signaling states.
2011,
Pubmed
Walsh,
Discoidin domain receptor 2 is a critical regulator of epithelial-mesenchymal transition.
2011,
Pubmed
Wilson,
Widespread potential for growth-factor-driven resistance to anticancer kinase inhibitors.
2012,
Pubmed
Xu,
Receptor tyrosine kinase coactivation networks in cancer.
2010,
Pubmed
Yue,
A simplified method for quantifying cell migration/wound healing in 96-well plates.
2010,
Pubmed