|
Fig 1. Colocalization of Nemp1 and lamins through region A. (A) The diagram of Xl_Nemp1 and Mm_Nemp1. Xl_Nemp1 but not Mm_Nemp1 contains
the KR sequence. Blue, magenta, green, and yellow boxes represent signal peptides (SP), transmembrane domains (TMs), KR sequence, and region B,
respectively. (B,C) Confocal analysis was performed using transfected COS-7 cells. (B) Mm_Nemp1-HA with lamin or Nup153. Transfected cells were
stained with anti-HA (red) and anti-lamin or anti-Nup153 (green) antibody. Scale bars, 5 μm. (C) Xl_Nemp1-HA or its deletion mutants with lamin. Transfected
cells were stained with anti-HA (red) and anti-lamin (green) antibodies. Scale bars, 5 μm.
|
|
Fig 2. Oligomerization of Nemp1 through the TMs. A. Co-IP of Xl_Nemp1 with Xl_Nemp1 itself, MAN1, or Emerin. Xl_Nemp1-HA mRNA was coinjected
into the animal pole region of two cell stage Xenopus embryos with mRNA for Xl_Nemp1-Myc, XMAN1-Myc, or Hs_emerin-Myc. Injected embryos were
collected at the late blastula stage (stage 9) and lysed with lysis buffer A. Black arrowheads, expected product bands; white arrowheads, immunoglobulin
bands; asterisks, shifted bands of Emerin due to phosphorylation [40]. B. Co-IP of Nemp1 with its deletion constructs. mRNA for Xl_Nemp1-HA was injected
into Xenopus embryos with mRNA for deletion constructs of Xl_Nemp1-Myc. Deletion constructs of Nemp1, δN, δA, δTM, δB, N, SP+A, SP+B, and Ct (δ,
deleted; N, the N-terminal region; A, region A; TM, transmembrane domains; B, region B; SP, signal peptide; Ct, the C-terminal region; S2 Fig for diagrams)
were used (see [10] for more detail). After immunoprecipitation against Myc, western blotting was performed with anti-Myc or-HA antibody as indicated below
each panel.
|
|
Fig 3. Interaction of region B with RanGTP. A. Yeast two hybrid screening. Left panel, schematic representation of the bait, the Bt region of Mm_Nemp1
(DBD-Mm_Bt). Right panels, colony formation (in duplicate) of yeast AH109 cells transformed with DBD (upper) or DBD-Mm_Bt (lower) with AD-Mm_Ran on
plates lacking tryptophan, leucine, and adenine. DBD, the DNA binding domain of Gal4; AD, the activation domain of Gal4. B. Co-IP of region B with Ran or
its mutants using Xenopus embryos. mRNA for HA-tagged Mm_Bt was coinjected into Xenopus embryos with mRNA for a Myc-tagged construct of Mm_Ran,
the RanGDP form mutant T24N, the RanGTP form mutant Q69L, or EGFP. Experimental conditions were the same as in Fig 2. C. GST pulldown assays
using Xenopus embryo lysates. Purified GST or GST-Mm_Bt protein absorbed onto glutathione-Sepharose beads were incubated with lysates of Xenopus
embryos, which had been injected with mRNA for HA-Mm_Ran, HA-T24N, or HA-Myc-Q69L (500 pg/embryo). Proteins bound to the beads were analyzed by
western blotting. D. In vitro binding assays with recombinant proteins, Myc-Mm_RanQ69L(GTP) and GST-Mm_Bt. Purified GST-Mm_Bt or GST (2.8 μg) was
incubated with purified Myc-RanQ69L (5 μg), which had been loaded with 2 mM GTP in the binding buffer. E. Co-IP of Mm_Ran mutants T42A and δC with
Mm_Bt-HA using Xenopus embryos. mRNA for HA-tagged Mm_Bt was coinjected into Xenopus embryos with mRNA for Myc-tagged Mm_Ran, or its
mutants (T42A or δC). Unnecessary lanes were removed from a single blot. F. GST pulldown assays of GST-Mm_RanQ69L, importin β and Mm_Bt.
Xenopus embryos were injected with mRNA for FLAG-tagged importin β. Lysates were added with 0.1, 1, 10 μg of recombinant Mm_Bt and glutathione
beads absorbed 10 μg of GST-RanQ69L. Western blotting was performed with antibodies as indicated below each panel. Arrowheads, expected
product bands.
|
|
Fig 4. The binding region of region B for Ran. A. Co-IP of Mm_Ran with deletion constructs of Mm_Bt. Left panel, schematic structures of Mm_Bt deletion
constructs. Right panels, western blotting of immunoprecipitated proteins or lysates as indicated. mRNA for HA-tagged Mm_Bt constructs was injected with
mRNA for Myc-tagged Mm_Ran into Xenopus embryos. Arrowheads, expected bands; B. Co-IP of Xl_Ran with Xl_Bt or Xl_Bt_δBBS. Left panel, schematic
structures of Xl_Bt and Xl_Bt_δBBS constructs. Right panels, western blotting of immunoprecipitated proteins or lysates as indicated. Experimental
conditions (A, B) were the same as in Fig 3.
|
|
Fig 5. The interaction of Nemp1 with Ran at the NE. (A) Co-IP of Nemp1 with Ran or its mutants using Xenopus embryos. mRNA for HA-tagged
Mm_Nemp1 was coinjected into Xenopus embryos with mRNA for a Myc-tagged construct of Mm_Ran or its mutants (T24N, Q69L, T42A, δC). Injected
embryos were collected at the mid blastula stage (stage 9) and lysed with lysis buffer B. Black arrowheads, modified forms of Nemp1. This data is the same
as lanes 1â6 shown in S3 Fig (B) Colocalization of Ran with Nemp1 at the nuclear periphery. COS-7 cells were transfected with Myc-Mm_Ran (red) with or
without Mm_Nemp1-HA (green), and analyzed by confocal analysis. DNA was counterstained with SytoxGreen (blue). Scale bars, 5 μm.
|
|
Fig 6. Phosphorylation of Nemp1. A. Developmental analysis for modified Xl_Nemp1. Xenopus embryos
were injected with mRNA for Xl_Nemp1-HA and collected at the indicated stages (St.). Lysates were
subjected to western blotting with anti-HA or β tubulin antibody (loading control). uc, uninjected control. B. In
vitro alkaline phosphatase assay of Xl_Nemp1. Lysates were prepared at the late blastula stage (stage 9).
Xl_Nemp1-HA was immunoprecipitated by anti-HA antibody and treated with (+) or without (-) calf intestinal
alkaline phosphatase (CIAP). C. In vitro alkaline phosphatase assay of Mm_Nemp1. Lysates were prepared
at the mid blastula stage (stages 8â8.5), and treated with (+) or without (-) λ protein phosphatase (λPP). D.
Co-IP of Mm_Ran with phosphorylation site mutants of Mm_Nemp1. mRNA for Myc-tagged Mm_Ran was
injected into Xenopus embryos with mRNA for HA-tagged Mm_Nemp1, its alanine mutant (5SA), or its
glutamic acid mutant (5SE). Injected embryos were collected at the mid blastula stage and lysed with lysis
buffer B. This data is the same as lanes 1, 2, 7, and 8 shown in S3 Fig Black arrowheads, modified forms.
|
|
Fig 7. Cooperativity of Nemp1 and Ran in early eye development. A. Spatiotemporal expression of Xenopus ran in the early development.
Developmental stages are indicated. (a) Lateral view. (b, c) Dorsal view with the anterior side up. (d) Lateral view with the dorsal side up. opv, optic vesicles;
otv, otic vesicles; ba, branchial arches. B. Eye defect phenotypes by knockdown of nemp1 and ran. nemp1MOs (5â20 ng) and n-βxgal mRNA as a tracer
(blue) were injected into the animal pole region of a dorsal blastomere at the four cell stage with ranMO or standard control MO (stdMO). Upper panels show
eye-defect phenotypes at the tailbud stage (around stage 35) as indicated. The lower bar graph shows percentages of eye defects at tailbud stages. n, the
number of embryos examined; exp, the number of independent experiments.
|
|
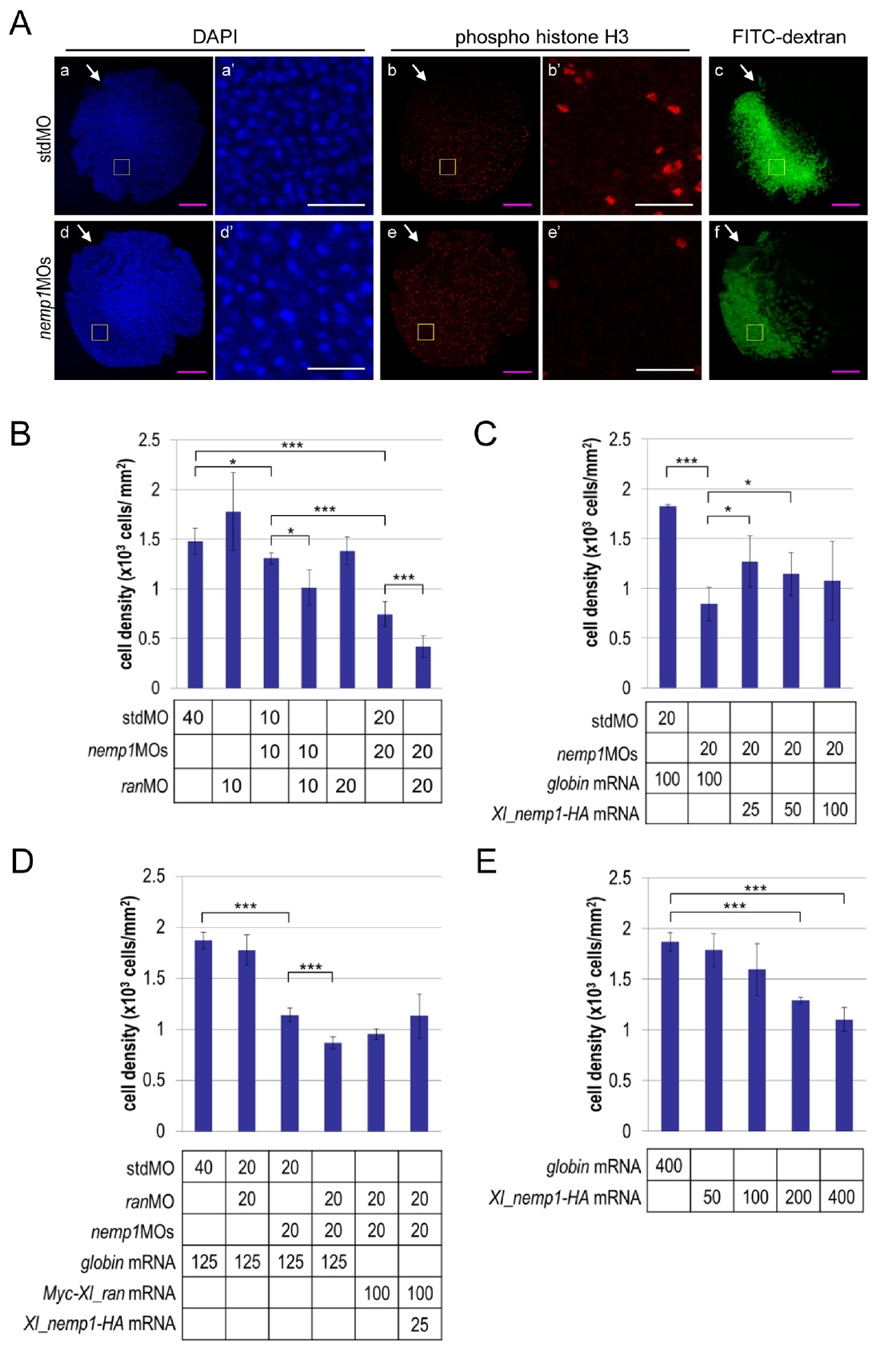
Fig 8. Reduction of cell densities by co-knockdown of nemp1 and ran. (A) A. Effects of nemp1MOs on cell densities. Dorsoanterior views (a, b, c, d, e, f)
of embryos are shown. Yellow boxes in a, b, d, and e correspond to enlarged areas aâ, bâ, dâ, and eâ, respectively. Upper panels, stdMO (40 ng/embryo); lower
panels, nemp1MOs and stdMO (20 ng each/embryo) (the same experiment as in panel B). Embryos were injected with MOs and FITC-dextran as a tracer,
fixed at stages 12.5â13, and immunostained with anti-phospho histone H3 antibody (red). DAPI was used for nuclear staining. White arrowheads, positions of blastopores; magenta scale bars, 500 μm; white scale bars, 100 μm. (B)B. Synergistic effects of nemp1MOs and ranMOs on cell densities. Combinations
of MOs and amounts (ng/embryo) are as indicated. Experiments were repeated three times and similar results were obtained, one of which is presented here.
DAPI-stained nuclei were counted in FITC-positive areas. C,D. Rescue of reduced cell density in morphants by mRNA injection. Combinations of MOs and
mRNAs as well as amounts of MO (ng/embryo) and mRNA (pg/embryo) are as indicated. Injected embryos were fixed and immunostained using antiâHA
antibody. DAPI-stained nuclei were counted in EGFP-HA positive areas. (E) E. Reduction of cell densities by overexpression of Nemp1. Injected mRNA and
amount (pg/embryo) are as indicated. DAPI-stained nuclei were counted in EGFP-HA positive areas. *, P<0.05; ***, P<0.005; error bars,
standard deviation.
|
|
Fig 9. Evolutionary conservation of Ran binding of region B in Arabidopsis. A. Co-IP of At_Nemp and At_Ran. Because region B of At_Nemp proteins
are not well defined by comparison to vertebrate Nemp1, which is attributed to low amino acid conservation, the entire C-terminal regions downstream of the
last TM (named Ct, see S7 Fig C) were used for co-IP experiments. mRNA for GFP-tagged At_Ct constructs were injected with mRNA for Myc-tagged
At_Ran2 into Xenopus embryos. B. Co-IP of At_Nemp with Mm_Ran or Mm_Nemp1 with At_Ran2. Xenopus embryos were coinjected with combinations of
mRNAs as indicated. Experimental conditions were the same as in Fig 3. Black arrowhead, expected product bands; white arrowheads, cross-reacted
bands. After immunoprecipitation against HA, western blotting was performed with anti-Myc or HA antibody as indicated.
|
|
S1 Fig. NLS function of the Xenopus KR sequence and Mm_Bt. (A) Subcellular localization
of GST-mRFP fusion constructs for the Xenopus KR sequence. Upper panel, schematic representation
of GST-mRFP fusion constructs. KRa, KRb, and KRm were derived from the KR of
Xl_Nemp1a, Xl_Nemp1b, and the corresponding region of Mm_Nemp1, respectively. KRa
(δR) is a deletion mutant of KRa. Lower panels, subcellular localization of GST-mRFP fusion
constructs. COS-7 cells were transfected with HA-tagged GST-mRFP fusion constructs as indicated,
fixed, and stained with anti-HA antibody (red) and SYTOX Green for DNA. Scale bars,
5 μm. (B) Subcellular localization of Mm_Bt and its GST-mRFP- HA construct. COS-7 cells
were transfected with the HA-tagged mouse Bt construct (Mm_Bt-HA) or GSTmRFP-
Mm_Bt-HA, fixed, and stained with anti-HA antibody (red) and SYTOX Green for
DNA. GST-mRFP-Mm_Bt-HA exhibited cytoplasmic localization, but also nuclear localization
in some cases. Scale bars, 5 μm. We have previously shown that Myc-tagged Xl_Ct and KR constructs
but not Xl_Bt (see Fig 1A) is localized to the nucleus, suggesting NLS function of the
KR sequence [10]. Therefore, we systematically examined the nuclear localization activity of
KR, using GST-mRFP-HA, which alone cannot be transported into the nucleus because of its
large molecular mass (122 kDa as a dimer under the native conditions). GST-mRFP-HA was
fused with short peptides related to the KR sequence, and the fusion constructs were analyzed
for their ability to localize to the nucleus. As shown in S1 Fig A, GST-mRFP-HA alone was localized
in the cytoplasm, whereas the SV40NLS fusion, which served as a positive control, exhibited
nuclear localization. Similarly, the KR fusion proteins, KRa and KRb, which were
derived from the Xenopus homoeologs of Nemp1, Nemp1a and Nemp1b, exhibited nuclear localization,
whereas the KRa(δR) fusion did not, indicating that both KRa and KRb sequences
function as NLSs (S1 Fig B) and that the first Arg residue of the RKIKXKRAK (X is R or L)
motif is required for this activity. We also analyzed a short sequence from Mm_Nemp1, whose
position corresponds to that of KR in Xl_Nemp1, named KRm, though KRm does not contain
a canonical NLS sequence. As expected, KRm did not elicit NLS function (S1 Fig A). However,
although Mm_Bt does not have a canonical NLS sequence either, HA-tagged Mm_Bt exhibited
nuclear localization (S1 Fig B; upper panels). Therefore, we analyzed NLS function of Mm_Bt
suing GST-mRFP-HA, and observed that GST-mRFP-Mm_Bt-HA exhibited weak nuclear localization
(middle panels, compare with GST-mRFP-HA negative control), and, in a few cases,
it was exclusively localized to the nucleus (lower panels), suggesting that Mm_Bt could have
NLS function. Thus, we conclude that the C terminal region of Nemp1 proteins (that is, KR in
Xenopus and Bt in mouse) exhibits NLS function.
(TIF)
|
|
S2 Fig. Diagram of deletion constructs of Xl_Nemp1. These deletion constructs were used in
Fig 2B. Blue, signal peptides (SP); magenta, transmembrane domains (TMs); green, KR sequence;
yellow, region B.
(TIF)
|
|
S3 Fig. Co-IP of Nemp1 with Ran using Xenopus embryos. This is the original data for Figs
5A and 6D. mRNA for HA-tagged Mm_Nemp1 or its mutants (5SA, 5SE) was coinjected into
Xenopus embryos with mRNA for a Myc-tagged construct of Mm_Ran (WT) or its mutants
(T24N, Q69L, T42A, δC). Injected embryos were collected at the mid blastula stage (stages
8â8.5) and lysed with lysis buffer B for Co-IP. Black arrowheads, modified forms of Nemp1-
HA. Note that WT Nemp1 has two major modified bands (lane 2) and co-expression with
Ran(T24N; a GDP form) enhanced these modifications (lane 3). Also note that the upper modified
band disappeared in 5SA and 5SE constructs (lanes 7, 8), suggesting that all or some of
these five serine residues are involved in modification (phosphorylation) by functioning as either
phosphorylation sites or recognition sites or both, and that there are other phosphorylation
sites besides there five serine residues.
(TIF)
|
|
S4 Fig. Amino acid sequence alignment of Nemp proteins. Only region A (red box) and region
B (green box) were aligned for Mm_Nemp1, Mm_Nemp2, Xl_Nemp1b, Dm_Nemp,
At_Nemp-A, At_Nemp-B, At_Nemp-C, and Mb_Nemp. Dots, identical amino acid residues;
hyphens, gaps; dashed line, DUF2215 domain. The KR sequence and BAF binding sites are colored
in yellow as indicated. Blue boxes indicates phosphorylation sites in Mm_Nemp1 and the
corresponding serine residues in other species. The serine residues corresponding to Ser-366,
Ser-376, and Ser380 (but not Ser419, and Ser420) in Mm_Nemp1 are conserved in Xl_Nemp1.
BAF binding sites containing Ser380 are conserved in vertebrate Nemp1 and Nemp2, but not
in others. At, Arabidopsis thaliana; Dm, Drosophila melanogaster; Mb, Monosiga brevicollis
(choanoflagellate); Mm, Mus musculus; Xl, Xenopus laevis.
(TIF)
|
|
S5 Fig. Specificity of ranMO. Nucleotide sequences of Xl_ran-a, b mRNAs around the initiation
codon (underlined), and ranMO (upper panel). Western blot analysis of Myc-tagged
Xl_Ran fusion protein (lower panel). ranMO or stdMO (60 ng) was injected into both blastomeres
of two cell stage embryos, and followed by injection with either 200 pg of Xl_Ran-Myc
or Myc-Xl_Ran mRNA.-, embryos injected with mRNA alone.
(TIF)
|
|
S6 Fig. Gain- and loss-of-function experiments for the ratio of mitotic cells. Combinations
of injected MOs and mRNAs as well as amounts of MO (ng/embryo) and mRNA (pg/embryo)
are as indicated. Experiment conditions are the same as in Fig 8. (A) Reduction of the ratio of
mitotic cells by co-knockdown of Nemp1 and Ran. Similar tendencies were obtained from the
three experiments and statistically significant differences was observed in one of them. Nuclei
stained with DAPI or immunostained for phospho histone H3 were counted in FITC-positive areas. (B) Reduction of the ratio of mitotic cells by overexpression of Nemp1. DAPI-stained
nuclei were counted in EGFP-HA positive areas. , P<0.05; , P <0.005; error bars,
standard deviation.
(TIF)
|
|
S7 Fig. Phylogenetic and syntenic analyses of the Nemp family. A. Phylogenetic analysis. A
phylogenetic tree was constructed by the Maximum Likelihood (ML) method using Treefinder
with the protein matrix LG after amino acid sequences of the DUF2215 domain in various organisms
were aligned using the ClustalW alignment tool with the Gonnet series protein weight
matrix (see S4 Fig) and trimmed using trimAl. Values beside nodes show the number of times
that a node was supported in 1000 bootstrap pseudoreplication. Arabidopsis Nemp homologs
(At_Nemp-A, B, and C) serve as outgroups. Note that Nemp is evolutionary conserved from
metazoans to choanoflagellates to plants, mainly in the terminal part of region A (see S4 Fig).
In vertebrates, a Nemp1 homolog, named TMEM194B or Nemp2, is present in the genome databases
of zebrafish, chick, mice, and humans. A de novo phylogenetic tree revealed that
Nemp1 and Nemp2 form sister groups in vertebrates (not shown), indicating that Nemp2 is
the vertebrate paralog of Nemp1. Abbreviations of species and common names are as follows:
plant Arabidopsis thaliana (At), Florida lancelet Branchiostoma floridae (Bf), nematode Caenorhabditis
elegans (Ce), ascidian Ciona intestinalis (Ci), Drosophila melanogaster (Dm), zebrafish
Danio rerio (Dr), chick Gallus gallus (Gg), human Homo sapiens (Hs), choanoflagellate
Monosiga brevicollis (Mb), mouse Mus musculus (Mm), sea anemone Nematostella vectensis
(Nv), African clawed frog Xenopus laevis (Xl), and western clawed frog Xenopus tropicalis (Xt).
Accession numbers of amino acid sequences: Hs_Nemp1, O14524; Mm_Nemp1, Q6ZQE4;
Gg_Nemp1, XM_001232566; Xl_Nemp1a, NP_001090391; Xl_Nemp1b, NP_001091224;
Xt_Nemp1, NP_001034832; Dr_Nemp1, XP_683418; Hs_Nemp2, A6NFY4; Mm_Nemp2,
Q8CB65; Gg_Nemp2, Q5ZJY9; Dr_Nemp2, XP_693037; Bf_Nemp, XP_002585718; Ci_Nemp,
AK116477; Sk_Nemp, XP_002741981; Sp_Nemp, XP_001196379; Dm_Nemp, NP_573142;
Ce_Nemp, NP_497202; Nv_Nemp, XP_001640959; At_Nemp-A, NM_102639; At_Nemp-B,
NM_001037091; At_Nemp-C, NM_114844; Mb_Nemp, XP_001742508. B. Conserved synteny
of vertebrate nemp2 genes. A boat-shape object represents a gene with a direction, in which the
tip of boat corresponds to the 3’ end of the gene. Genes indicated with a same color mean
orthologous genes, in which white boats indicates unrelated genes. Black boats indicate nemp2.
Black circles indicate the ends of chromosomes or scaffolds. These maps are drawn based on
JGI Metazome data, with some manual editing and corrections. The corresponding synteny
maps of X. laevis (ver. 7.1) and X. tropicalis (ver. 7.1) suggest that Xenopus species do not have
nemp2 orthologs. In addition, EST databases for X. laevis and X. tropicalis do not contain
nemp2-like sequences. C. Diagram of Arabidopsis Nemp-A,-B, and-C proteins. According to
the Arabidopsis genome sequence, typical signal peptide (SP) sequences were not detected in
At_Nemp-B and At_Nemp-C. At_Nemp-C is predicted to contain six TMs, but the last two
TMs may be a single TM. Colored boxes: blue, signal peptides (SP); magenta, transmembrane
domains (TMs); yellow, region B.
|