Click here to close
Hello! We notice that you are using Internet Explorer, which is not supported by Xenbase and may cause the site to display incorrectly.
We suggest using a current version of Chrome,
FireFox, or Safari.
Dev Biol
2014 Nov 15;3952:355-66. doi: 10.1016/j.ydbio.2014.08.036.
Show Gene links
Show Anatomy links
Role for endocytosis of a constitutively active GPCR (GPR185) in releasing vertebrate oocyte meiotic arrest.
Nader N
,
Dib M
,
Daalis A
,
Kulkarni RP
,
Machaca K
.
???displayArticle.abstract???
Vertebrate oocytes are naturally arrested at prophase of meiosis I for sustained periods of time before resuming meiosis in a process called oocyte maturation that prepares the egg for fertilization. Members of the constitutively active GPR3/6/12 family of G-protein coupled receptors represent important mediators of meiotic arrest. In the frog oocyte the GPR3/12 homolog GPRx (renamed GPR185) has been shown to sustain meiotic arrest by increasing intracellular cAMP levels through GαSβγ. Here we show that GPRx is enriched at the cell membrane (~80%), recycles through an endosomal compartment at steady state, and loses its ability to signal once trapped intracellularly. Progesterone-mediated oocyte maturation is associated with significant internalization of both endogenous and overexpressed GPRx. Furthermore, a GPRx mutant that does not internalize in response to progesterone is significantly more efficient than wild-type GPRx at blocking oocyte maturation. Collectively our results argue that internalization of the constitutively active GPRx is important to release oocyte meiotic arrest.
Fig. 1. GPRx is enriched at the cell membrane. (A-B)Xenopus oocytes lysates from 4 uninjected or GPRx mRNA microinjected oocytes were used for western blot analysis using GFP monoclonal antibodies (A) or GPRx antibodies (B). The lower inset in Panel B shows increase exposure for the region around p28 to highlight the faint p28 band. C) Percentage of oocyte maturation as marked by GVBD, following progesterone (P4) treatment in the presence or absence of GPRx-GFP (10 ng/oocyte). Results are from 3 independent donor females. D) cAMP levels in control oocytes and in oocytes microinjected with GPRx mRNA (10 ng/oocyte). Data are expressed as means±SEM and are normalized to uninjected controls (n=3), *p<0.05. (E-F) Oocytes were injected with RNA coding for GPRx-GFP (10 ng/cell) and TMEM-mCherry (20 ng/cell) (11 oocytes from 3 donor females) (E), or KDEL-mCherry (20 ng/cell) (61 oocytes from 8 donor females) (F). Upper panels, representative orthogonal cross section images through a z-stack of confocal images. Scale bar is 2 μm. Lower panels, co-localization analysis, data are shown as means±s.e.m., (G) GPRx-GFP distribution between the membrane and the inside of the oocytes. Oocytes were injected with RNA coding for GPRx-GFP (10 ng/cell) and KDEL-mCherry (20 ng/cell). (H) GPRx-GFP co-localizes with Rab5 to early endosomes. Representative focal plane images from an oocyte injected with RNA coding for GPRx-GFP (10 ng/oocyte) and Rab5-Cherry (20 ng/oocyte).
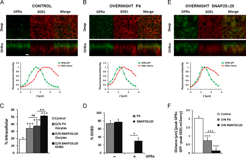
Fig. 2. GPRx-GFP membrane localization is important for its meiotic arrest activity. (A/B/E) Oocytes were injected with RNA coding for GPRx-GFP (10 ng/cell) and KDEL-mCherry (20 ng/cell). Confocal imaging was performed 48 h after injection, on untreated oocytes (A), oocytes treated with P4 overnight (B) or oocytes injected with SNAP25δ20 RNA (20 ng/oocyte) and allowed to express overnight (E). Upper panels, representative images from a deep cytoplasmic focal plane and orthogonal sections are shown. The scale bar is 2 μm. Lower panels, representative fluorescent intensity profile for GPRx-GFP and KDEL-Cherry across a z-stack of images. C) The effect of overnight progesterone (P4) or SNAP25δ20 expression on GPRx-GFP distribution. The histogram shows the percentage of intracellular GPRx-GFP in untreated control cells (Control, 61 oocytes from 8 donor females); cells exposed to P4 overnight (O/N P4, 13 oocytes from 3 donor females) or cells injected with SNAP25δ20 RNA and allowed to express overnight (O/N SNAP25δ20, 31 oocytes from 3 donor females and 12 GVBD from 2 donor females). D) Percentage of oocytes reaching the GVBD stage following progesterone treatment or overnight SNAP25δ20 expression (20 ng RNA/oocyte) in control cells and cells expressing GPRx-GFP (10 ng RNA/oocyte). F) The distance (μm) between the GPRx-GFP fluorescence peak and KDEL-mCherry peak is shown before (24 oocytes from 8 donor females), after overnight P4 (13 oocytes from 3 donor females), and after expression of SNAP25δ20 (12 cells from 2 donor females). All data are shown as means±s.e.m., âp<0.05, ââp<0.001, âââp<0.0001 when compared to control or as indicated by the bar.
Fig. 3. Endogenous GPRx internalizes in response to progesterone treatment. A) Percentage of oocytes reaching the GVBD stage following different exposure times to P4 ranging from 15 s to overnight (O/N). Data from 6 donor females. B) cAMP levels in oocytes untreated oocytes and oocytes exposed to either P4 or the carrier control ethanol for 15 s or 30 min. Data are normalized to untreated oocytes C-E) Oocytes were treated with P4 for 0, 2, 12, 30 min and overnight (C); or overnight with SNAP25δ20 (E). Membrane proteins were biotinylated and purified as described in materials and methods. Whole lysates (2 oocytes) and biotinylated membrane proteins were examined by western blotting for the indicated antigens. D-F) Densitometry analyses on Western blots as in panel C and E. GPRx-p28 and/or p50 band intensity was normalized to tubulin. Data are normalized to untreated oocytes. All data are shown as means±s.e.m., âp<0.05, ââp<0.001, âââp<0.0001, ns, not significant, when compared to control or as indicated by the bar.
Fig. 4. Function and distribution of an inactive GPRx mutant, GPRx-R144A. A and D) Oocytes were injected with GPRx-R144A-GFP (10 ng RNA/cell) and KDEL-mCherry (20 ng RNA/cell) and imaged 48 h later. Representative images from the membrane plane, deep cytoplasmic focal plane and orthogonal sections through the entire z-stack of images are shown for an untreated oocyte (A) and a P4-treated oocyte that has matured past the GVBD stage (D). The scale bar is 2 μm. B) Rates of oocyte maturation in response to an overnight P4 incubation in control untreated oocytes (50 oocytes); and oocytes injected with RNA coding for GPRx-wt (60 oocytes), GPRx-R144A (67 oocytes) or GPRx-R144H (60 oocytes) (10 ng RNA/oocyte). Data are from 4 donor females. C) Percentage of intracellular GPRx-GFP (WT; 61 cells), GPRx-R144A-GFP before (R144A CON; 15 oocytes) and after P4treatment resulting in oocyte maturation (R144A+P4; 11 cells). All data are shown as means±s.e.m., âp<0.05, ââp<0.001, âââp<0.0001, ns, not significant, when compared to control or as indicated by the bar.
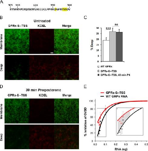
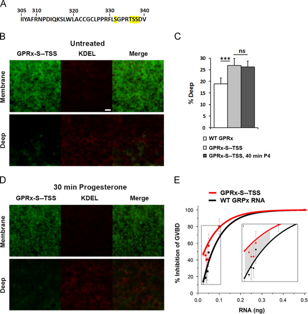
Fig. 5. GPRx endocytosis is required for progesterone-induce maturation. A) GPRx C-terminus amino acids sequence, the S-TSS residues are highlighted in yellow. B/C/D) Oocytes were injected with GPRx-SâTSS (10 ng RNA/cell) and KDEL-mCherry (20 ng RNA/cell) and were imaged 48 h later. B/D) Representative images from the cell membrane focal plane or a deep cytoplasmic focal plane are shown from untreated oocytes (B) and from oocytes exposed to P4 for 30 min (D). The scale bar is 2 μm. C) Percentage of intracellular GPRx-SâTSS before and 30 min after P4 (24 oocytes) and compared to intracellular wild-type GPRx (wt untreated; 61 oocytes). E) Oocytes were injected with increasing amounts of RNA coding for wild-type GPRx or the SâTSS mutant and the percent inhibition of maturation was measured after normalization to the maturation rate in untreated oocytes. All data are shown as means±s.e.m., ââp<0.001, ns, not significant, when compared to control or as indicated by the bar.