|
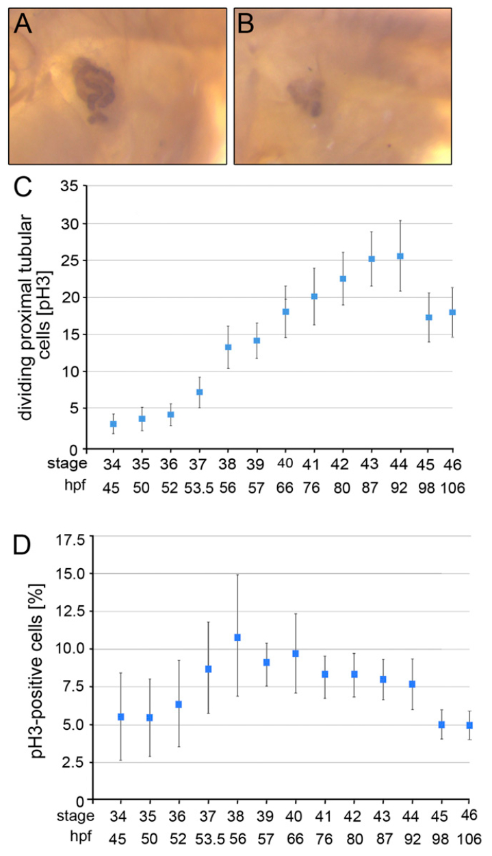
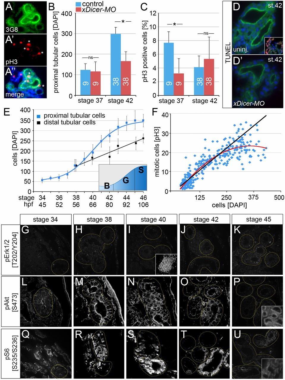
Fig. 1. Growth characteristics of the Xenopus proximal tubules. (AâAâ²â²) Representative immunofluorescence analysis of proximal tubules at stage 42 marked by 3G8 (green); mitotic cells were labeled by pH3 (red), and nuclei were visualized by DAPI (blue). Asterisks indicate dividing cells in the proximal tubules. (B and C) Graphs depicting the total number of proximal tubular cells (B) and the percentage of pH3-positive cells (C) in uninjected controls and xDicer-MOâinjected embryos at stages 37 and 42. The number of embryos analyzed is indicated in the bars. *P < 0.005; ns, not statistical significant change. (D and Dâ²) TUNEL staining (red) of stage 42 embryos; images were counterstained with DAPI (blue) and ECL (green) to visualize nuclei and proximal tubules, respectively. Inset in D shows a DNase I-treated sample as positive control. (E) Total number of cells present in the proximal and distal tubule of a single pronephros during stages 34â46 [equivalent of 45â106 h postfertilization (hpf)]. Proximal tubular growth follows a sigmoidal trend (blue line, with an R2 = 0.9274), whereas the distal tubular one is linear (black line, with an R2 = 0.6914). Inset shows scheme subdividing proximal tubular expansion into three distinct phases, baseline (B, stages 34â37), growth (G, stages 38â42), and stationary (S, stages 43â46). The number of embryos analyzed is presented in Dataset S1. (F) Scatterplot depicting total number of cells and those in mitosis; each individual embryo used for the time course analysis in E from stages 34â46 is represented by a blue diamond. Note that the number of mitotic cells does not directly correlate with the overall cell numbers, but instead follows a polynomial trend (red line, with an R2 = 0.8009). Black line indicates an extrapolation of a direct correlation considering only proximal tubules of 500 cells or fewer (with an R2 = 0.7604). (GâU) Immunofluorescence staining of sectioned proximal tubules at different developmental stages using antibodies recognizing pErk1/2[T202/Y204], pAkt[Ser473], and pS6[Ser235/236]. Tubular structures are outlined by yellow dotted lines. Inset in I shows pErk1/2 staining in the somites as control for antibody activity. Insets in P and U show immunofluorescence analysis of total Akt and ribosomal S6, respectively. All error bars correspond to the SD.
|
|
Fig. 2. mTORC1 controls proximal tubular expansion. (A) Schematic of the mTORC1 signaling pathway indicating the three pharmacological inhibitors (rapamycin, Torin2, and LY294002) and their targets. (B) Schematic of the experimental layout. (CâJ) pAkt and pS6 immunofluorescence analysis of stage 42 embryos either untreated or treated with 4 μM rapamycin, 1.2 nM Torin2, or 2 μM LY294002 from stage 34 onward. Tubular structures are outlined by yellow dotted lines. (KâO) 3G8 whole-mount immunohistochemistry and quantification of proximal tubular cells in untreated controls and embryos with inhibited mTORC1 signaling at stage 42. (PâR) Comparison of embryo length and skeletal muscle formation using the monoclonal antibody 12/101 in the presence or absence of 4 μM rapamycin at stage 42. Number of embryos analyzed and the SD are indicated in the individual bars. *P < 0.005.
|
|
Fig. 3. Insulin/Igf2 activate mTORC1 in the proximal tubules. (AâBâ²â²) Whole-mount in situ hybridizations and paraplast sections thereof showing expression of Insulin or Igf2 in the proximal tubules of stage 38 Xenopus embryos. (CâDâ²) Phospho-Insulin/IGF receptor (pInsR/IgfR) immunofluorescence analysis of uninjected controls and embryos injected with Ins/Igf2-MOs at stage 40. C and D show pInsR/IgfR staining only; Câ² and Dâ² show merged images with DAPI (blue) and ECL (green) to visualize nuclei and proximal tubules, respectively. Note the apical activation of the Insulin/IGF receptor present in control embryos, which is lost in tubules lacking Insulin and Igf2. (EâHâ²) pAkt and pS6 immunofluorescence analysis of uninjected controls and Ins/Igf2-MOâinjected embryos at stage 42. E, F, G, and H show pAkt or pS6 staining only; Eâ², Fâ², Gâ², Hâ² show merged images with DAPI (blue) and 3G8 (green) to visualize nuclei and proximal tubules, respectively. Tubular structures in C, D, E, F, G, and H are outlined by yellow dotted lines. (IâK) 3G8 whole-mount immunohistochemistry and total proximal tubular cell counts of control embryos and Insulin/Igf2 morphants at stage 42. Number of embryos analyzed and the SD is indicated in the individual bars. *P < 0.005. (L) Stage 42 cell counts from uninjected (blue) and Ins/Igf2-MOâinjected embryos (red) superimposed on the scatterplot of Fig. 1F (gray) demonstrate that impaired growth is caused by decreased numbers of mitotic cells. The fact that the pronephroi of the Insulin/Igf2 morphants shift to the right indicates that proliferation is not completely abolished but reduced to a baseline level.
|
|
Fig. 4. miRNAs regulate mTORC1 pathway activity. (AâDâ²) pAkt and pS6 immunofluorescence analysis of uninjected controls and xDicer-MOâinjected embryos at stage 42. A, B, C, and D show pAkt or pS6 staining only; Aâ², Bâ², Câ², and Dâ² show merged images with DAPI (blue) and ECL (green) to visualize nuclei and proximal tubules, respectively. (EâGâ²) pS6 immunofluorescence comparing LLC-PK1 proximal tubular cells lipofected with scr-MO or sDicer-MO in the presence or absence of 0.1 μM Insulin or 0.01 nM Igf2. (H and I) Western blot analysis of LLC-PK1 cells lipofected with decreasing amounts of scr-MO or sDicer-MO in the presence of 0.01 nM or 0.1 nM recombinant Igf2 protein. α-Actin serves as a loading control.
|
|
Fig. 5. Tsc1 is a target of miRNA activity in proximal tubular cells in Xenopus and LLC-PK1 cells. (A) Flowchart of the in silico analysis identifying in vivo relevant miRNA/mRNA target pairs. (B) Table of conserved and mouse kidney-specific miRNAs potentially regulating mTORC1 pathway components. (C) Total number of proximal tubular cells of uninjected controls and MO-injected embryos at stage 42. Number of embryos analyzed and the SD is indicated in the individual bars. *P < 0.005; ns, a not statistical significant change. (DâG) pS6 immunofluorescence comparing the proximal tubules of Dicer, Tsc1, and Tsc1/Dicer double morphants. (H and Hâ²) Tsc1 immunofluorescence of uninjected controls and xDicer-MOâinjected embryos. (I) Western blot analysis of LLC-PK1 cells lipofected with sDicer-MO, sTsc1-sMO, and a combination of both MOs using pS6 and α-actin antibodies. (J) Schematic of the Luciferase reporter (pmirGLO-Tsc1) containing the most proximal portion of the Tsc1 3â² UTR. Black bars indicate the predicted miRNA-binding sites. The miR-19a/b (dark blue) and miR-130a/b (light blue) were identified in our in silico analysis and were selected for further analysis because of their dual binding sites. (K) Luciferase assays of LLC-PK1 cells transfected with the empty vector, pmirGLO-Tsc1 alone or in combination with lipofected sDicer-MO, miR-19b, or miR-130b miRNA mimics. SD is indicated in the individual bars. *P < 0.005. (L and Lâ²) Model of mTORC1 signaling, in which the presence (L) or absence of miRNAs (Lâ²) modulates the abundance of Tsc1.
|
|
Fig. S1. Analysis of cell division in the proximal tubules of the pronephros. (A and B) 3G8 whole-mount immunostaining of uninjected controls and embryos injected with xDicer-morpholino oligomer (MO) at stage 45, demonstrating that the size of the pronephric tubules is still dramatically affected at late stages of kidney development. (C) Number of mitotic (pH3-positive) cells present in the proximal tubule of a single pronephros during stages 34â46 [equivalent of 45â106 h postfertilization (hpf)]. (D) Percentage of cell division was calculated for each stage by dividing the number of mitotic (pH3-positive) cells by the total number of cells for each individual embryo. Average and SDs of these data are depicted. Note that pH3-positive cells peak at stage 38, at a time point, when the number of total cells only starts to increase.
|
|
Fig. S2. Expression of Akt and S6 during Xenopus pronephros development. (AâJ) Immunofluoresence analysis using antibodies recognizing all three Akt isoforms (Akt1/2/3) and the ribosomal protein S6. Representative sections of the pronephric area for stages 38â45 are shown. A and F are the secondary antibody only negative control. (K) Western blot analysis of whole embryo lysates comparing stages 34â45 using the same antibodies as used in the immunostainings. α-Actin marks equal loading control and asterisk indicates the position of pS6.
|
|
Fig. S3. Expression analysis of mechanistic target of rapamycin complex 1 (mTORC1) signaling components. Whole-mount in situ hybridizations and paraplast sections thereof comparing mtor (AâBâ²â²), tuberous sclerosis (tsc) 1 (CâDâ²â²), and tsc2 (EâFâ²â²) at stages 35 and 38.
|
|
Fig. S4. Analysis of cell division and pronephric patterning in Xenopus embryos with impaired mTORC1 signaling. (A and B) Total number (A) and percentage (B) of mitotic (pH3-positive) cells in the proximal tubule at stage 42 comparing untreated controls to embryos treated with rapamycin, Torin2, and LY294002. The SD is indicated in the individual bars. *P < 0.005. The number of embryos analyzed is identical to the one shown in Fig. 2O. (CâFâ²â²) Whole-mount in situ hybridization comparing untreated controls to embryos treated with rapamycin or LY294002 at stage 39 with β1-Na/K-ATPase (CâCâ²â²), Sglt1K (DâDâ²â²), Nkcc2 (EâEâ²â²), and Ncc (FâFâ²â²). Note that none of these markers are lost or grossly altered.
|
|
Fig. S5. Expression analysis of Insulin/Insulin-like growth factor (Igf) signaling. Whole-mount in situ hybridizations and paraplast sections thereof comparing igf1 (AâBâ²â²), igf3 (CâDâ²â²), insulin receptor (insr) (EâFâ²â²), insulin receptor substrate 1 (GâHâ²â²), igf2 (I), insulin (ins) (K), igf receptor (igfr) (M), and insulin-related receptor (insrr) (N) at stages 34 (A, C, E, G, I, and K) and 38 (BâBâ²â², DâDâ²â², FâFâ²â², HâHâ²â², M, and N). (J and L) In situ hybridizations on paraplast sections of stage 42 Xenopus embryos for igf2 and insulin. Insets show sense control.
|
|
Fig. S6. Characterization of MO knockdowns. (A) Schematic of the GFP fusion proteins containing the 5â² UTR and the entire coding sequence of Insulin and Igf2. The position of the Ins-MO and Igf2-MO are indicated. (BâG) GFP fluorescence was analyzed at stage 10.5. Representative images are shown and the percentage of GFP-positive embryos is indicated in the Upper Right corner of each panel. More than 10 embryos each were analyzed in two independent experiments.
|
|
Fig. S7. Characterization of mTORC1 signaling. (A and B) Western blot analysis of Lewis lung carcinoma-porcine kidney 1 (LLC-PK1) cells treated with different concentrations of Insulin (A) or Igf2 (B) for 20 min using pS6 as readout for mTORC1 activity. (C and D) pS6 Western blot analysis of LLC-PK1 cells treated with 100 nM Insulin (C) or 0.01 nM recombinant Igf2 (D) for 0â60 min. Note that the maximal activation occurs between 20 and 40 min. α-Actin was used as a loading control. (EâJ) pS6 immunofluorescence analysis of human HK2 cells in the presence or absence of 0.1 μM Insulin or 0.01 nM Igf2 comparing cells lipofected with a scrambled MO (scr-MO) or sDicer-MO. Note that the sDicer-MO perfectly matched the human Dicer sequence and thus could be used to inhibit the translation of the human protein. (KâN) pAkt immunofluorescence analysis comparing the proximal tubules of xTsc1, xDicer, and xTsc1/xDicer double morphants to those of uninjected control Xenopus embryos. (O) Luciferase assays of LLC-PK1 cells transfected with the empty vector, pmirGLO-Tsc1, or pmirGLO-Tsc1-mut alone or in combination with lipofected sDicer-MO plus/minus a mixture of miR-19b and miR-130b mimics. The graph is an average of three independent experiments. SD is indicated in the individual bars. Note that deletion of the miR-19b/miR-130b binding sites had only minimal effect on the activity of the reporter probably due to the length of the 3â² UTR and the abundance of other microRNA (miRNA) binding sites.
|
|
igf2 (insulin like growth factor 2) gene expression in Xenopus laevis embryo, assayed via in situ hybridization, NF stage 34, lateral view, anterior left, dorsal up.
|
|
igf2 (insulin like growth factor 2) gene expression in Xenopus laevis embryo, assayed via in situ hybridization, NF stage 34, lateral view, anterior left, dorsal up.
|
|
igf2 (insulin like growth factor 2) gene expression in sectioned trunk of Xenopus laevis embryo, at NF stage 37 and 38. Coronal section, dorsal up.
|
|
igf1r (insulin like growth factor 1 receptor) gene expression in Xenopus laevis embryo, assayed via in situ hybridization, NF stage 38, lateral view, anterior left, dorsal up.
|
|
igf3 (insulin-like growth factor 3) gene expression in Xenopus laevis embryo, assayed via in situ hybridization, NF stage 34, lateral view, anterior left, dorsal up.
|
|
igf3 (insulin-like growth factor 3) gene expression in Xenopus laevis embryo, assayed via in situ hybridization, NF stage 38, lateral view, anterior left, dorsal up.
|
|
igf3 (insulin-like growth factor 3) gene expression in sectioned trunk of Xenopus laevis embryo, at NF stage 37 and 38. Coronal section, dorsal up.
|
|
insrr (insulin receptor-related receptor) gene expression in Xenopus laevis embryo, assayed via in situ hybridization, NF stage 38, lateral view, anterior left, dorsal up.
|
|
mtor (mechanistic target of rapamycin (serine/threonine kinase)) gene expression in Xenopus laevis embryo, assayed via in situ hybridization, NF stage 35, lateral view, anterior left, dorsal up.
|
|
mtor (mechanistic target of rapamycin (serine/threonine kinase)) gene expression in Xenopus laevis embryo, assayed via in situ hybridization, NF stage 38, lateral view, anterior left, dorsal up.
|
|
mtor (mechanistic target of rapamycin (serine/threonine kinase)) gene expression in sectioned trunk of Xenopus laevis embryo, at NF stage 37 and 38. Coronal section, dorsal up.
|
|
tsc1 (tuberous sclerosis 1) gene expression in Xenopus laevis embryo, assayed via in situ hybridization, NF stage 35, lateral view, anterior left, dorsal up.
|
|
tsc1 (tuberous sclerosis 1) gene expression in Xenopus laevis embryo, assayed via in situ hybridization, NF stage 38, lateral view, anterior left, dorsal up.
|
|
tsc1 (tuberous sclerosis 1) gene expression in sectioned trunk of Xenopus laevis embryo, at NF stage 37 and 38. Coronal section, dorsal up.
|
|
tsc2 (tuberous sclerosis 2) gene expression in Xenopus laevis embryo, assayed via in situ hybridization, NF stage 35, lateral view, anterior left, dorsal up.
|
|
tsc2 (tuberous sclerosis 2) gene expression in Xenopus laevis embryo, assayed via in situ hybridization, NF stage 38, lateral view, anterior left, dorsal up.
|
|
tsc2 (tuberous sclerosis 2) gene expression in sectioned trunk of Xenopus laevis embryo, at NF stage 37 and 38. Coronal section, dorsal up.
|