Click here to close Hello! We notice that you are using Internet Explorer, which is not supported by Echinobase and may cause the site to display incorrectly. We suggest using a current version of Chrome, FireFox, or Safari.
Echinobase
ECB-ART-54941
RSC Adv 2026 Apr 08;1621:19449-19456. doi: 10.1039/d6ra02038k.
Show Gene links Show Anatomy links

Application of in-line imaging technology in preparation of Ziegler-Natta catalysts for propylene polymerization.

Li S, Shi Z, Yan L, Cen W, Shao J, Fu M.


???displayArticle.abstract???
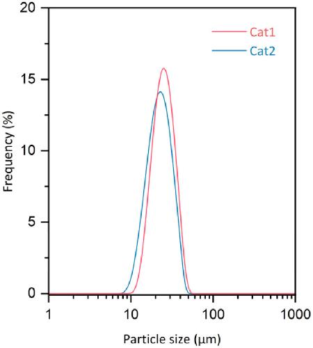
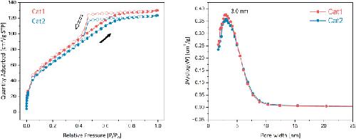
Morphological control is essential in achieving high performance in polypropylene production, which can be attributed to the morphology replication effect of MgCl2-supported Ziegler-Natta catalysts (ZNCs). Although well-established models, such as the "sea urchin" crystallization theory developed by Chang et al., have successfully elucidated the internal crystallographic orientation, the mechanism of morphological formation of the hierarchical secondary particles still remains unclear. In our study, we use in situ imaging technology to observe the formation of ZNC particles in real-time in a synthesis environment. The following thermally driven crystallization mechanism was revealed in the experiment: liquid-liquid phase separation, initial nucleation and aggregation, crystals growth and solidification. From the SEM analysis, the morphology of the particle is unique botryoidal, or grape-like, and consists of 5 to 30 tightly fused primary units (3-8 µm) that assemble into secondary particles (15-25 µm). The control experiment shows that the invasive in situ probe neither interferes with the formation of the catalyst nor affects the types and distribution of the active sites, which enables us to observe the actual formation process of the catalyst particles. Finally, the propylene polymerization experiment produced polymer particles that perfectly replicated the botryoidal structure of the catalysts, achieving a particle size of 3 mm. The activity and stereoregularity control capabilities of the prepared catalysts are comparable to the commercial catalysts.

???displayArticle.pubmedLink??? 41988407
???displayArticle.pmcLink??? PMC13078406
???displayArticle.link??? RSC Adv




???attribute.lit??? ???displayArticles.show???