ECB-ART-54828
ACS Omega
2026 Feb 03;118:13572-13580. doi: 10.1021/acsomega.5c11179.
Show Gene links
Show Anatomy links
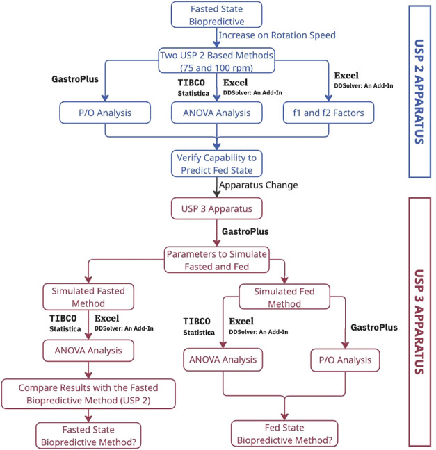
Evaluation of USP 3 Apparatus to Develop Biopredictive Fasted and Fed Dissolution Methods for Extended-Release Desvenlafaxine Succinate Tablets.
???displayArticle.abstract???
The development of distinct biopredictive methods for fasted and fed states using a physiologically based biopharmaceutics modeling (PBBM) approach is essential for accurately evaluating drug release from solid oral dosage forms, especially extended-release products. However, a fed state biopredictive method for desvenlafaxine tablets is not currently available. Hence, the study aimed to investigate the application of the USP 3 apparatus to develop biopredictive methods for desvenlafaxine tablets. Initially, an existing fasted state biopredictive USP 2 dissolution method was adapted to increase dissolution hydrodynamics by scaling the rotation speed to 75 and 100 rotations per minute (rpm). Subsequently, two dissolution methods were developed using the USP 3 apparatus to emulate fasted and fed conditions. The fed biopredictability of the methods was assessed using a previously developed GastroPlus model to simulate fed conditions under 800 kcal and 50% fat meal. Statistical analysis of dissolution profiles obtained in the paddle apparatus revealed no significant difference from the original 50 rpm method and lacked biopredictive for the fed state, indicating the unfeasibility of developing such a method in this apparatus. In contrast, USP 3 proved to be an important tool to develop a fed state method, since it was biopredictable based on simulation analysis. Additionally, no significant differences were observed between USP 3 methods employing pH-gradient media and those using 0.9% NaCl as the sole medium. These findings highlight a hydrodynamic-driven approach for applying USP 3 to develop distinct biopredictive dissolution methods for fasted and fed states, particularly for high-solubility drugs formulated in robust hypromellose matrices.
???displayArticle.pubmedLink??? 41799079
???displayArticle.pmcLink??? PMC12961521
???displayArticle.link??? ACS Omega
???attribute.lit??? ???displayArticles.show???