Click
here to close Hello! We notice that
you are using Internet Explorer, which is not supported by Echinobase
and may cause the site to display incorrectly. We suggest using a
current version of Chrome,
FireFox,
or Safari.
BMC Biol
2025 Aug 06;231:244. doi: 10.1186/s12915-025-02350-4.
Show Gene links
Show Anatomy links
Genomic analyses support locally derived crown-of-thorns seastar outbreaks in the Pacific.
Leiva C, Martín-Huete M, Lemer S.
???displayArticle.abstract???
BACKGROUND: Crown-of-thorns seastars (COTS, Acanthaster spp.) are the most notorious coral predators, whose devastating outbreaks cause recurrent and extensive coral depletion across Indo-Pacific reefs. However, the spread potential of COTS outbreaks and the anthropogenic role in their initiation have remained a subject of intense debate for over five decades.
RESULTS: Here, using low-coverage whole-genome sequences of 247 COTS, we show that Pacific COTS populations are highly structured, indicating that outbreaks do not spread through open ocean, but instead are locally derived. Pacific COTS populations are grouped in three main lineages geographically restricted to Hawai'i, French Polynesia, and the West Pacific, with the latter showing further significant genetic substructure. Phylogenomic analyses indicated that the Hawai'i COTS lineage likely represents a different undescribed species and challenged the species status of both A. cf. solaris and the Eastern Pacific COTS species (A. ellisii), as the latter appeared as the sister group of the French Polynesia COTS lineage. Additionally, we show that current COTS populations present the highest effective sizes of the last million years, suggesting that human and/or climate change may influence COTS population sizes.
CONCLUSIONS: Overall, our study highlights the improvements brought by low-coverage whole-genome sequencing approaches in resolving the phylogeny and connectivity patterns of a keystone species in understudied regions of the Pacific Ocean.
OIA-1946352 National Science Foundation Established Program to Stimulate Competitive Research (NSF-EPSCoR), DGP_POST_2024_01016 Junta de Andalucía, DIVERGEN-Ayudas fundación BBVA a Proyectos Investigación Científica 2021 Fundación BBVA
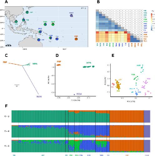
Fig. 1. Fine population structure in Pacific COTS. A Study area with pie charts representing admixture results with K = 5. Sampling sites abbreviations: Vietnam (VIE), Philippines (PHI), Japan (JAP), Pohnpei (POH), Marshall Islands (MAR), Papua New Guinea (PNG), Great Barrier Reef (GBR), Vanuatu (VAN), Fiji (FIJ), French Polynesia (FRP), Hawai‘i (HAW). B Pairwise FST table showing differentiation between pairs of sampling sites. Heatmap in lower diagonal represents the FST values, with the upper diagonal showing their associated p-values. Sampling sites in Japan and French Polynesia were analyzed independently for this analysis: Okinawa (OKI), Kagoshima (KAG), Bora Bora (BOR), Mo‘orea (MOO), Raiatea (RAI), Tahiti (TAH). C Neighbor-joining tree and D principal component analysis (PCA), showing the split of the samples in three main lineages: West Pacific (WPA, teal), French Polynesia (FRP, orange) and Hawai‘i (HAW, purple). E PCA results using the samples from the WPA lineage only. Abbreviations following A. F Admixture results for K = 3, K = 4 and K = 5. Abbreviations following A
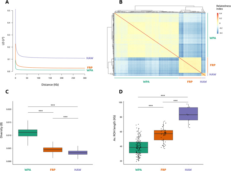
Fig. 2. Diversity and inbreeding measures of Pacific COTS lineages. A Linkage disequilibrium (LD) decay measured as the square of the correlation coefficient between pairs of loci (r2). B Relatedness indices between pairs of samples. C Genetic diversity for each lineage, measured as thetas (θ) in non-overlapping sliding windows of 50,000 base pairs. Significant differences were found between all pairwise comparisons (Mann–Whitney U test, p-values < 1e−16), represented by three asterisks. D Comparison of average ROH length per individual, grouped by lineage. Significant differences were found between all pairwise comparisons (Mann–Whitney U test, p-values < 1e−4), represented by three asterisks
Fig. 3. Selective pressures in Pacific COTS lineages. Manhattan plot of the μ statistic for each lineage: A West Pacific, B French Polynesia, and C Hawai‘i. Dots represent genomic windows and are colored by scaffold (odd scaffolds are blue, even scaffolds are orange). Red horizontal lines represent the 99.95 percentile. Gene symbols for the genes included in the top windows for each lineage are also shown in the plots (see Table 1 for more details)
Fig. 4. Demographic history of Pacific COTS lineages across the last million years. Temporal reconstruction of effective population sizes was estimated with the software GONE (straight line, left) and StairwayPlot2 (dashed line, right) for each Pacific COTS lineage: West Pacific (teal), French Polynesia (orange) and Hawai‘i (purple). Shaded colored areas represent the 95% confidence intervals. Vertical shaded gray area represents the Last Glacial Maximum (LGM)
Fig. 5. Phylogenomic hypothesis for all sequenced COTS species and lineages. A Map of the Indian and Pacific Oceans showing the distribution of each COTS species and lineage, and the sites of the samples used for the phylogenomic analyses. Distributions based on Uthicke and collaborators [5] and our results. Pictures retrieved from iNaturalist: A. mauritiensis from “mwanaisha_musa” (https://www.inaturalist.org/observations/217679285), A. benziei from “cleopatrabrowne” (https://www.inaturalist.org/observations/124175872), A. planci from “dennisthediver” (https://www.inaturalist.org/observations/71364104), A. cf. solaris WPA from “marisa_a” (https://www.inaturalist.org/observations/107288185), A. cf. solaris FRP from “andrea_glockner” (https://www.inaturalist.org/observations/11250240), A. cf. solaris HAW from “davidr” (https://www.inaturalist.org/observations/55365598), A. cf. ellisii from “adnovo” (https://www.inaturalist.org/observations/206922721). Sampling sites abbreviations following Fig. 1A; additionally: Red Sea (RS), Phuket (PHU), Gulf of California (GOC). B Maximum likelihood tree for all COTS species and lineages. Only bootstrap values different than 100 are shown