Click here to close Hello! We notice that you are using Internet Explorer, which is not supported by Echinobase and may cause the site to display incorrectly. We suggest using a current version of Chrome, FireFox, or Safari.
Echinobase

Profile Publications (47)
ECB-PERS-4245

Publications By Timofey V Malyarenko

???pagination.result.count???

???pagination.result.page??? 1


New cerebrosides from the polar starfish Leptasterias polaris acervata and their cardioprotective and anti-inflammatory activity., Zakharenko VM, Malyarenko TV, Kicha AA, Kalinovsky AI, Popov RS, Chingizova EA, Yurchenko EA, Ivanchina NV., J Nat Med. March 3, 2026; 80 (2): 313-324.


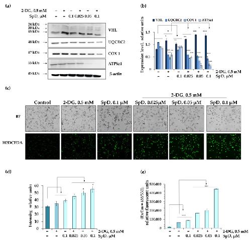
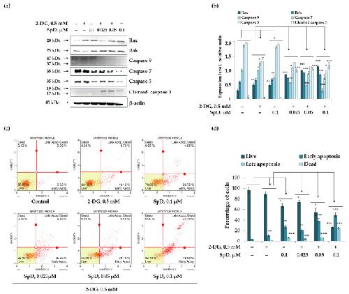
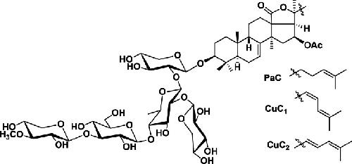
Anticancer Effect of Pacificusoside D from the Starfish Solaster pacificus in Combination with 2-Deoxy-D-glucose on Oxidative Phosphorylation in Triple-Negative Breast Cancer Cells MDA-MB-231., Malyarenko OS, Malyarenko TV, Kicha AA, Ermakova SP, Ivanchina NV., Mar Drugs. February 11, 2026; 24 (2):   


1,2-Cyclic acetal-type glycerophospholipids from the arctic starfish Asterias microdiscus., Kicha AA, Santalova EA, Malyarenko TV, Kalinovsky AI, Popov RS, Yurchenko EA, Stonik VA, Ivanchina NV., Nat Prod Res. January 23, 2026; 1-11.


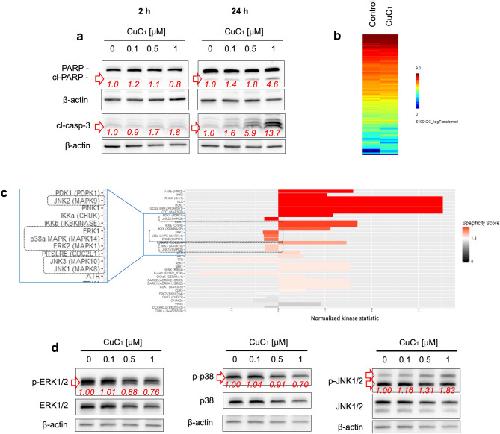
Anticancer activity of triterpene glycosides from the sea star Solaster pacificus., Dyshlovoy SA, Hauschild J, Kriegs M, Hoffer K, Burenina OY, Strewinsky N, Malyarenko TV, Kicha AA, Ivanchina NV, Stonik VA, Graefen M, Bokemeyer C, von Amsberg G., Sci Rep. August 4, 2025; 15 (1): 28410.   


New Polyhydroxysteroid Glycosides with Antioxidant Activity from the Far Eastern Sea Star Ceramaster patagonicus., Malyarenko TV, Zakharenko VM, Kicha AA, Ponomarenko AI, Manzhulo IV, Kalinovsky AI, Popov RS, Dmitrenok PS, Ivanchina NV., Mar Drugs. November 10, 2024; 22 (11):   


Sulfated Polyhydroxysteroid Glycosides from the Sea of Okhotsk Starfish Henricia leviuscula spiculifera and Potential Mechanisms for Their Observed Anti-Cancer Activity against Several Types of Human Cancer Cells., Kicha AA, Tolkanov DK, Malyarenko TV, Malyarenko OS, Kuzmich AS, Kalinovsky AI, Popov RS, Stonik VA, Ivanchina NV, Dmitrenok PS., Mar Drugs. June 26, 2024; 22 (7):   


Rare Ophiuroid-Type Steroid 3β,21-, 3β,22-, and 3α,22-Disulfates from the Slime Sea Star Pteraster marsippus and Their Colony-Inhibiting Effects against Human Breast Cancer Cells., Kicha AA, Malyarenko TV, Kuzmich AS, Malyarenko OS, Kalinovsky AI, Popov RS, Tolkanov DK, Ivanchina NV., Mar Drugs. January 12, 2024; 22 (1):   


New Rare Triterpene Glycosides from Pacific Sun Star, Solaster pacificus, and Their Anticancer Activity., Malyarenko TV, Kicha AA, Kuzmich AS, Malyarenko OS, Kalinovsky AI, Popov RS, Dmitrenok PS, Ivanchina NV, Stonik VA., Mar Drugs. December 28, 2023; 22 (1):   


A Mass Spectrometry Database for Sea Cucumber Triterpene Glycosides., Popov RS, Ivanchina NV, Silchenko AS, Avilov SA, Kalinin VI, Malyarenko TV, Stonik VA, Dmitrenok PS., Metabolites. June 23, 2023; 13 (7):   


Combined Radiomodifying Effect of Fucoidan from the Brown Alga Saccharina cichorioides and Pacificusoside D from the Starfish Solaster pacificus in the Model of 3D Melanoma Cells., Malyarenko OS, Malyarenko TV, Usoltseva RV, Kicha AA, Ivanchina NV, Ermakova SP., Biomolecules. February 23, 2023; 13 (3):   


New Ceramides and Cerebrosides from the Deep-Sea Far Eastern Starfish Ceramaster patagonicus., Malyarenko TV, Zakharenko VM, Kicha AA, Kuzmich AS, Malyarenko OS, Kalinovsky AI, Popov RS, Svetashev VI, Ivanchina NV., Mar Drugs. October 14, 2022; 20 (10):   


In Vitro Anticancer and Cancer-Preventive Activity of New Triterpene Glycosides from the Far Eastern Starfish Solaster pacificus., Malyarenko TV, Malyarenko OS, Kicha AA, Kalinovsky AI, Dmitrenok PS, Ivanchina NV., Mar Drugs. March 20, 2022; 20 (3):   


Disulfated Ophiuroid Type Steroids from the Far Eastern Starfish Pteraster marsippus and Their Cytotoxic Activity on the Models of 2D and 3D Cultures., Kicha AA, Kalinovsky AI, Malyarenko TV, Malyarenko OS, Ermakova SP, Popov RS, Stonik VA, Ivanchina NV., Mar Drugs. February 24, 2022; 20 (3):   


Polar steroid compounds from the Arctic starfish Asterias microdiscus and their cytotoxic properties against normal and tumor cells in vitro., Kicha AA, Malyarenko TV, Kalinovsky AI, Popov RS, Malyarenko OS, Ermakova SP, Ivanchina NV., Nat Prod Res. December 1, 2021; 35 (24): 5765-5772.


Combined Anticancer Effect of Sulfated Laminaran from the Brown Alga Alaria angusta and Polyhydroxysteroid Glycosides from the Starfish Protoreaster lincki on 3D Colorectal Carcinoma HCT 116 Cell Line., Malyarenko OS, Malyarenko TV, Usoltseva RV, Surits VV, Kicha AA, Ivanchina NV, Ermakova SP., Mar Drugs. September 25, 2021; 19 (10):   


Fucoidan from brown algae Fucus evanescens potentiates the anti-proliferative efficacy of asterosaponins from starfish Asteropsis carinifera in 2D and 3D models of melanoma cells., Malyarenko OS, Malyarenko TV, Usoltseva RV, Silchenko AS, Kicha AA, Ivanchina NV, Ermakova SP., Int J Biol Macromol. August 31, 2021; 185 31-39.


Sphingolipids of Asteroidea and Holothuroidea: Structures and Biological Activities., Malyarenko TV, Kicha AA, Stonik VA, Ivanchina NV., Mar Drugs. June 8, 2021; 19 (6):   


New Triterpene Glycosides from the Far Eastern Starfish Solaster pacificus and Their Biological Activity., Malyarenko TV, Kicha AA, Kalinovsky AI, Dmitrenok PS, Malyarenko OS, Kuzmich AS, Stonik VA, Ivanchina NV., Biomolecules. March 14, 2021; 11 (3):   


Asterosaponins from the tropical starfish Acanthaster planci and their cytotoxic and anticancer activities in vitro., Ha DT, Kicha AA, Kalinovsky AI, Malyarenko TV, Popov RS, Malyarenko OS, Ermakova SP, Thuy TTT, Long PQ, Ivanchina NV., Nat Prod Res. February 1, 2021; 35 (4): 548-555.


Asterosaponins: Structures, Taxonomic Distribution, Biogenesis and Biological Activities., Stonik VA, Kicha AA, Malyarenko TV, Ivanchina NV., Mar Drugs. November 24, 2020; 18 (12):   


New Conjugates of Polyhydroxysteroids with Long-Chain Fatty Acids from the Deep-Water Far Eastern Starfish Ceramaster patagonicus and Their Anticancer Activity., Malyarenko TV, Kicha AA, Malyarenko OS, Zakharenko VM, Kotlyarov IP, Kalinovsky AI, Popov RS, Svetashev VI, Ivanchina NV., Mar Drugs. May 15, 2020; 18 (5):   


Unusual Polyhydroxylated Steroids from the Starfish Anthenoides laevigatus, Collected off the Coastal Waters of Vietnam., Kicha AA, Ha DT, Malyarenko TV, Kalinovsky AI, Popov RS, Malyarenko OS, Thuy TTT, Long PQ, Ha NTT, Ivanchina NV., Molecules. March 23, 2020; 25 (6):   


Six new polyhydroxylated steroids conjugated with taurine, microdiscusols A-F, from the Arctic starfish Asterias microdiscus., Kicha AA, Ivanchina NV, Malyarenko TV, Kalinovsky AI, Popov RS, Stonik VA., Steroids. October 1, 2019; 150 108458.


The Distribution of Asterosaponins, Polyhydroxysteroids and Related Glycosides in Different Body Components of the Far Eastern Starfish Lethasterias fusca., Popov RS, Ivanchina NV, Kicha AA, Malyarenko TV, Grebnev BB, Stonik VA, Dmitrenok PS., Mar Drugs. September 6, 2019; 17 (9):   


Granulatosides D, E and other polar steroid compounds from the starfish Choriaster granulatus. Their immunomodulatory activity and cytotoxicity., Ivanchina NV, Kicha AA, Malyarenko TV, Ermolaeva SD, Yurchenko EA, Pislyagin EA, Van Minh C, Dmitrenok PS., Nat Prod Res. September 1, 2019; 33 (18): 2623-2630.


Effects of Polar Steroids from the Starfish Patiria (=Asterina) pectinifera in Combination with X-Ray Radiation on Colony Formation and Apoptosis Induction of Human Colorectal Carcinoma Cells., Malyarenko OS, Malyarenko TV, Kicha AA, Ivanchina NV, Ermakova SP., Molecules. August 29, 2019; 24 (17):   


Structural Characterization of Polar Steroid Compounds of the Far Eastern Starfish Lethasterias fusca by Nanoflow Liquid Chromatography Coupled to Quadrupole Time-of-Flight Tandem Mass Spectrometry., Popov RS, Ivanchina NV, Kicha AA, Malyarenko TV, Dmitrenok PS., J Am Soc Mass Spectrom. May 1, 2019; 30 (5): 743-764.


In Vitro Anticancer and Proapoptotic Activities of Steroidal Glycosides from the Starfish Anthenea aspera., Malyarenko TV, Malyarenko OS, Kicha AA, Ivanchina NV, Kalinovsky AI, Dmitrenok PS, Ermakova SP, Stonik VA., Mar Drugs. November 1, 2018; 16 (11):   


Two New Steroidal Monoglycosides, Anthenosides A₁ and A₂, and Revision of the Structure of Known Anthenoside A with Unusual Monosaccharide Residue from the Starfish Anthenea aspera., Malyarenko TV, Ivanchina NV, Malyarenko OS, Kalinovsky AI, Dmitrenok PS, Evtushenko EV, Minh CV, Kicha AA., Molecules. May 3, 2018; 23 (5):   


Six New Polyhydroxysteroidal Glycosides, Anthenosides S1 - S6, from the Starfish Anthenea sibogae., Kicha AA, Ha DT, Ivanchina NV, Malyarenko TV, Kalinovsky AI, Dmitrenok PS, Ermakova SP, Malyarenko OS, Hung NA, Thuy TTT, Long PQ., Chem Biodivers. March 1, 2018; 15 (3): e1700553.


Furostane Series Asterosaponins and Other Unusual Steroid Oligoglycosides from the Tropical Starfish Pentaceraster regulus., Kicha AA, Kalinovsky AI, Ivanchina NV, Malyarenko TV, Dmitrenok PS, Kuzmich AS, Sokolova EV, Stonik VA., J Nat Prod. October 27, 2017; 80 (10): 2761-2770.


The Inhibitory Activity of Luzonicosides from the Starfish Echinaster luzonicus against Human Melanoma Cells., Malyarenko OS, Dyshlovoy SA, Kicha AA, Ivanchina NV, Malyarenko TV, Carsten B, Gunhild VA, Stonik VA, Ermakova SP., Mar Drugs. July 18, 2017; 15 (7):   


Anthenosides L-U, Steroidal Glycosides with Unusual Structural Features from the Starfish Anthenea aspera., Malyarenko TV, Kharchenko SD, Kicha AA, Ivanchina NV, Dmitrenok PS, Chingizova EA, Pislyagin EA, Evtushenko EV, Antokhina TI, Minh CV, Stonik VA., J Nat Prod. December 23, 2016; 79 (12): 3047-3056.


Regulusosides A, B, and C, Three New Polyhydroxysteroid Glycosides from the Starfish Pentaceraster regulus., Kicha AA, Ivanchina NV, Malyarenko TV, Kalinovsky AI, Dmitrenok PS, Pislyagin EA, Yurchenko EA., Nat Prod Commun. September 1, 2016; 11 (9): 1243-1246.


Aphelasteroside F, a new Asterosaponin from the Far Eastern Starfish Aphelasterias japonica., Popov RS, Ivanchina N, Kalinovsky AI, Kharchenko SD, Kicha AA, Malyarenko TV, Ermakova SP, Dmitrenok PS., Nat Prod Commun. September 1, 2016; 11 (9): 1247-1250.


Unusual Steroid Constituents from the Tropical Starfish Leiaster sp., Malyarenko TV, Kicha AA, Ivanchinia NV, Kalinovsky AI, Dmitrenok PS, Stonik VA., Nat Prod Commun. September 1, 2016; 11 (9): 1251-1252.


Four New Steroidal Glycosides, Protolinckiosides A - D, from the Starfish Protoreaster lincki., Malyarenko TV, Kicha AA, Kalinovsky AI, Ivanchina NV, Popov RS, Pislyagin EA, Menchinskaya ES, Padmakumar KP, Stonik VA., Chem Biodivers. August 1, 2016; 13 (8): 998-1007.


The Influence on LPS-Induced ROS Formation in Macrophages of Capelloside A, a New Steroid Glycoside from the Starfish Ogmaster capella., Ivanchina NV, Kicha AA, Malyarenko TV, Kalinovsky AI, Menchinskaya ES, Pislyagin EA, Dmitrenok PS., Nat Prod Commun. November 1, 2015; 10 (11): 1937-40.


Four New Sulfated Polar Steroids from the Far Eastern Starfish Leptasterias ochotensis: Structures and Activities., Malyarenko TV, Malyarenko Vishchuk OS, Ivanchina NV, Kalinovsky AI, Popov RS, Kicha AA., Mar Drugs. July 16, 2015; 13 (7): 4418-35.   


Cyclic Steroid Glycosides from the Starfish Echinaster luzonicus: Structures and Immunomodulatory Activities., Kicha AA, Kalinovsky AI, Malyarenko TV, Ivanchina NV, Dmitrenok PS, Menchinskaya ES, Yurchenko EA, Pislyagin EA, Aminin DL, Huong TT, Long PQ, Stonik VA., J Nat Prod. June 26, 2015; 78 (6): 1397-405.


Asterosaponins from the Far Eastern starfish Leptasterias ochotensis and their anticancer activity., Malyarenko TV, Kicha AA, Ivanchina NV, Kalinovsky AI, Popov RS, Vishchuk OS, Stonik VA., Steroids. September 1, 2014; 87 119-27.


Three new steroid biglycosides, plancisides A, B, and C, from the starfish Acanthaster planci., Kicha AA, Dinh TH, Ivanchina NV, Malyarenko TV, Kalinovsky AI, Popov RS, Ermakova SP, Tran TT, Doan LP., Nat Prod Commun. September 1, 2014; 9 (9): 1269-74.


Biosynthesis of polar steroids from the Far Eastern starfish Patiria (=Asterina) pectinifera. Cholesterol and cholesterol sulfate are converted into polyhydroxylated sterols and monoglycoside asterosaponin P1 in feeding experiments., Ivanchina NV, Kicha AA, Malyarenko TV, Kalinovsky AI, Dmitrenok PS, Stonik VA., Steroids. December 11, 2013; 78 (12-13): 1183-91.


Determination of C-23 configuration in (20R)-23-hydroxycholestane side chain of steroid compounds by 1H and 13C NMR spectroscopy., Kicha AA, Kalinovsky AI, Antonov AS, Radchenko OS, Ivanchina NV, Malyarenko TV, Savchenko AM, Stonik VA., Nat Prod Commun. September 1, 2013; 8 (9): 1219-22.


Two new asterosaponins from the Far Eastern starfish Lethasterias fusca., Ivanchina NV, Kalinovsky AI, Kicha AA, Malyarenko TV, Dmitrenok PS, Ermakova SP, Stonik VA., Nat Prod Commun. July 1, 2012; 7 (7): 853-8.


Cariniferosides A-F and other steroidal biglycosides from the starfish Asteropsis carinifera., Malyarenko TV, Kicha AA, Ivanchina NV, Kalinovsky AI, Dmitrenok PS, Ermakova SP, Stonik VA., Steroids. November 1, 2011; 76 (12): 1280-7.


Four new asterosaponins, hippasteriosides A - D, from the Far Eastern starfish Hippasteria kurilensis., Kicha AA, Kalinovsky AI, Ivanchina NV, Malyarenko TV, Dmitrenok PS, Ermakova SP, Stonik VA., Chem Biodivers. January 1, 2011; 8 (1): 166-75.

???pagination.result.page??? 1